Bench Vise with Desk Clamp (XL) Now with soft Jaws

băng ghế dự bị cho các mảnh công việc lớn hơn Xoay: https://www.printables.com/model/653728-swivel-for-bench-vice-with-desk-clamp

👁️
2.3K
Lượt Xem
❤️
156
Lượt Thích
📥
388
Lượt Tải
Cập Nhật Dec 18, 2025
Chi tiết
Tải xuống
Bình Luận
Khoe bản in
Remix

Mô tả

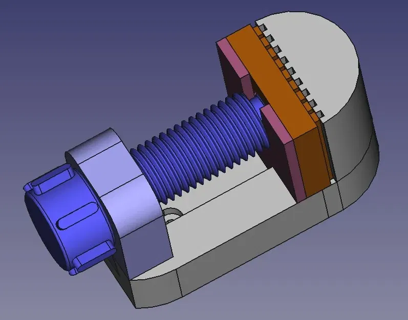
I needed a bigger vise on my desk. Couldn't find one so I made this. printed in PET-G except for the pads (TPU). The vise and clamp are separate files as they are quite large. No support was needed for any parts. The jaw is designed to be changable for other clamping needs. To attach the top and bottom of the desk clamp, I used 10-32 screws (tapped the “TopClamp”) for the vise, I used 6-32 screws to hold the “fixed” piece to the base (I tapped the four holes on the “fixed” piece to assemble the vise and the desk clamp together, I use 8-32 screws (I tapped the “TopClamp”) 11/6/23 added soft Jaws ('C' and 'D") in TPU Please llok for the swivel accessory: https://www.f3d.vn/3d-model/91375-de-xoay-cho-may-kep-ban-co-chan-kep-ban

Giấy phép

Tác phẩm này được cấp phép theo

Creative Commons — Attribution — Noncommercial — Share Alike

CC-BY-NC-SA

Yêu cầu ghi công
Remix & phái sinh Được phép
Sử dụng thương mại Không được phép

File mô hình

TẤT CẢ FILE MÔ HÌNH (16 Tập tin)
Đang tải files, vui lòng chờ...
Vui lòng đăng nhập để bình luận.

Chưa có bình luận nào. Hãy là người đầu tiên!

Vui lòng đăng nhập để khoe bản in của bạn.

Chưa có bản in nào được khoe. Hãy là người đầu tiên!

Remix (0)