Đèn LED chỉ thị cảm biến IR MMU2S/MMU3

Chỉ báo LED cho cảm biến IR MMU2S/MMU3

👁️
804
Lượt Xem
❤️
13
Lượt Thích
📥
43
Lượt Tải
Cập Nhật Dec 18, 2025
Chi tiết
Tải xuống
Bình Luận
Khoe bản in
Remix

Mô tả

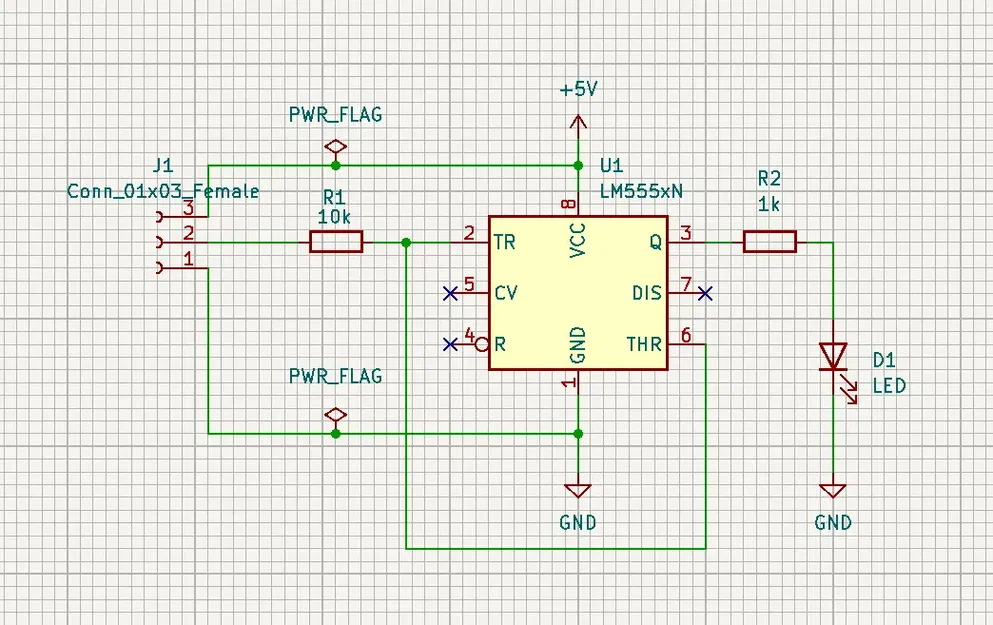
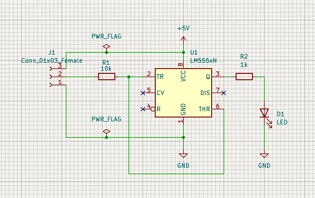
Tôi cần một đèn chỉ thị LED, giống như những gì zzjlamb đã làm : <> Nhưng cho hệ thống hiệu chuẩn cảm biến IR dễ dàng từ Peter Larsen : https://www.f3d.vn/3d-model/30250-hieu-chinh-cam-bien-hong-ngoai-cho-may-in-3d-prusa-mk3s Chúng tôi đã đặt một số bảng mạch in (PCB) được làm cho nhu cầu đặc biệt này (từ Seeed Studio, Trung Quốc) và đây là sản phẩm: Nó hoạt động rất tốt, không cần bất kỳ sửa đổi nào trên điện tử hoặc dây của Prusa. Danh sách linh kiện (BOM): 1 x 555 Timer 1 x 10 KOhm 1/4 W điện trở 1 x 1 KOhm 1/4 W điện trở 1 x LED xanh 5mm 1 x PCB - 20 mm x 10 mm Cảm thấy tự do để sử dụng nó cho riêng bạn :-) Tôi cũng có thể bán PCB đã hàn, sẵn sàng sử dụng với giá 14€. Liên hệ với tôi nếu cần. CHỈNH SỬA 01/06/2023 : Thêm tệp Gerber CHỈNH SỬA 25/09/2023 : Thiết kế mới với đèn LED hướng về phía trước. Phiên bản cũ là V5, phiên bản mới là V6 ======================================= Xem các mẫu khác của tôi để có một ống khói hoàn chỉnh và rất hữu ích : Kết nối PC4-M10 : https://www.f3d.vn/3d-model/155668-chimney-can-chinh-chinh-xac-cho-mk3s-mmu2s-voi-pc4-m8 M2 Insert : https://www.f3d.vn/3d-model/30272-mo-hinh-ong-khoi-hieu-chinh-chinh-xac-cho-mk3s-mmu2s

Giấy phép

Tác phẩm này được cấp phép theo

GNU Lesser General Public License

LGPL

Yêu cầu ghi công
Remix & phái sinh Được phép
Sử dụng thương mại Được phép

File mô hình

TẤT CẢ FILE MÔ HÌNH (3 Tập tin)
Đang tải files, vui lòng chờ...
Vui lòng đăng nhập để bình luận.

Chưa có bình luận nào. Hãy là người đầu tiên!

Vui lòng đăng nhập để khoe bản in của bạn.

Chưa có bản in nào được khoe. Hãy là người đầu tiên!

Remix (0)