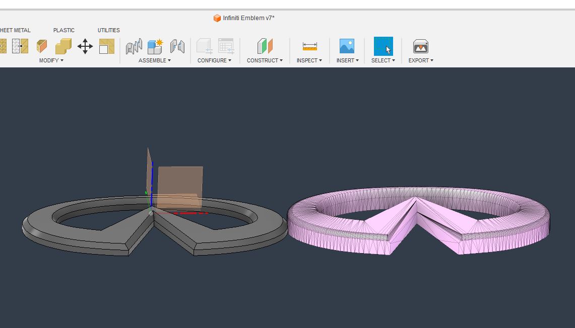
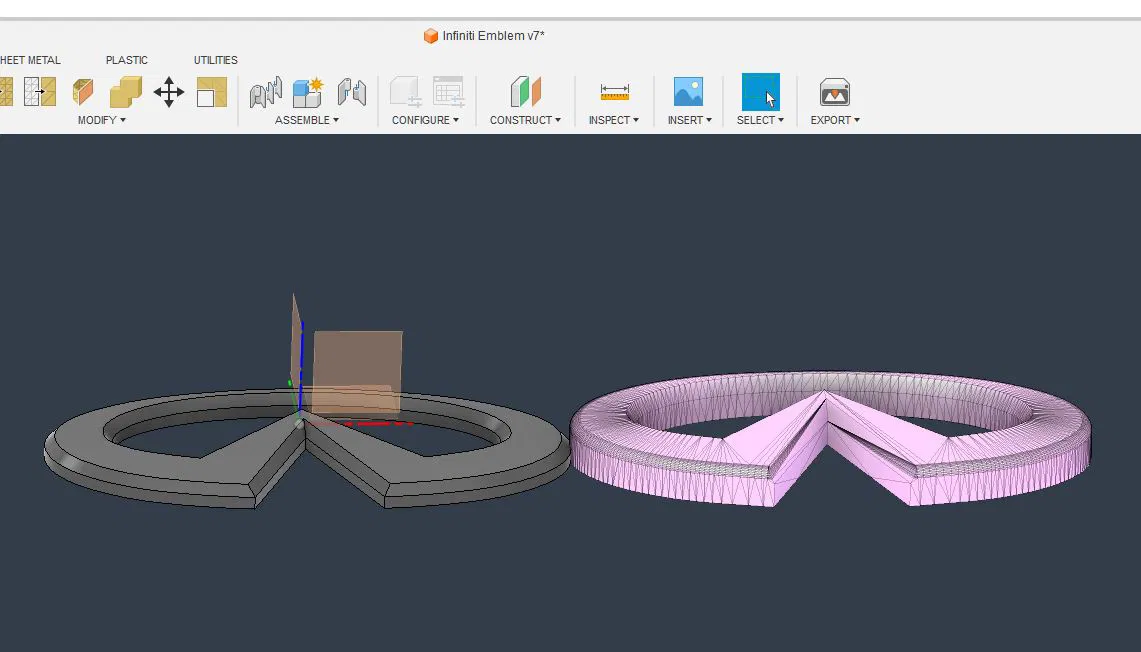
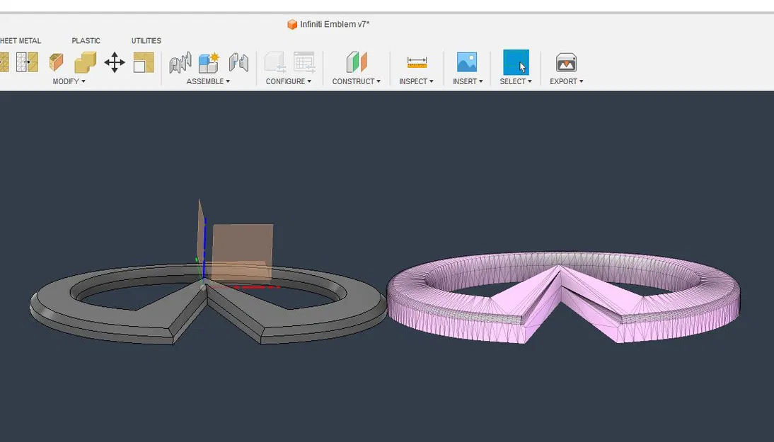
Logo Tem Vô Lăng Infiniti G35, G37, Động Cơ VQ35HR, VQ37HR

Tem vô lăng G35, G37, Infiniti, VQ35HR, VQ37HR. Mất tem xe nên tui tự thiết kế, lấy cảm hứng từ mẫu của Pascal Godin PG-3D. Video hướng dẫn cách gắn ốc M3 và đai ốc cho chi tiết này.

👁️
1.1K
Lượt Xem
❤️
18
Lượt Thích
📥
276
Lượt Tải
Cập Nhật Dec 15, 2025
Chi tiết
Tải xuống
Bình Luận
Khoe bản in
Remix

Mô tả

Nội dung được dịch bằng AI

Tui hông có con ốc M3 dài 5mm, nên tui phải độn cái đai ốc vô để canh cho nó đủ sâu. Anh em cần mấy con ốc M3 dài 5mm, với mấy cái đai ốc để bỏ vô lúc canh chỉnh pause ở độ cao lớp in nha.

Đây là cái video chỉ cách bỏ đai ốc M3 vô lúc tạm dừng in nè. Anh em canh chỉnh điểm tạm dừng ngay trước khi in lớp trên cùng của đai ốc nha. Độ cao có thể khác nhau tuỳ thuộc anh em in úp hay ngửa, nên cứ lướt qua các lớp để tìm lớp ngay trước khi nó điền đầy lỗ đai ốc là được.

Giấy phép

Tác phẩm này được cấp phép theo

Creative Commons — Attribution — Noncommercial — Share Alike

CC-BY-NC-SA

Yêu cầu ghi công
Remix & phái sinh Được phép
Sử dụng thương mại Không được phép

File mô hình

TẤT CẢ FILE MÔ HÌNH (3 Tập tin)
Đang tải files, vui lòng chờ...
Vui lòng đăng nhập để bình luận.

Chưa có bình luận nào. Hãy là người đầu tiên!

Vui lòng đăng nhập để khoe bản in của bạn.

Chưa có bản in nào được khoe. Hãy là người đầu tiên!

Remix (0)