Mẫu nam châm Tetris cho tủ lạnh

Tệp bước và F3D để tạo nam châm tetris.

👁️
109
Lượt Xem
❤️
6
Lượt Thích
📥
13
Lượt Tải
Cập Nhật Nov 18, 2025
Chi tiết
Tải xuống
Bình Luận
Khoe bản in
Remix

Mô tả

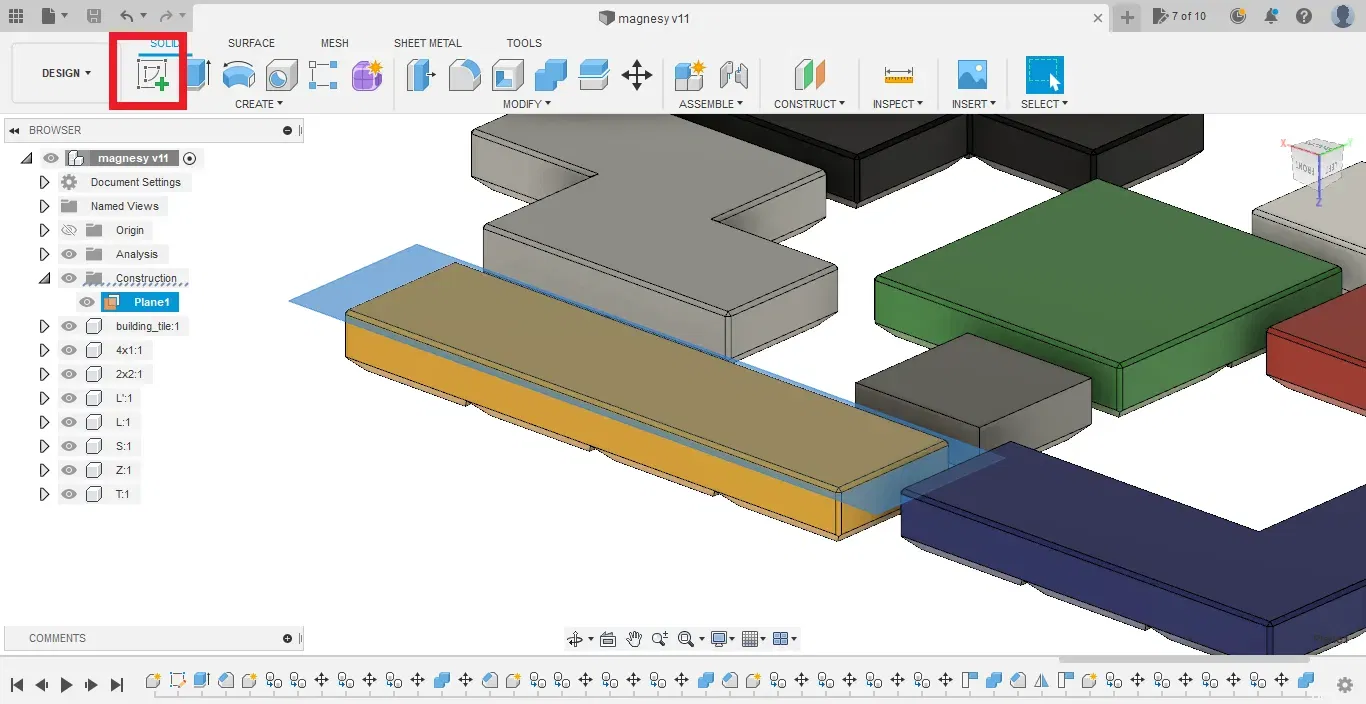
Luôn muốn chơi tetris trên tủ lạnh của mình! Đã tạo ra điều này để tôi có thể sử dụng các nam châm thừa từ HDD, trạm CD và DVD, v.v. Tất cả những gì bạn cần là tạo phác thảo trên mặt phẳng được hiển thị trong ảnh chụp màn hình và đùn hình dạng của nam châm của bạn.
Để hiểu rõ hơn, hãy kiểm tra tệp dự án EXAMPLE.

Giấy phép

Tác phẩm này được cấp phép theo

Creative Commons — Attribution — Noncommercial — Share Alike

CC-BY-NC-SA

Yêu cầu ghi công
Remix & phái sinh Được phép
Sử dụng thương mại Không được phép

File mô hình

TẤT CẢ FILE MÔ HÌNH (3 Tập tin)
Đang tải files, vui lòng chờ...
Vui lòng đăng nhập để bình luận.

Chưa có bình luận nào. Hãy là người đầu tiên!

Vui lòng đăng nhập để khoe bản in của bạn.

Chưa có bản in nào được khoe. Hãy là người đầu tiên!

Remix (0)