Bàn phím macro của VM

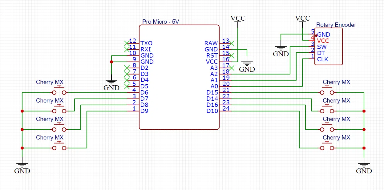
Dự án Bàn phím macro của VM phát triển cho Arduino Micro, hoạt động như một bàn phím macro có bộ mã hóa quay với 8 phím cơ Cherry MX. Hỗ trợ nhiều chức năng, có STL cho vỏ, và tương thích với các lệnh hệ thống, đa phương tiện, chuột.

👁️
7.9K
Lượt Xem
❤️
231
Lượt Thích
📥
475
Lượt Tải
Cập Nhật Dec 18, 2025
Chi tiết
Tải xuống
Bình Luận
Khoe bản in
Remix

Mô tả

Bàn phím macro của VM Dự án này được phát triển cho các bo mạch Arduino Micro và hoạt động như một bàn phím macro có bộ mã hóa quay. Tám phím cơ Cherry MX có thể được gán các chức năng khác nhau (nhập văn bản, tổ hợp và chuỗi mã phím, chức năng đa phương tiện và chuột). Bộ mã hóa quay hỗ trợ xoay, nhấn và nhấn đúp. ### Tính năng * Gửi tối đa 4 mã phím cùng lúc

  • Chuỗi lệnh phím riêng biệt có độ dài tối đa 16
  • Phím sửa đổi để thay đổi hành vi mặc định của bộ mã hóa quay
  • Các tệp STL cho vỏ
  • Tất cả các phím được kết nối trực tiếp với GPIO, vì vậy không cần diode
  • Có thể mô phỏng bàn phím, phím đa phương tiện, chuột và lệnh hệ thống Dự án này được lấy cảm hứng từ và một số mã được lấy từ Control volume knob by Prusa. ### Phần cứng * 8x Cherry MX - Tôi đã dùng loại màu đỏ
  • 1x cáp micro USB 25cm - bạn có thể dùng bất kỳ cáp micro USB nào
  • 1x Arduino Pro Micro 5V - vì bo mạch được cấp nguồn từ USB, tức là 5V, bạn có thể hàn mối hàn J1 để bỏ qua LDO
  • 1x bộ mã hóa quay - đảm bảo nó có ren để cố định vào vỏ
  • Tùy chọn - dây silicone - so với dây cũ của tôi, những dây này là hàng xịn. Tôi đã dùng AWG26, nhưng tôi khuyên bạn nên dùng AWG 28, không có dòng điện lớn. ### Phần mềm Dự án đã được thử nghiệm với phiên bản sau: * Arduino IDE 1.8.12
  • Arduino AVR boards 1.8.2 Thư viện: * ClickEncoder
  • TimerOne 1.1
  • HID-Project 2.6.1 ### Thiết lập Các bước thiết lập chi tiết được mô tả trên Github của tôi. ### STL bổ sung Ngoài các tệp được cung cấp, bạn cần: * 8x KeyV2: Parametric Mechanical Keycap Library - Tôi đã dùng oem_row-5_length-1.stl
  • 1x - Tôi đã dùng knob_smooth_playpause.3mf ### Hướng dẫn in Bạn cần vật liệu đỡ để in phần vỏ trên. Để giảm thiểu lượng vật liệu đỡ (và thời gian), bạn có thể cắt phần vỏ trên ở độ cao 17mm và sau đó dán các bộ phận lại với nhau. Thực sự rất đẹp khi bạn sử dụng hai màu sợi cho toàn bộ mô hình.

Giấy phép

Tác phẩm này được cấp phép theo

GNU General Public License v3.0

GPL 3.0

Yêu cầu ghi công
Remix & phái sinh Được phép
Sử dụng thương mại Được phép

File mô hình

TẤT CẢ FILE MÔ HÌNH (4 Tập tin)
Đang tải files, vui lòng chờ...
Vui lòng đăng nhập để bình luận.

Chưa có bình luận nào. Hãy là người đầu tiên!

Vui lòng đăng nhập để khoe bản in của bạn.

Chưa có bản in nào được khoe. Hãy là người đầu tiên!

Remix (0)