Mô hình ổ khóa Fichet 787z phong cách cắt lớp

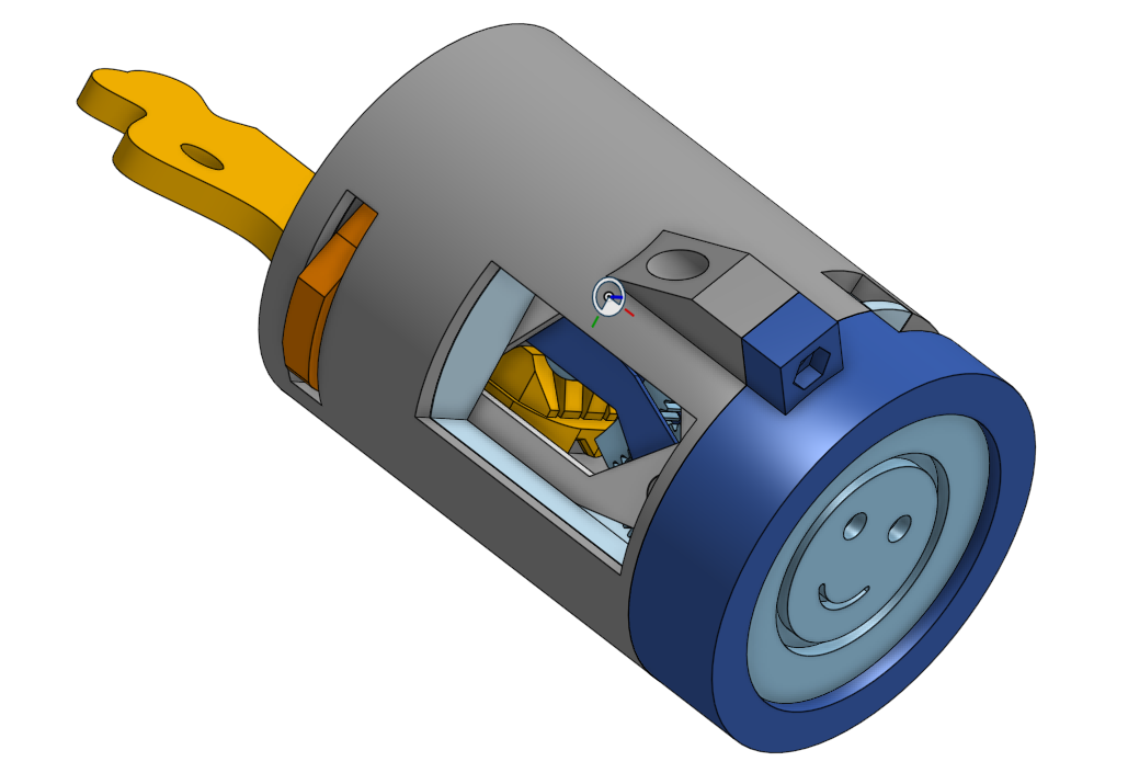
Khám phá mô hình ổ khóa Fichet 787z phong cách cắt lớp, nổi bật với cơ chế bánh răng đòn bẩy độc đáo cho phép sử dụng nhiều chìa khóa. Bản in 3D này hoàn hảo cho người yêu thích công nghệ và an ninh. Cần thêm các bộ phận không in được để lắp ráp.

👁️
233
Lượt Xem
❤️
3
Lượt Thích
📥
24
Lượt Tải
Cập Nhật Dec 14, 2025
Chi tiết
Tải xuống
Bình Luận
Khoe bản in
Remix

Mô tả

Nội dung được dịch bằng AI

Cùng khám phá sự đổi mới trong an ninh với mô hình in 3D này, lấy cảm hứng từ ổ khóa Fichet 787z. Điểm nổi bật là cơ chế bánh răng đòn bẩy độc đáo, ổ khóa này có thể sử dụng nhiều chìa khóa với cùng các bộ phận bên trong. Khám phá các chi tiết tinh tế của thiết kế tiên tiến này, hoàn hảo cho những ai bị cuốn hút bởi sự kết hợp giữa công nghệ và an ninh.

Lưu ý rằng bạn sẽ cần các bộ phận bổ sung không in được bằng 3D để lắp ráp mô hình này. Tôi cung cấp danh sách đầy đủ tất cả các bộ phận ở đầu video hướng dẫn lắp ráp.

Các bộ phận không in được là:

  • 5 lò xo trụ euro tiêu chuẩn
  • 3 lò xo lớn hơn tìm thấy trong cơ cấu ly hợp của các núm vặn (đường kính 4.5mm, chiều dài khi duỗi ra là 11mm và chiều dài nén tối đa là 4mm)
  • 2 vít M3 10mm
  • 2 đai ốc M3

Để biết thêm thông tin về ổ khóa đã truyền cảm hứng cho thiết kế của tôi, vui lòng truy cập The Lock's Nest -

Cũng xin gửi lời cảm ơn to lớn đến anh ấy vì đã hỗ trợ một số bộ phận bên trong và tìm kiếm các bằng sáng chế liên quan. Tôi không thể làm được nếu không có sự giúp đỡ của anh ấy!

Để biết hướng dẫn lắp ráp:

Giấy phép

Tác phẩm này được cấp phép theo

Creative Commons — Attribution

CC-BY

Yêu cầu ghi công
Remix & phái sinh Được phép
Sử dụng thương mại Được phép

File mô hình

TẤT CẢ FILE MÔ HÌNH (15 Tập tin)
Đang tải files, vui lòng chờ...
Vui lòng đăng nhập để bình luận.

Chưa có bình luận nào. Hãy là người đầu tiên!

Vui lòng đăng nhập để khoe bản in của bạn.

Chưa có bản in nào được khoe. Hãy là người đầu tiên!

Remix (0)