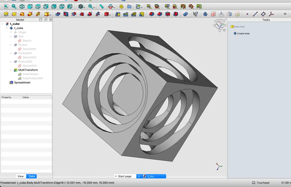
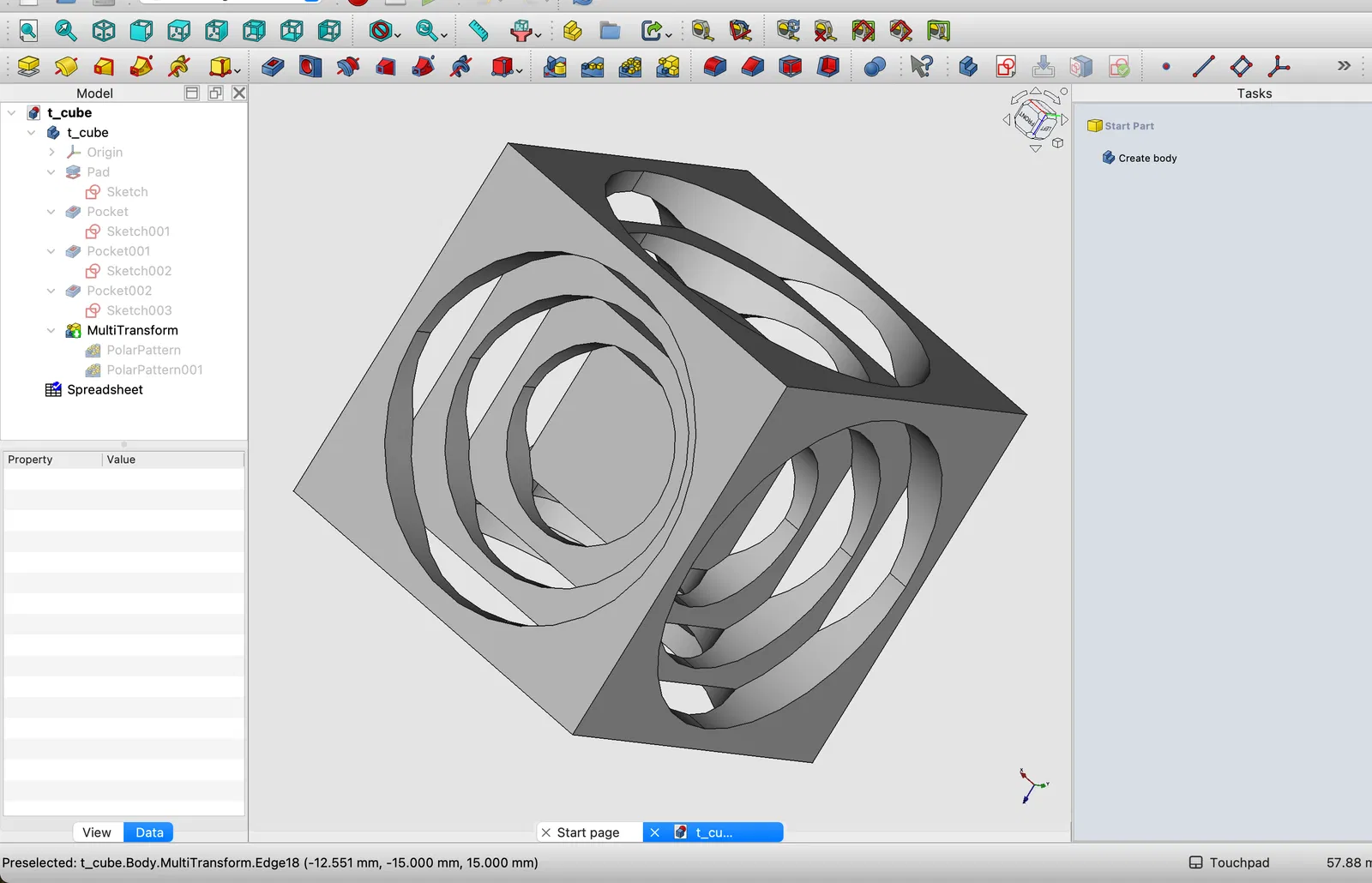
Khối Lập Phương Của Thợ Máy, Hay Còn Gọi Là Khối Turner

Khối lập phương thử thách "khó nhằn" cho cả thợ cơ khí CNC và in 3D! Thử thách bạn in nó ở góc 45 độ, nhớ chọn kích thước lớn nhất có thể để các chi tiết nối không bị gãy nhé. Sản phẩm hoàn thiện còn có thể làm đồ trang trí Noel xinh xắn!

👁️
706
Lượt Xem
❤️
9
Lượt Thích
📥
128
Lượt Tải
Cập Nhật Dec 14, 2025
Chi tiết
Tải xuống
Bình Luận
Khoe bản in
Remix

Mô tả

Khối Turner là một thử thách hoặc món đồ khoe mẽ mà thợ cơ khí CNC hay làm.

Hóa ra, in nó cũng không dễ đâu - cần có loại support phù hợp để làm được.

Tôi thách bạn in nó ở góc 45 độ nhé!

Thử xem!

Nên in càng lớn càng tốt, các phiên bản nhỏ hơn sẽ có các khối nối với nhau dễ gãy.

Tôi chắc chắn cái này cũng có thể dùng làm đồ trang trí cây thông Noel!

Giấy phép

Tác phẩm này được cấp phép theo

Creative Commons — Attribution — Noncommercial

CC-BY-NC

Yêu cầu ghi công
Remix & phái sinh Được phép
Sử dụng thương mại Không được phép

File mô hình

TẤT CẢ FILE MÔ HÌNH (5 Tập tin)
Đang tải files, vui lòng chờ...
Vui lòng đăng nhập để bình luận.

Chưa có bình luận nào. Hãy là người đầu tiên!

Vui lòng đăng nhập để khoe bản in của bạn.

Chưa có bản in nào được khoe. Hãy là người đầu tiên!

Remix (0)