Đồ chơi xây dựng PrintABlok tương tác cho máy in 3D

Printablok là những đồ chơi xây dựng lồng vào nhau được tạo bởi giáo sư in 3D, được thiết kế để hoạt động tốt trên nhà 3D

👁️
6.3K
Lượt Xem
❤️
105
Lượt Thích
📥
685
Lượt Tải
Cập Nhật Nov 18, 2025
Chi tiết
Tải xuống
Bình Luận
Khoe bản in
Remix

Mô tả

Nội dung được dịch bằng AI

PrintABlok là đồ chơi xây dựng liên kết được tạo ra bởi Giáo sư In 3D, được thiết kế để hoạt động tốt trên các máy in 3D gia đình. PrintABloks có thể được xây dựng theo tất cả 6 hướng, cho phép xây dựng không bị ảnh hưởng bởi trọng lực khác với bất kỳ khối xây dựng nào khác.

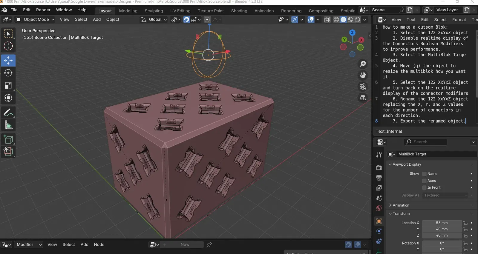
Sử dụng tệp .blend đi kèm để tạo ra PrintABloks với bất kỳ kích thước nào.

PrintABlok.com

KỸ NĂNG CƠ BẢN

Xoay một mảnh kết nối sao cho nó vừa với lỗ trong một blok, và ấn nó vào với một blok khác cho đến khi chúng khớp lại với nhau. Nó nên giữ chặt cho đến khi bạn kéo nhẹ để tách chúng ra. Bạn có thể thỉnh thoảng cần dụng cụ (như kìm mũi nhọn) để kéo các kết nối ra khỏi các blok.

PHỤ KIỆN

Bạn có thể tạo phụ kiện cho PrintABloks của mình bằng cách sử dụng các hình dạng âm đi kèm để cắt các khoang ra khỏi lỗ của các vật thể. Tuy nhiên, nếu bạn muốn có một thư viện phụ kiện chất lượng cao tương thích với PrintABloks, bao gồm các blok khớp nối, blok khảm, và các bộ phận cơ khí, hãy truy cập PrintABlok.com.

Giấy phép

Tác phẩm này được cấp phép theo

Creative Commons — Attribution

CC-BY

Yêu cầu ghi công
Remix & phái sinh Được phép
Sử dụng thương mại Được phép

File mô hình

TẤT CẢ FILE MÔ HÌNH (8 Tập tin)
Đang tải files, vui lòng chờ...
Vui lòng đăng nhập để bình luận.

Chưa có bình luận nào. Hãy là người đầu tiên!

Vui lòng đăng nhập để khoe bản in của bạn.

Chưa có bản in nào được khoe. Hãy là người đầu tiên!

Remix (0)