Khối lập phương Möbius tham số ba chiều

Một dải Möbius hình khối ba chiều, lấy cảm hứng từ một tác phẩm nghệ thuật "Điêu khắc khối moebius" của Benoist Van Borren.

👁️
687
Lượt Xem
❤️
5
Lượt Thích
📥
66
Lượt Tải
Cập Nhật Nov 18, 2025
Chi tiết
Tải xuống
Bình luận
Showcase
Remixes

Mô tả

Nội dung được dịch bằng AI

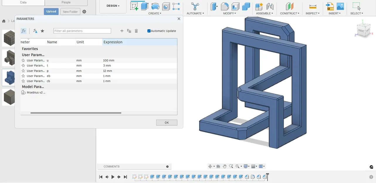
Khi đọc về các dải Möbius, tôi đã tự hỏi một cái trông như thế nào trong không gian ba chiều.

Khi tìm kiếm trên Google, tôi đã được truyền cảm hứng bởi: “Moebius cube Sculpture” của Benoist Van Borren. Tôi đã sử dụng 3 biến và một điểm neo (gốc) để điều khiển toàn bộ thiết kế, bao gồm cả các phần nhô ra ba chiều. Tôi đã làm điều này để dải có thể được điều chỉnh sao cho có bề mặt chạm vào/được kẹp lại và không tự động kết nối với mô hình khi chúng chạm vào, phá hủy hình học.

Mô hình này hoàn toàn là tham số và hoàn toàn bị ràng buộc. Nó có một tập hợp các tham số có thể chỉnh sửa mà có thể được điều chỉnh để thay đổi lớn mô hình này.

Nếu bạn thích những mô hình như thế này, hãy xem xét việc ủng hộ chúng tôi trên Patreon để chúng tôi có thể tiếp tục tạo ra nội dung tuyệt vời cho bạn. https://www.patreon.com/oddinventor

Giấy phép

Tác phẩm này được cấp phép theo

Creative Commons — Attribution — Noncommercial — Share Alike

CC-BY-NC-SA

Yêu cầu ghi công
Remix & Derivatives Được phép
Sử dụng thương mại Không được phép

Model files

ALL MODEL FILES (3 files)
Loading files, please wait...
Vui lòng đăng nhập để bình luận.

Chưa có bình luận nào. Hãy là người đầu tiên!

Vui lòng đăng nhập để khoe bản in của bạn.

Chưa có bản in nào được khoe. Hãy là người đầu tiên!

Remixes (0)