Tay cầm cho Giỏ đựng đồ mua sắm CleverMade 16L Gấp Gọn

Tay cầm thay thế cho Giỏ đựng đồ mua sắm CleverMade 16L Gấp Gọn. Đã được thiết kế để có thể xếp chồng và thay thế tay cầm zin bị gãy. Có cả file STL chia nhỏ và full size.

👁️
469
Lượt Xem
❤️
4
Lượt Thích
📥
19
Lượt Tải
Cập Nhật Dec 20, 2025
Chi tiết
Tải xuống
Bình Luận
Khoe bản in
Remix

Mô tả

Nội dung được dịch bằng AI

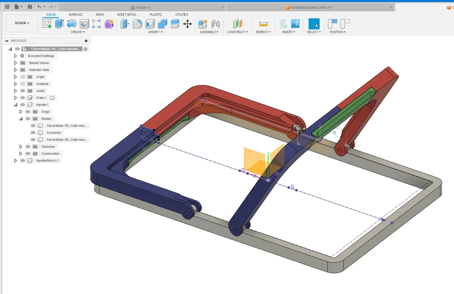
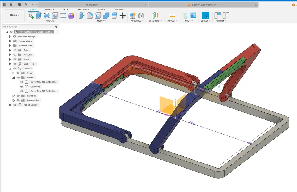
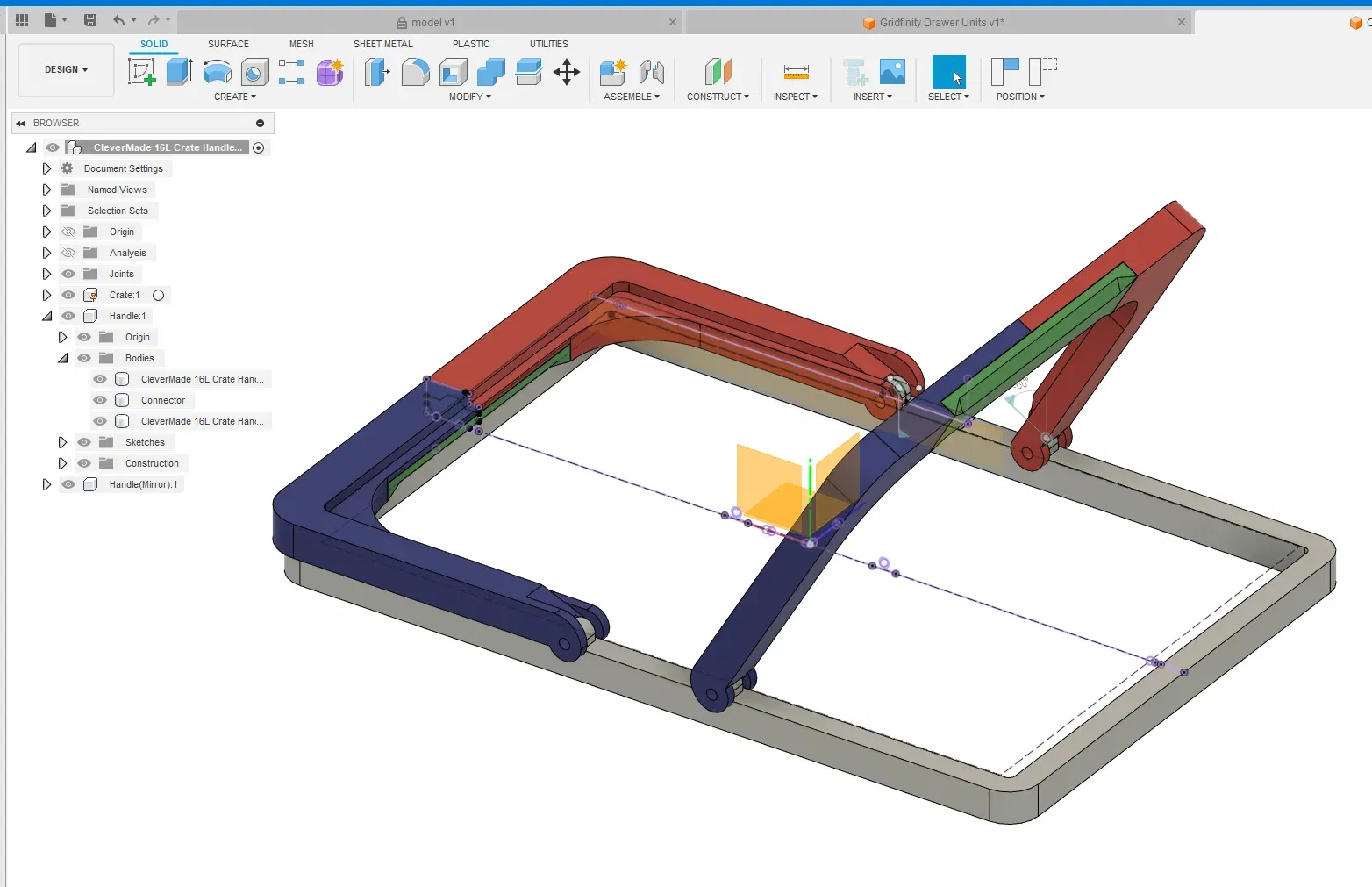
Tui có một bộ giỏ đựng đồ có thể gấp gọn này mà cái tay cầm của nó quá tệ, bị gãy hết trên mọi cái giỏ. Thế là tui thiết kế mấy cái tay cầm thay thế này.

Giỏ đựng đồ có thể gấp gọn Clevermade

Mấy cái tay cầm có chỗ lõm vô để mấy cái giỏ vẫn xếp chồng lên nhau được như tay cầm zin.

Mấy cái tay cầm này bự quá không in vừa trên cái Ender 3 của tui nên tui phải cắt nó ra và dán lại bằng keo 502. Tui cũng có cung cấp file STL full size cho mấy ông bà có máy in lớn hơn.

Tui dùng mấy cái phụ kiện sau để gắn tay cầm nè.

Cách tui thiết kế

Category: Containers

Giấy phép

Tác phẩm này được cấp phép theo

Creative Commons — Attribution — Noncommercial

CC-BY-NC

Yêu cầu ghi công
Remix & phái sinh Được phép
Sử dụng thương mại Không được phép

File mô hình

TẤT CẢ FILE MÔ HÌNH (3 Tập tin)
Đang tải files, vui lòng chờ...
Vui lòng đăng nhập để bình luận.

Chưa có bình luận nào. Hãy là người đầu tiên!

Vui lòng đăng nhập để khoe bản in của bạn.

Chưa có bản in nào được khoe. Hãy là người đầu tiên!

Remix (0)