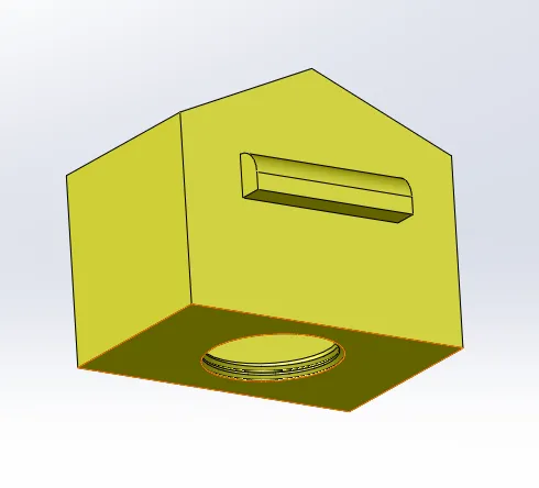
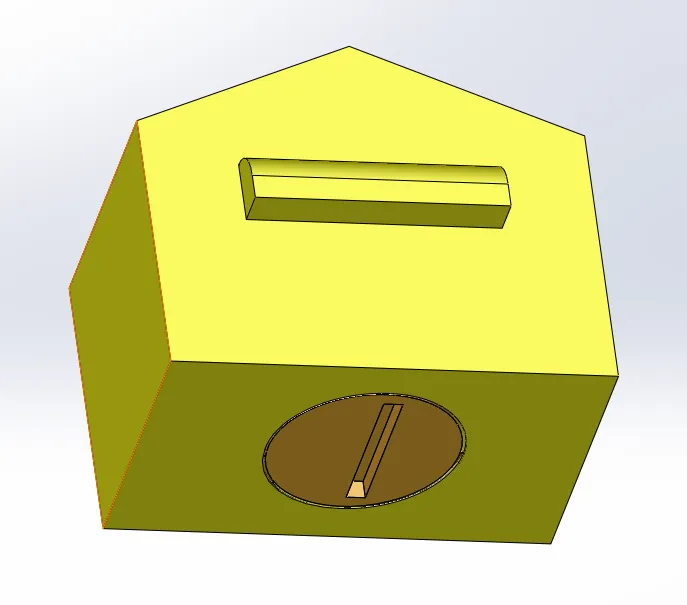
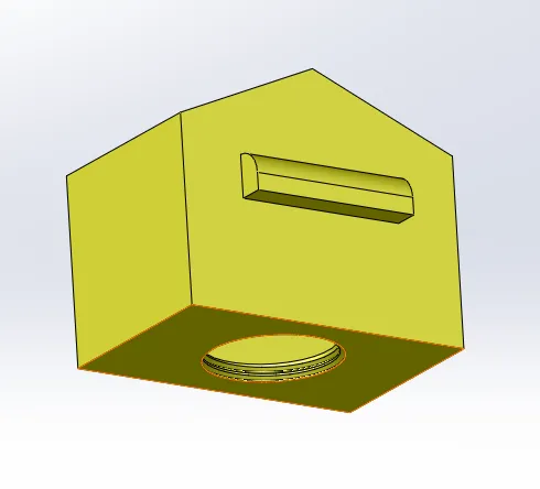
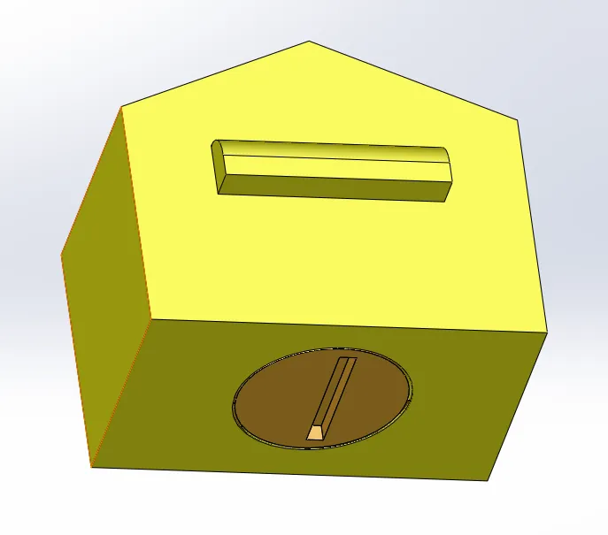
Heo Đất / Hộp Thư

Hộp thư theo phong cách hộp thư của Deutsche Post. #PiggyBank. Bộ phận gồm hai mảnh, bao gồm thân hộp thư và nắp đậy để đóng/mở ngăn đựng tiền xu. Thích hợp để tiết kiệm tiền.

👁️
276
Lượt Xem
❤️
3
Lượt Thích
📥
49
Lượt Tải
Cập Nhật Dec 20, 2025
Chi tiết
Tải xuống
Bình Luận
Khoe bản in
Remix

Mô tả

Nội dung được dịch bằng AI

Bộ phận gồm hai mảnh, bao gồm thân hộp thư và nắp đậy để đóng/mở ngăn đựng tiền xu.

Giấy phép

Tác phẩm này được cấp phép theo

Creative Commons — Public Domain

CC0

Không yêu cầu ghi công
Remix & phái sinh Được phép
Sử dụng thương mại Được phép

File mô hình

TẤT CẢ FILE MÔ HÌNH (2 Tập tin)
Đang tải files, vui lòng chờ...
Vui lòng đăng nhập để bình luận.

Chưa có bình luận nào. Hãy là người đầu tiên!

Vui lòng đăng nhập để khoe bản in của bạn.

Chưa có bản in nào được khoe. Hãy là người đầu tiên!

Remix (0)