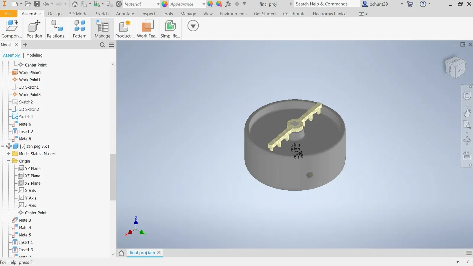
Mechanical auto raking Zen Garden

Cơ khí tự động cào zen vườn quá muộn cho cuộc thi:/

👁️
100
Lượt Xem
❤️
8
Lượt Thích
📥
12
Lượt Tải
Cập Nhật Nov 22, 2025
Chi tiết
Tải xuống
Bình Luận
Khoe bản in
Remix

Mô tả

body of the Zen Garden needs sliced as I have it so open my print files and adjust settings from there if needed. only 15% infill for larger parts print rake a bit slower. If you choose to place and slice .stls yourself may need to scale each part 1000%.

Giấy phép

Tác phẩm này được cấp phép theo

Creative Commons — Attribution — Share Alike

CC-BY-SA

Yêu cầu ghi công
Remix & phái sinh Được phép
Sử dụng thương mại Được phép

File mô hình

TẤT CẢ FILE MÔ HÌNH (14 Tập tin)
Đang tải files, vui lòng chờ...
Vui lòng đăng nhập để bình luận.

Chưa có bình luận nào. Hãy là người đầu tiên!

Vui lòng đăng nhập để khoe bản in của bạn.

Chưa có bản in nào được khoe. Hãy là người đầu tiên!

Remix (0)