Đèn điều khiển bằng cảm biến siêu âm HCSR04

Cảm biến sử dụng mô -đun siêu âm HCSR04. Cảm biến sẽ bật đèn trong một khu vực được chỉ định. Nguồn ánh sáng…

👁️
191
Lượt Xem
❤️
6
Lượt Thích
📥
23
Lượt Tải
Cập Nhật Nov 17, 2025
Chi tiết
Tải xuống
Bình Luận
Khoe bản in
Remix

Mô tả

Nội dung được dịch bằng AI

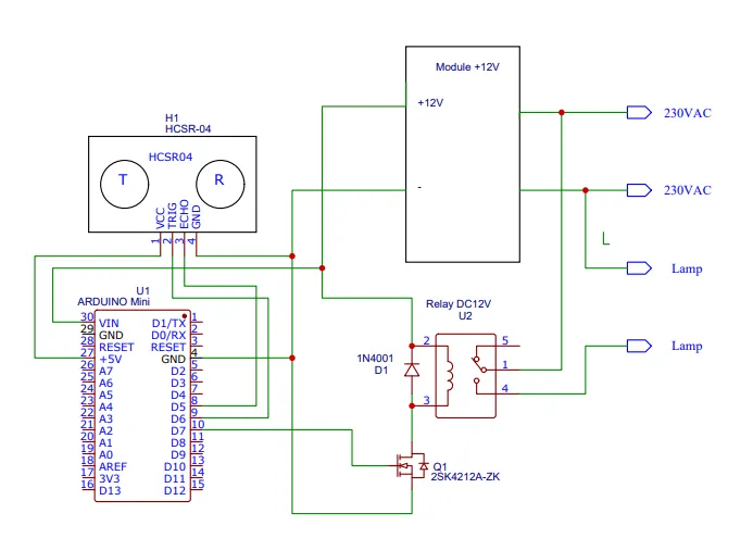
Cảm biến sử dụng mô-đun siêu âm HCSR04. Cảm biến sẽ bật đèn trong một khu vực xác định. Nguồn sáng có thể là một dải LED (12V) hoặc bóng đèn bình thường 230V.

Arduino lưu trữ trung bình của 1000 mẫu khoảng cách. Nếu khoảng cách đo được dưới 30% của trung bình, có nghĩa là có ai đó đi qua khu vực hoạt động, nó sẽ phản ứng và bật đèn. Ví dụ, trong một nhà bếp, khoảng cách của cảm biến là 3m từ tường phản xạ, vì vậy khoảng cách tham chiếu là 3m, khoảng cách để kích hoạt đèn là khoảng 0.9 mét, 30% của 3m. Nếu một người đến bàn, gần cảm biến, điều này sẽ kích hoạt đèn trên bàn nhưng nếu người đó di chuyển trong khoảng cách còn lại 2.1m, sẽ không có gì xảy ra.

Nếu nguồn sáng là một dải LED, đầu ra được điều khiển PWM và bật tắt đèn một cách dần dần một cách nhẹ nhàng. Tùy thuộc vào tải, hãy xem xét một nguồn cung cấp bên ngoài 12V.

Bóng đèn 230V sử dụng một rơ-le.

Hãy chú ý cách ly các mô-đun, nếu thiết bị sử dụng điện áp lưới. An toàn hơn khi sử dụng nguồn cung cấp bên ngoài với phích cắm/ổ cắm 5.5mm trong trường hợp là dải LED.

Để điều khiển LED hoặc rơ-le, bất kỳ NMOS FET tương tự nào cũng có thể được sử dụng.

Danh mục: Điện tử

Giấy phép

Tác phẩm này được cấp phép theo

Creative Commons — Attribution

CC-BY

Yêu cầu ghi công
Remix & phái sinh Được phép
Sử dụng thương mại Được phép

File mô hình

TẤT CẢ FILE MÔ HÌNH (5 Tập tin)
Đang tải files, vui lòng chờ...
Vui lòng đăng nhập để bình luận.

Chưa có bình luận nào. Hãy là người đầu tiên!

Vui lòng đăng nhập để khoe bản in của bạn.

Chưa có bản in nào được khoe. Hãy là người đầu tiên!

Remix (0)