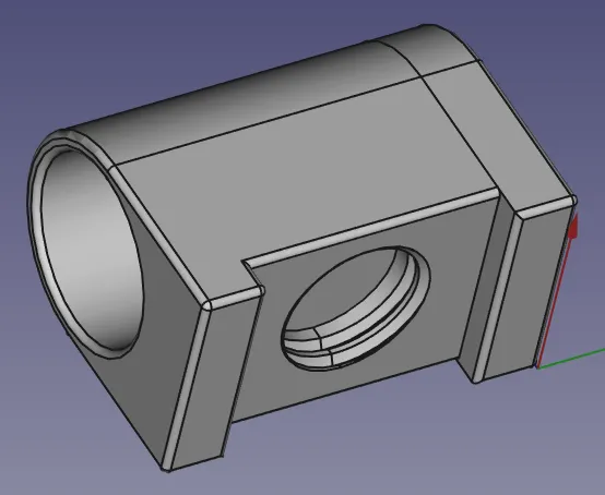
Giá đỡ điều chỉnh cho bàn ngoài trời có thể cấu hình

Tàu lượn quản trị cho bảng được cấu hình hoàn toàn

👁️
140
Lượt Xem
❤️
5
Lượt Thích
📥
27
Lượt Tải
Cập Nhật Nov 20, 2025
Chi tiết
Tải xuống
Bình Luận
Khoe bản in
Remix

Mô tả

Nội dung được dịch bằng AI

Thông tin cơ bản

Ngôn ngữ mô tả: DE, ENG

Có thể cấu hình:

Chương trình CAD: FreeCAD

DE

Es handelt sich um einen voll konfigurierbareen Verstellgleiter (z. B. für Gartentische). Höhe und Rohrdurchmesser können per Parameter vorgegeben werden. Ich empfehle, den Durchmesser IMMER mittels Testdrucken zu verifizieren. Das Modell ist im FreeCAD mittels Spreadsheet konfigurierbar. Im Foto seht ihr noch Version 1 ohne Rillen an der Einstellschraube. In V2 ist das nun umgesetzt. Allerdings habe ich V2 nicht gedruckt, da V1 funktional ist.

ENG

Nó là một bộ trượt có thể điều chỉnh hoàn toàn có thể cấu hình (ví dụ: cho bàn vườn). Chiều cao và đường kính ống có thể được chỉ định thông qua các tham số. Tôi khuyên bạn NÊN xác minh đường kính bằng cách sử dụng các bản in thử nghiệm. Mô hình có thể được cấu hình trong FreeCAD bằng cách sử dụng bảng tính. Trong bức ảnh, bạn vẫn có thể thấy phiên bản 1 mà không có rãnh trên vít điều chỉnh. Điều này đã được thực hiện trong V2. Tuy nhiên, tôi đã không in V2 vì V1 vẫn hoạt động.

Giấy phép

Tác phẩm này được cấp phép theo

Creative Commons — Attribution — Noncommercial — Share Alike

CC-BY-NC-SA

Yêu cầu ghi công
Remix & phái sinh Được phép
Sử dụng thương mại Không được phép

File mô hình

TẤT CẢ FILE MÔ HÌNH (2 Tập tin)
Đang tải files, vui lòng chờ...
Vui lòng đăng nhập để bình luận.

Chưa có bình luận nào. Hãy là người đầu tiên!

Vui lòng đăng nhập để khoe bản in của bạn.

Chưa có bản in nào được khoe. Hãy là người đầu tiên!

Remix (0)