Giá đỡ và lưu trữ cuộn lăn bụi treo tường

Một giá treo tường và lưu trữ cho con lăn xơ và cuộn mới của bạn.

👁️
171
Lượt Xem
❤️
5
Lượt Thích
📥
19
Lượt Tải
Cập Nhật Nov 20, 2025
Chi tiết
Tải xuống
Bình Luận
Khoe bản in
Remix

Mô tả

Tôi đã thiết kế một giải pháp gắn tường và lưu trữ cho con lăn lông tơ của mình, và in nó bằng Bambu PLA CF.

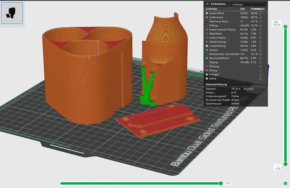
Bạn tải tệp .stl vào phần mềm cắt của mình và sau đó tách nó thành 3 đối tượng khác nhau, và đặt chúng như hình trên mặt phẳng xây dựng của bạn. Bạn chỉ cần hỗ trợ cho bốn chốt ở bên cạnh của giá đỡ, vì vậy tôi khuyên bạn nên sử dụng hỗ trợ cây (đặt nó thủ công). Nếu không, bạn có thể chỉ cần sử dụng tệp .3mf mà tôi đã tải lên, trong đó tôi đã đặt mọi thứ đúng cách và sơn các hỗ trợ.

Sử dụng bất kỳ vật liệu nào bạn thích (trừ PETG/PET hoặc PP, vì sau đó keo sẽ không dính đúng cách).

Để lắp ráp, định vị và cân bằng tấm gắn như bạn thích, đánh dấu các lỗ, khoan các lỗ và gắn nó lên tường, sử dụng 4x ốc vít chìm 3.5mm. Sau đó, dán giá đỡ và bộ lưu trữ cuộn lại với nhau và trượt nó vào tấm gắn tường.

Tôi khuyên bạn nên sử dụng 3 lớp dưới và trên và 3 đường viền và 20-30% độ đầy. Đối với tấm gắn tường, hãy sử dụng 100% độ đầy!

Giấy phép

Tác phẩm này được cấp phép theo

Creative Commons — Attribution — Noncommercial

CC-BY-NC

Yêu cầu ghi công
Remix & phái sinh Được phép
Sử dụng thương mại Không được phép

File mô hình

TẤT CẢ FILE MÔ HÌNH (3 Tập tin)
Đang tải files, vui lòng chờ...
Vui lòng đăng nhập để bình luận.

Chưa có bình luận nào. Hãy là người đầu tiên!

Vui lòng đăng nhập để khoe bản in của bạn.

Chưa có bản in nào được khoe. Hãy là người đầu tiên!

Remix (0)