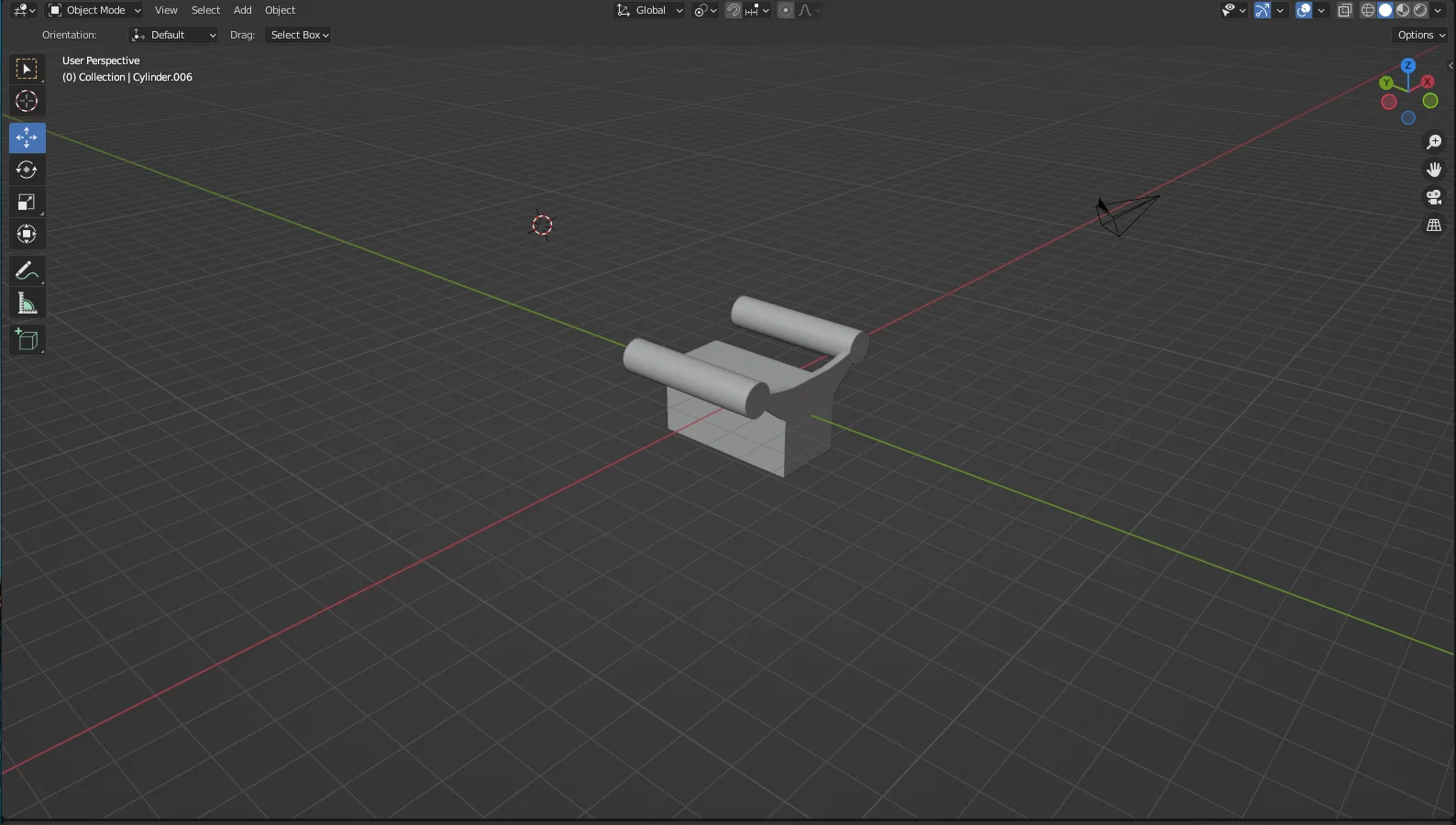
Mô hình đường ray tàu lượn siêu tốc B&M in 3D

Bạn đang tìm kiếm một mô hình mô phỏng kỹ thuật thú vị để thử thách khả năng in 3D của mình? Mẫu đường ray tàu lượn siêu tốc theo phong cách B&M này là sự lựa chọn không thể bỏ qua cho các tín đồ đam mê công trình cảm giác mạnh. Thiết kế mang phong cách bán thực tế, tái hiện trọn vẹn vẻ ngoài của một phân đoạn đường ray với khung đỡ vững chãi và hai thanh ray tròn đặc trưng. Dù bạn muốn in để làm vật trang trí trên bàn làm việc, làm quà tặng cho bạn bè hay đơn giản là sưu tầm các mô hình kỹ thuật, mẫu thiết kế này đều đáp ứng tốt nhờ sự tỉ mỉ trong từng đường nét. Với file in tối ưu, bạn có thể dễ dàng in bằng nhựa PLA để đạt được độ chi tiết cao nhất. Đây là dịp để bạn thỏa sức sáng tạo và sở hữu một mảnh ghép đầy thú vị từ thế giới tàu lượn chuyên nghiệp ngay trong không gian sống của mình.

👁️
1.0K
Lượt Xem
❤️
12
Lượt Thích
📥
214
Lượt Tải
Cập Nhật Apr 25, 2026
Chi tiết
Tải xuống
Bình Luận
Khoe bản in
Remix

Mô tả

Mô hình đường ray tàu lượn siêu tốc B&M

Bạn là người đam mê những trò chơi cảm giác mạnh và đặc biệt yêu thích các thiết kế kỹ thuật của tàu lượn siêu tốc? Đây chính là mẫu thiết kế 3D hoàn hảo dành cho bạn. Mẫu mô hình này mô phỏng lại một phân đoạn ray tàu lượn siêu tốc dựa trên phong cách thiết kế thực tế của hãng B&M (Bolliger & Mabillard). Với những đường nét được tái tạo một cách bán thực tế, đây là lựa chọn tuyệt vời để bạn in ấn và trưng bày trên bàn làm việc hoặc bổ sung vào bộ sưu tập mô hình kỹ thuật của mình.

Thiết kế này tập trung vào sự tối giản nhưng vẫn đảm bảo giữ được nét đặc trưng của hệ thống ray tàu lượn, bao gồm phần khung đỡ chắc chắn và hai thanh ray tròn chạy dọc theo chiều dài. Bạn có thể sử dụng mẫu này để làm vật trang trí, hoặc thậm chí là mô hình nền tảng để xây dựng những dự án mô hình tàu lượn lớn hơn. Việc in 3D mô hình này không chỉ giúp bạn hiểu rõ hơn về kết cấu kỹ thuật của hệ thống mà còn mang lại cảm giác thỏa mãn khi tự tay lắp ghép các đoạn ray lại với nhau.

Dưới đây là một số thông tin và lưu ý giúp bạn có bản in chất lượng nhất:

  • Độ chi tiết: Mẫu được thiết kế với các đường cong mượt mà, phù hợp để in với độ phân giải cao nhằm làm nổi bật các góc cạnh của đường ray.
  • Vật liệu khuyên dùng: PLA là lựa chọn tốt nhất cho người mới bắt đầu vì độ ổn định và dễ in. Nếu bạn muốn mô hình bền hơn, có thể dùng PETG hoặc ABS.
  • Cài đặt in: Nên sử dụng hỗ trợ (support) ở những phần khung đỡ phía dưới để đảm bảo cấu trúc không bị đổ khi in ấn.
  • Layer height: Để đạt độ mịn tối ưu cho phần ray tròn, bạn nên để layer height khoảng 0.12mm hoặc 0.16mm.
  • Tùy chỉnh: Bạn có thể in nhiều đoạn nối tiếp nhau để tạo thành một dải ray dài, trang trí thêm bằng cách sơn màu sắc đặc trưng của các hãng tàu lượn nổi tiếng.
  • Lưu ý hậu kỳ: Hãy cẩn thận khi tháo phần support để không làm trầy xước bề mặt của thanh ray, giúp mô hình trông thẩm mỹ và chuyên nghiệp hơn sau khi hoàn thiện.

Hy vọng mô hình này sẽ mang lại niềm vui cho những tín đồ yêu thích kỹ thuật tàu lượn siêu tốc. Chúc bạn có những bản in 3D thật ưng ý và chất lượng!

Giấy phép

Tác phẩm này được cấp phép theo

Creative Commons — Attribution — Share Alike

CC-BY-SA

Yêu cầu ghi công
Remix & phái sinh Được phép
Sử dụng thương mại Được phép

File mô hình

TẤT CẢ FILE MÔ HÌNH (1 Tập tin)
Đang tải files, vui lòng chờ...
Vui lòng đăng nhập để bình luận.

Chưa có bình luận nào. Hãy là người đầu tiên!

Vui lòng đăng nhập để khoe bản in của bạn.

Chưa có bản in nào được khoe. Hãy là người đầu tiên!

Remix (0)