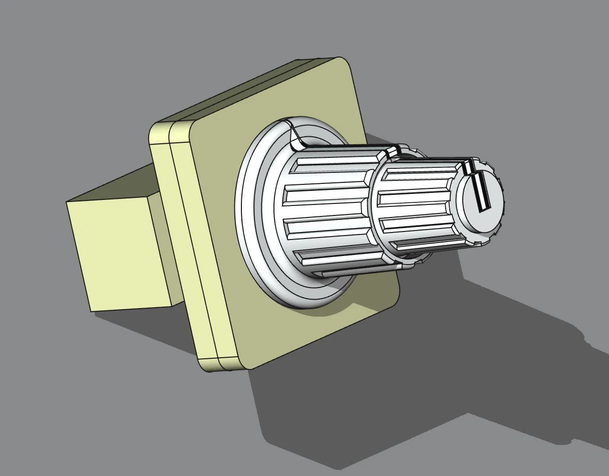
Núm ND Brightness cho A320 MIP Lighting Panel (Concentric Knob)

Bộ núm đồng trục điều khiển ND brightness cho A320 MIP. Thiết kế tối ưu cho in chi tiết (khuyến nghị nozzle 0.2mm, 0.4mm vẫn dùng được). Hỗ trợ trục 8mm/6mm, có grub screw và dùng lightpipe PETG.

👁️
1.0K
Lượt Xem
❤️
22
Lượt Thích
📥
302
Lượt Tải
Cập Nhật Apr 18, 2026
Chi tiết
Tải xuống
Bình Luận
Khoe bản in
Remix

Mô tả

Bộ núm chỉnh độ sáng đồng trục (concentric) có kích thước tương đối chuẩn. Nói thiệt là thiết kế này đang chạm ngưỡng của đầu phun 0.4mm và lý tưởng nhất nên in với 0.2mm, nhưng như hình chụp thì in 0.4mm vẫn “ráng” dùng được.

Thân núm in bằng PLA xám mờ (matte grey). Phần lightpipes / vạch chỉ thị in bằng PETG trong suốt (transparent) và các vạch chỉ thị màu đen in bằng PLA đen mờ (matte black). Tất cả in ở layer height 0.15mm, 100% infill, 5 walls.

Núm dưới có lỗ cho trục 8mm. Núm trên cho trục 6mm. Núm dưới có lỗ ren để bắt một con ốc hãm (grub screw) ngắn, còn núm trên thì cần dán keo cố định.

Do trục potentiometer lớn che mất đường sáng nên rất ít ánh sáng lên được vạch chỉ thị của núm trên.

Có thể mua potentiometer đồng trục (concentric) tương thích trên AliExpress:

https://www.aliexpress.com/item/1005001421124730.html?spm=a2g0o.order_list.order_list_main.39.fc851802nbQws8

Lắp bằng đai ốc (mounting nut) vào lớp giữa của tấm panel dày 3 x 3mm.

Giấy phép

Tác phẩm này được cấp phép theo

Creative Commons — Attribution — Noncommercial — Share Alike

CC-BY-NC-SA

Yêu cầu ghi công
Remix & phái sinh Được phép
Sử dụng thương mại Không được phép

File mô hình

TẤT CẢ FILE MÔ HÌNH (12 Tập tin)
Đang tải files, vui lòng chờ...
Vui lòng đăng nhập để bình luận.

Chưa có bình luận nào. Hãy là người đầu tiên!

Vui lòng đăng nhập để khoe bản in của bạn.

Chưa có bản in nào được khoe. Hãy là người đầu tiên!

Remix (0)