Khối TPU hỗ trợ gắn giá đỡ CCM lên lưới tản nhiệt dưới cho Maverick XLT 2025

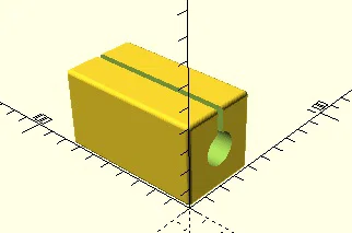
Khối TPU kích thước 39x40x75mm giúp kẹp giá đỡ CCM vào lưới tản nhiệt phía dưới của Ford Maverick XLT đời 2025. Cần dùng thêm dây rút để cố định chắc chắn hơn và tùy biến lại giá đỡ để gắn thiết bị CCM mới.

👁️
23
Lượt Xem
❤️
0
Lượt Thích
📥
0
Lượt Tải
Cập Nhật Apr 10, 2026
Chi tiết
Tải xuống
Bình Luận
Khoe bản in
Remix

Mô tả

Đây là khối TPU giúp gắn giá đỡ CCM vào lưới tản nhiệt phía dưới của dòng xe Maverick XLT đời 2025 trở lên. Khối này có kích thước 39x40x75mm với các cạnh được vát và một lỗ 16mm. Khối này sẽ 'kẹp' vào lưới tản nhiệt phía dưới cùng với tấm ốp lưng và giá đỡ. Mình có dùng thêm dây rút luồn qua các lỗ phía trên và giá đỡ dọc để đảm bảo nó được cố định chắc chắn. Lưu ý rằng giá đỡ vẫn cần được chỉnh sửa hoặc thay đổi để gắn CCM mới, vì thiết bị này không có lỗ để bắt ốc. Mình dự định sẽ dùng keo siêu dính hoặc keo epoxy, dù vẫn chưa quyết định chắc chắn 100%.

Giấy phép

Tác phẩm này được cấp phép theo

Creative Commons — Attribution — Noncommercial

CC-BY-NC

Yêu cầu ghi công
Remix & phái sinh Được phép
Sử dụng thương mại Không được phép

File mô hình

TẤT CẢ FILE MÔ HÌNH (1 Tập tin)
Đang tải files, vui lòng chờ...
Vui lòng đăng nhập để bình luận.

Chưa có bình luận nào. Hãy là người đầu tiên!

Vui lòng đăng nhập để khoe bản in của bạn.

Chưa có bản in nào được khoe. Hãy là người đầu tiên!

Remix (0)