Mô hình Cuốn sách (Book) dựng bằng Blender

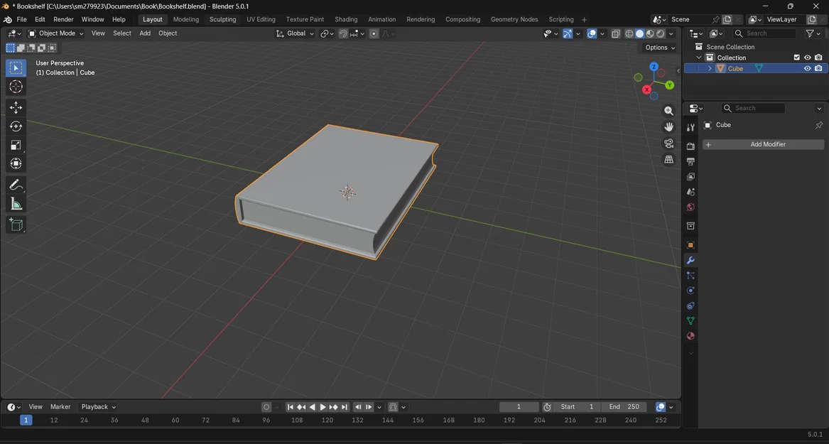
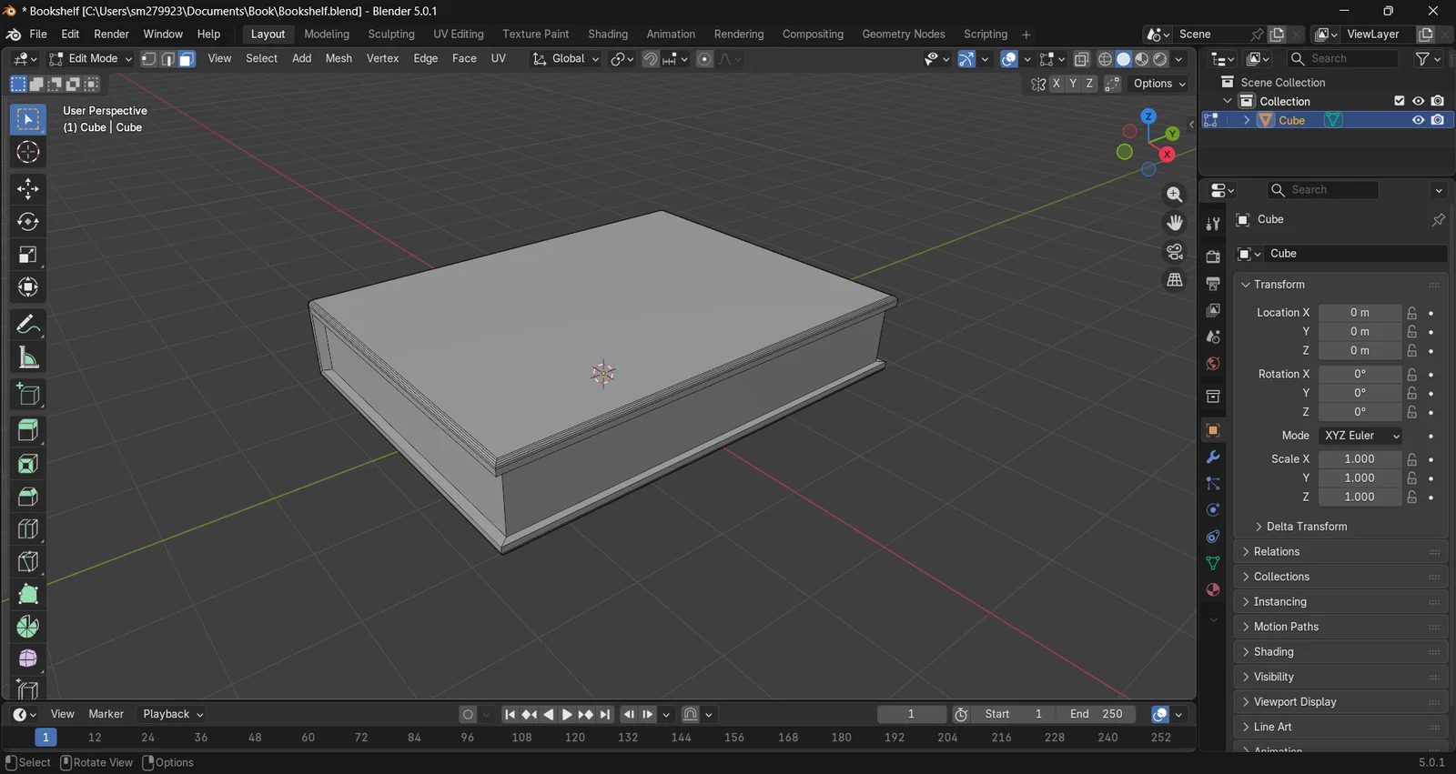
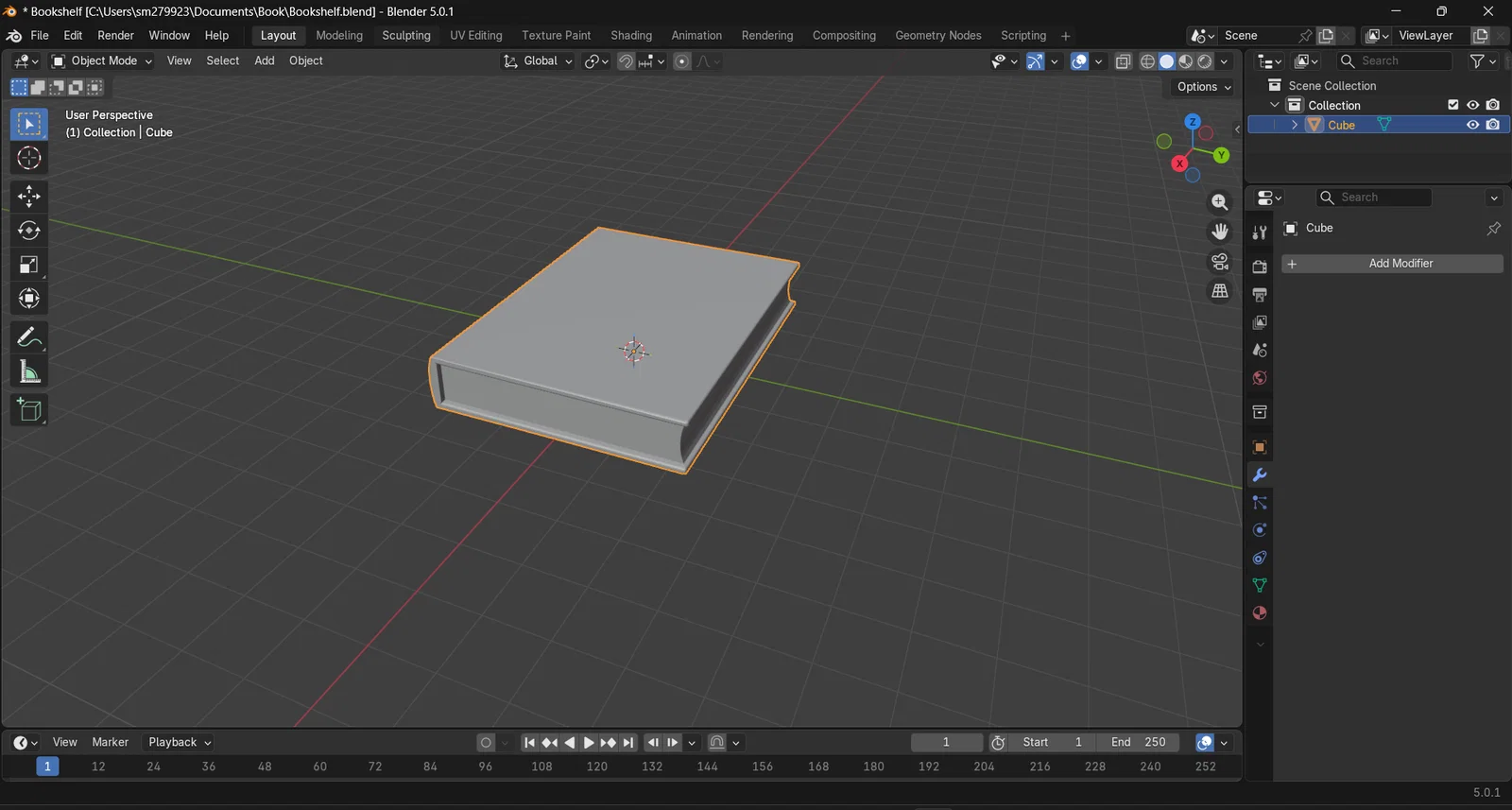
Mình đã tự tay thiết kế mô hình cuốn sách này trong Blender để luyện kỹ năng dựng hình và xử lý kết cấu. File .blend đã được đính kèm để mọi người có thể tùy chỉnh thoải mái. Nhớ dùng Brim khi in ấn nhé, không cần dùng supports đâu.

👁️
28
Lượt Xem
❤️
1
Lượt Thích
📥
3
Lượt Tải
Cập Nhật Apr 06, 2026
Chi tiết
Tải xuống
Bình Luận
Khoe bản in
Remix

Mô tả

Mình đang làm một cuốn sách trong Blender. Việc tạo ra một cuốn sách bằng Blender sẽ giúp mình rèn luyện kỹ năng dựng hình 3D nhờ vào phần xử lý kết cấu (textures). Mình dự định sẽ học thêm về kỹ thuật masking, nhìn thì có vẻ đơn giản nhưng cái khó là phải vẽ trên trackpad.

Dung lượng file hơi lớn một chút nhưng không sao đâu. Mọi người cứ thoải mái sử dụng file theo ý muốn nhé. Mình có đính kèm file .blend để các bạn có thể tùy chỉnh nè.

Thiết lập in ấn:

Nhất định phải dùng Brim nha!!!

Supports : không cần đâu.

Thẻ

Giấy phép

Tác phẩm này được cấp phép theo

Creative Commons — Public Domain

CC0

Không yêu cầu ghi công
Remix & phái sinh Được phép
Sử dụng thương mại Được phép

File mô hình

TẤT CẢ FILE MÔ HÌNH (3 Tập tin)
Đang tải files, vui lòng chờ...
Vui lòng đăng nhập để bình luận.

Chưa có bình luận nào. Hãy là người đầu tiên!

Vui lòng đăng nhập để khoe bản in của bạn.

Chưa có bản in nào được khoe. Hãy là người đầu tiên!

Remix (0)