Mô hình xe bus trường học (School Bus)

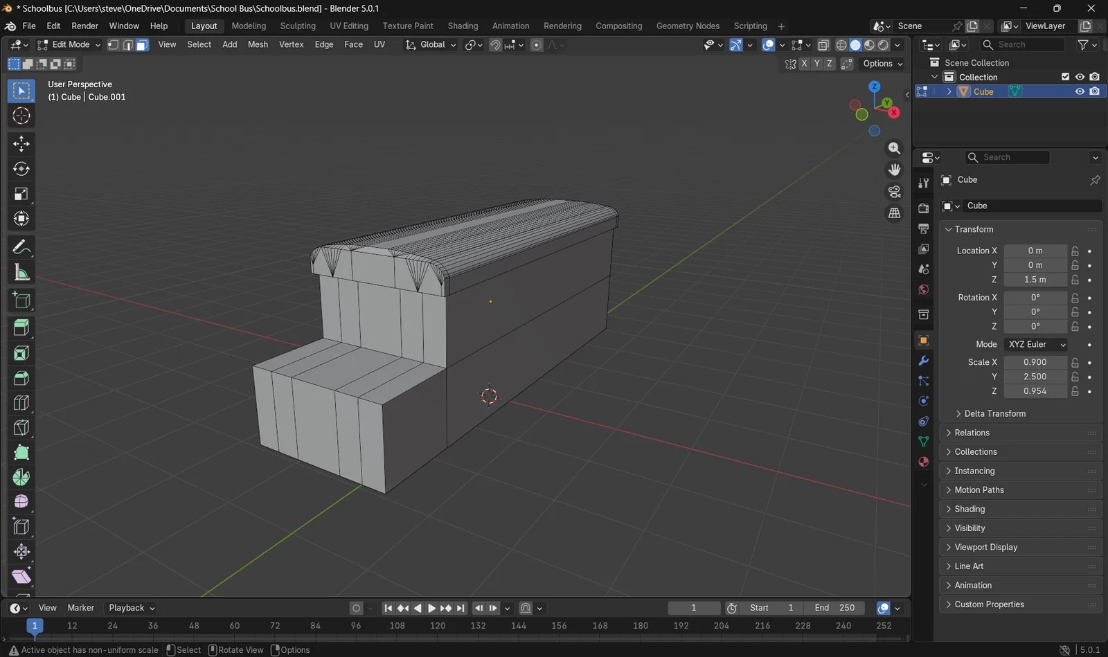
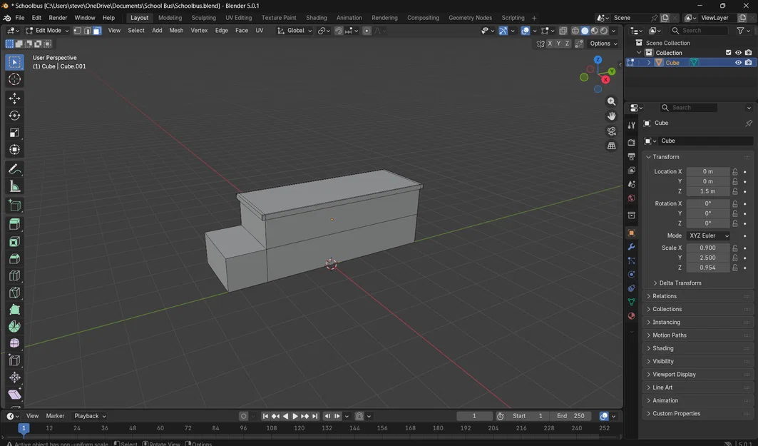
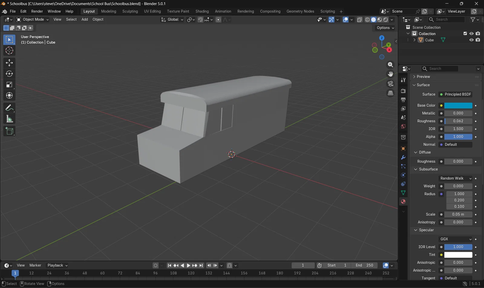
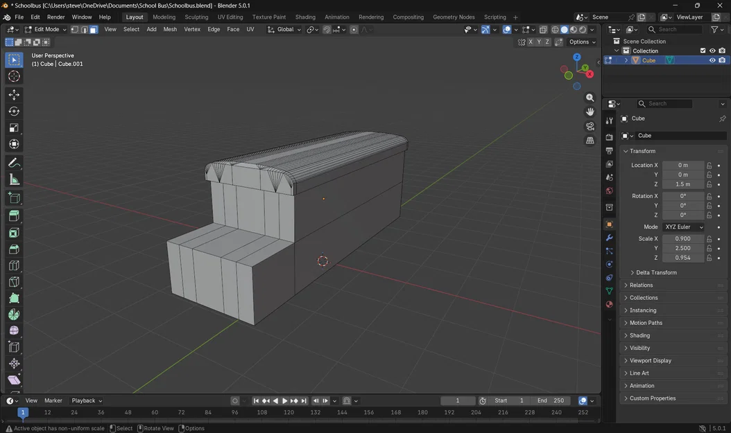
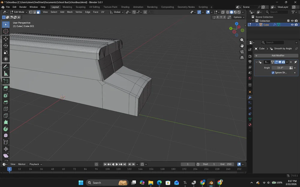
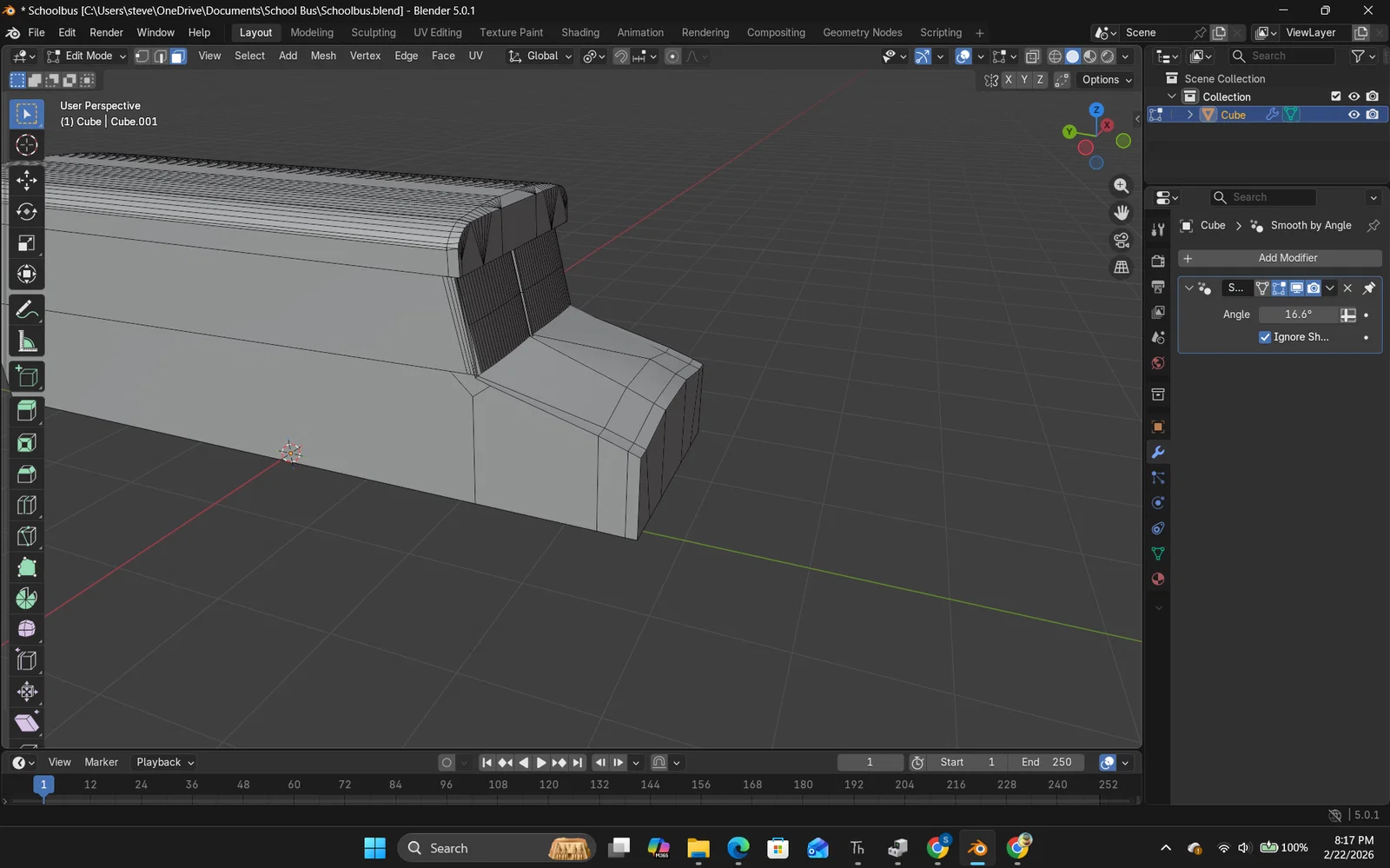
Mô hình xe bus trường học được thiết kế bằng Blender. Đây là một thử thách thú vị với những đường cong phức tạp ở phần đầu xe. File bao gồm cả bản gốc Blender để các bạn có thể tùy ý chỉnh sửa và in ấn theo nhu cầu.

👁️
35
Lượt Xem
❤️
0
Lượt Thích
📥
1
Lượt Tải
Cập Nhật Apr 05, 2026
Chi tiết
Tải xuống
Bình Luận
Khoe bản in
Remix

Mô tả

Mình tự tay thiết kế mô hình 3D này bằng phần mềm Blender. Mình quyết định làm chiếc xe bus trường học này vì muốn thử thách bản thân một chút. Khi tạo mẫu xe bus, mình phải cực kỳ cẩn thận để đảm bảo không có lỗi non-manifold geometry nào. Theo mình, phần khó nhất chính là phần đầu xe vì có quá nhiều đường cong và cấu trúc hình học độc đáo, rất tốn công để xử lý.

Hướng dẫn in:

Bạn cứ để nguyên chiều của xe như file gốc để in nhé.

Supports: có/khuyên dùng loại organic.

Các bạn cứ thoải mái bán các bản in từ mẫu này nếu muốn, mình cũng đã đính kèm file Blender gốc để mọi người có thể tự do chỉnh sửa nhé! :)

Giấy phép

Tác phẩm này được cấp phép theo

Creative Commons — Public Domain

CC0

Không yêu cầu ghi công
Remix & phái sinh Được phép
Sử dụng thương mại Được phép

File mô hình

TẤT CẢ FILE MÔ HÌNH (2 Tập tin)
Đang tải files, vui lòng chờ...
Vui lòng đăng nhập để bình luận.

Chưa có bình luận nào. Hãy là người đầu tiên!

Vui lòng đăng nhập để khoe bản in của bạn.

Chưa có bản in nào được khoe. Hãy là người đầu tiên!

Remix (0)