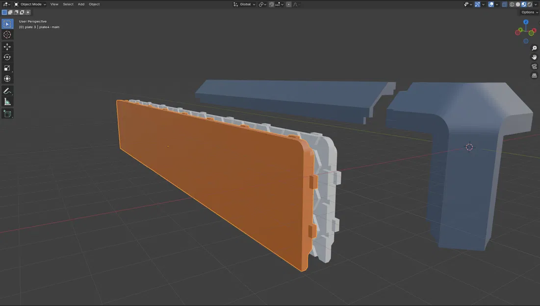
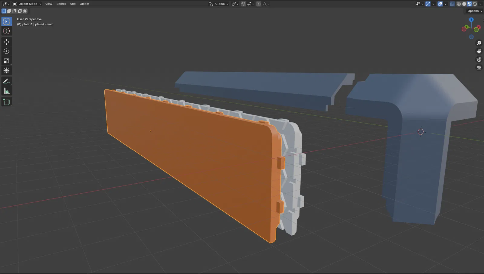
Template Tấm Ốp Hông (Unibody Riser Plate Template)
Đây là file template giúp bạn tự thiết kế và tùy chỉnh các tấm ốp hông cho Unibody Riser của máy in 3D Creality K1 hoặc K1C. Lưu ý file này có kích thước lớn, bạn cần cắt nhỏ trước khi đưa vào máy in.
Mô tả
Nếu bạn muốn tự thiết kế các tấm ốp hông cho mẫu Unibody Riser này, bạn có thể dùng file này làm khuôn mẫu. Vì kích thước của nó quá lớn so với bàn in của máy K1 / K1C, nên bạn cần phải cắt nhỏ file ra trước khi in nhé.
Nếu bạn chỉ muốn các tấm ốp có sẵn để in được ngay, thì bạn có thể tham khảo .
Giấy phép
File mô hình
Chưa có bản in nào được khoe. Hãy là người đầu tiên!
Chưa có bình luận nào. Hãy là người đầu tiên!