Mô hình DSKY hoạt động chính xác

Dự án chế tạo mô hình DSKY của máy tính Apollo với khả năng chạy mã assembly thực tế. Thiết kế sử dụng in 3D, Raspberry Pi và Arduino để mô phỏng hoàn hảo hệ thống dẫn đường huyền thoại.

👁️
2.4K
Lượt Xem
❤️
47
Lượt Thích
📥
252
Lượt Tải
Cập Nhật Apr 02, 2026
Chi tiết
Tải xuống
Bình Luận
Khoe bản in
Remix

Mô tả

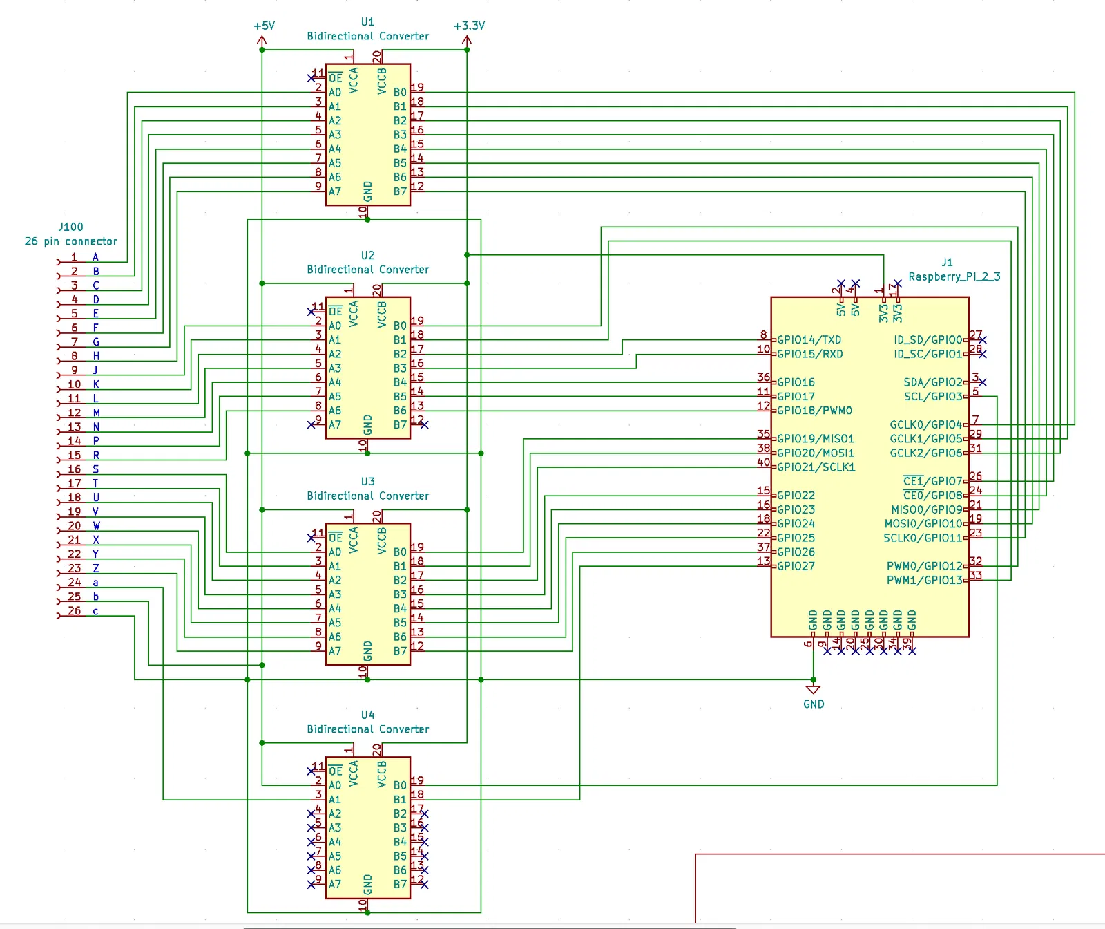
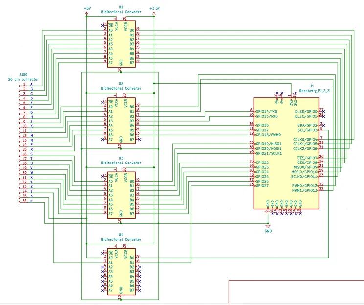
Dự án này được thiết kế để xây dựng một mô hình hoạt động hoàn chỉnh của bộ phận Bàn phím Hiển thị (DSKY) thuộc Máy tính Dẫn đường Apollo (Apollo Guidance Computer). Mô hình sử dụng các chi tiết in 3D, 2 màn hình LCD cùng với một Raspberry Pi và 3 bo mạch Arduino. Chiếc DSKY này có khả năng chạy mã assembly AGC thực tế bên trong bằng trình mô phỏng, hoặc có thể kết nối với phiên bản phần cứng của AGC mà mình đang thực hiện trong một dự án khác.

Bạn có thể tìm thấy toàn bộ quá trình thực hiện dự án cùng với nhật ký xây dựng và danh sách linh kiện tại: https://hackaday.io/project/186074-dsky

Phần vỏ 3D của dự án này dựa trên nhiều phiên bản khác nhau mà bạn có thể tham khảo tại:

https://hackaday.io/project/174524-accurate-apollo-dsky-replica

https://hackaday.io/project/176363-rebuilding-mechanically-accurate-apollo-dsky

Các dự án trên sử dụng loại phím cơ bản không có đèn nền. Có một người khác đã làm các phím tốt hơn, đây là hình ảnh mình đã tham khảo:

https://photos.google.com/share/AF1QipOy5Hd_dKcyH7n8LYx8SlbiJt-Ei-gbox-mLSDIPjuWWCYhm9c1NoLkdeFnu9l35g?pli=1&key=NE5TSlV3RXFtZDV1b0drMGJlTjFJeVZsYzJVc2x3

https://photos.google.com/share/AF1QipOJYl4PF8poeikORAvdHCt-AhLS6_7lezVliRV5eP0SFuWuix_tvmSqyhjvUEUORw?key=OWZ1aG9icGYxa0ZPSUZHVWRzZW51QVEyaG01NDNn

Bạn có thể tìm thấy các bản vẽ của NASA tại: https://archive.org/details/AgcApertureCardsBatch2Images/page/n364/mode/2up

Cập nhật:

  1. 27/03/2025 - Giá đỡ Arduino mới.

Giấy phép

Tác phẩm này được cấp phép theo

Creative Commons — Attribution — Noncommercial

CC-BY-NC

Yêu cầu ghi công
Remix & phái sinh Được phép
Sử dụng thương mại Không được phép

File mô hình

TẤT CẢ FILE MÔ HÌNH (36 Tập tin)
Đang tải files, vui lòng chờ...
Vui lòng đăng nhập để bình luận.

Chưa có bình luận nào. Hãy là người đầu tiên!

Vui lòng đăng nhập để khoe bản in của bạn.

Chưa có bản in nào được khoe. Hãy là người đầu tiên!

Remix (0)