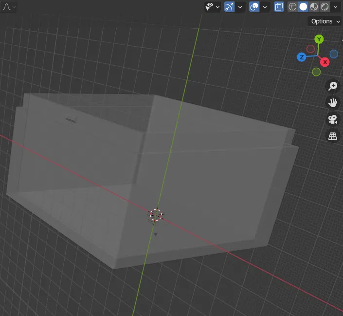
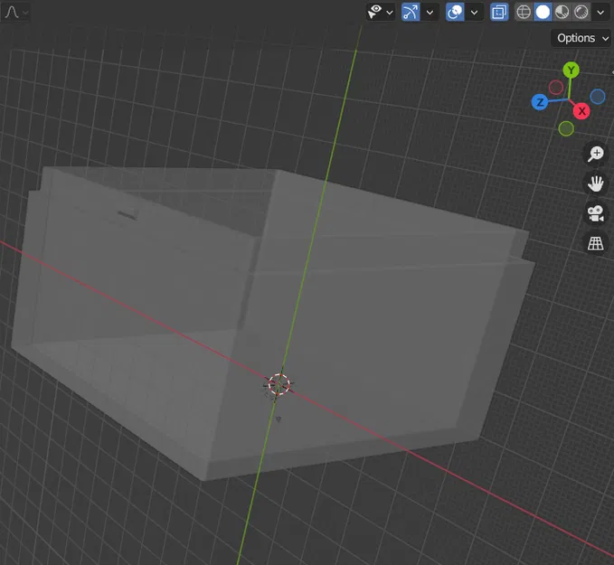
Hộp đựng đồ đa năng phong cách LEGO 2x2 (Double height 2x2 4P)

Bạn muốn sắp xếp không gian làm việc một cách khoa học nhưng vẫn muốn giữ được nét cá tính? Mẫu hộp đựng đồ 'Double height 2x2 4P lego box' với chiều cao tăng thêm 50mm là giải pháp hoàn hảo cho bạn. Thiết kế này mô phỏng hình dáng của những viên gạch LEGO kinh điển, cho phép bạn xếp chồng các hộp lên nhau vô cùng chắc chắn và chuyên nghiệp. Sản phẩm có tùy chọn đáy kín (blind bottom), giúp bạn lưu trữ các vật dụng nhỏ như linh kiện, ốc vít hay dụng cụ văn phòng mà không lo rơi rớt. Đây là món đồ in 3D cực kỳ thiết thực, dễ thực hiện với chất liệu PLA và phù hợp với mọi không gian sống hiện đại, giúp biến góc làm việc bừa bộn trở nên ngăn nắp và đầy màu sắc.

👁️
12
Lượt Xem
❤️
0
Lượt Thích
📥
1
Lượt Tải
Cập Nhật Mar 25, 2026
Chi tiết
Tải xuống
Bình Luận
Khoe bản in
Remix

Mô tả

Hộp đựng đồ đa năng phong cách LEGO 2x2

Bạn đang tìm kiếm một giải pháp lưu trữ vừa gọn gàng, vừa mang tính thẩm mỹ cao cho bàn làm việc hay góc học tập? Mẫu thiết kế "Double height 2x2 4P lego box" này chính là thứ bạn cần. Với kích thước được tối ưu hóa, hộp có chiều cao tăng thêm 50mm, giúp bạn dễ dàng xếp chồng lên nhau một cách vững chãi, tạo nên một hệ thống kệ lưu trữ thông minh và đẹp mắt như những viên gạch LEGO thực thụ.

Điểm đặc biệt của thiết kế này nằm ở sự linh hoạt. Ngoài phiên bản hộp tiêu chuẩn, tác giả còn cung cấp tùy chọn phiên bản với đáy kín (blind bottom). Tính năng này cực kỳ hữu ích khi bạn muốn tận dụng tối đa không gian lưu trữ mà không lo lắng về các khe hở ở đáy, giúp giữ các vật dụng nhỏ không bị rơi ra ngoài hoặc tránh bụi bẩn xâm nhập. Sản phẩm này không chỉ dành cho fan cứng của LEGO mà còn là vật dụng lý tưởng để đựng linh kiện điện tử, ốc vít, hay các loại dụng cụ nhỏ trong nhà.

Để đảm bảo quá trình in 3D đạt kết quả tốt nhất, bạn nên lưu ý một số điểm sau đây:

  • Chất liệu in: PLA là lựa chọn hàng đầu nhờ độ co ngót thấp và dễ in. Nếu cần độ bền cao hơn, bạn có thể cân nhắc dùng PETG.
  • Độ dày lớp in (Layer height): Nên để từ 0.2mm đến 0.28mm để cân bằng giữa tốc độ in và độ mịn của bề mặt.
  • Hỗ trợ (Support): Thiết kế này khá tối ưu, hầu hết không cần support nếu máy in của bạn có khả năng bắc cầu (bridging) tốt.
  • Độ chắc chắn: Hãy tăng số lượng lớp vỏ (wall loops/perimeters) lên khoảng 3 lớp để đảm bảo hộp cứng cáp, chịu lực tốt khi chồng nhiều tầng.
  • Tùy chọn đáy kín: Hãy chọn đúng file có ký hiệu 'blind bottom' nếu bạn muốn tối ưu không gian chứa đồ kín hoàn toàn.
  • Vệ sinh bề mặt: Sau khi in xong, hãy làm sạch các phần nhựa thừa ở các khớp nối để việc xếp chồng các hộp lên nhau được trơn tru và chính xác nhất.

Việc in 3D những chiếc hộp phong cách LEGO này không chỉ giúp bạn dọn dẹp góc làm việc mà còn thể hiện cá tính riêng thông qua việc phối màu sắc. Hãy thử in với nhiều màu nhựa khác nhau để tạo nên những bộ sưu tập hộp đựng độc đáo và nổi bật nhất cho riêng mình.

Giấy phép

Tác phẩm này được cấp phép theo

Creative Commons — Attribution — Noncommercial — Share Alike

CC-BY-NC-SA

Yêu cầu ghi công
Remix & phái sinh Được phép
Sử dụng thương mại Không được phép

File mô hình

TẤT CẢ FILE MÔ HÌNH (3 Tập tin)
Đang tải files, vui lòng chờ...
Vui lòng đăng nhập để bình luận.

Chưa có bình luận nào. Hãy là người đầu tiên!

Vui lòng đăng nhập để khoe bản in của bạn.

Chưa có bản in nào được khoe. Hãy là người đầu tiên!

Remix (0)