Chắn bùn trước cho xe điện Kukirin G2 - Lắp đặt nhanh 5 giây

Bạn đang cần một giải pháp chắn bùn tiện lợi và hiệu quả cho chiếc xe điện Kukirin G2 của mình? Mẫu chắn bùn trước in 3D này là lựa chọn tuyệt vời với khả năng lắp đặt kiểu clip-on chỉ trong 5 giây, giúp bạn thoát khỏi nỗi lo bùn đất bắn bẩn mỗi khi đi dưới trời mưa. Thiết kế được tối ưu hóa cho in 3D, hỗ trợ tốt bởi các cấu trúc tree support để tạo độ bền cao và bề mặt hoàn thiện tinh tế. Chỉ cần sử dụng chất liệu nhựa bền bỉ như PETG, bạn sẽ có ngay một phụ kiện vừa khít, thẩm mỹ, giúp bảo vệ xe và giữ sạch trang phục một cách tối ưu. Đây là phụ kiện không thể thiếu cho những ai đam mê nâng cấp xe điện tại nhà.

👁️
47
Lượt Xem
❤️
0
Lượt Thích
📥
1
Lượt Tải
Cập Nhật Mar 11, 2026
Chi tiết
Tải xuống
Bình Luận
Khoe bản in
Remix

Mô tả

Chắn bùn trước gắn nhanh cho Kukirin G2

Bạn đang sở hữu một chiếc xe điện Kukirin G2 và cảm thấy khó chịu mỗi khi di chuyển vào ngày mưa vì bùn đất bắn lên làm bẩn quần áo cũng như các bộ phận của xe? Giải pháp in 3D này chính là thứ bạn cần. Đây là mẫu chắn bùn trước (front fender) được thiết kế riêng biệt để tương thích hoàn hảo với dòng xe Kukirin G2. Điểm đặc biệt nhất của thiết kế này chính là cơ chế gắn clip-on thông minh, giúp bạn lắp đặt vào xe chỉ trong vòng chưa đầy 5 giây mà không cần phải sử dụng thêm bất kỳ loại ốc vít hay dụng cụ phức tạp nào.

Nhờ vào kiểu dáng khí động học và ôm sát bánh xe, chắn bùn này không chỉ mang lại hiệu quả che chắn tối ưu mà còn giữ cho thẩm mỹ của chiếc xe được gọn gàng, hiện đại. Sản phẩm được tạo ra từ quá trình in 3D tối ưu hóa, đảm bảo độ bền trong điều kiện vận hành thực tế. Bạn có thể tự tay in tại nhà bằng máy in 3D phổ thông, giúp tiết kiệm chi phí thay vì phải tìm mua phụ kiện thay thế chính hãng đắt đỏ hoặc khó tìm.

Một số lưu ý quan trọng để có bản in 3D hoàn hảo:

  • Vật liệu đề xuất: Nên ưu tiên in bằng nhựa PETG hoặc ABS vì chúng có độ dẻo dai và khả năng chịu va đập tốt hơn so với PLA khi lắp đặt vào các bộ phận chuyển động của xe.
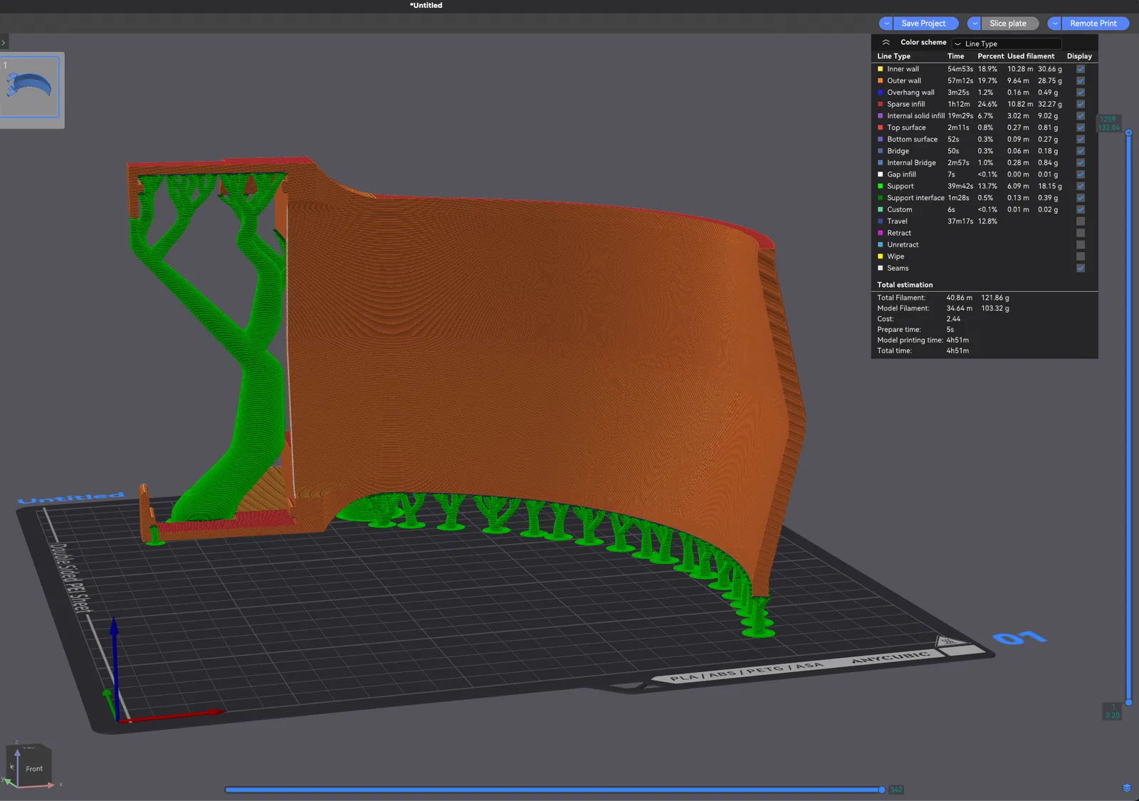
  • Cấu trúc hỗ trợ (Supports): Như trong hình minh họa từ phần mềm cắt lớp, bạn cần thiết lập hỗ trợ (support) dạng cây (tree support) để đạt được bề mặt in mịn màng và bảo vệ phần cong của chắn bùn.
  • Độ bền: Nên thiết lập tường bao (walls) dày hơn bình thường (khoảng 3-4 lớp) để đảm bảo chắn bùn đủ cứng cáp, tránh bị nứt gãy khi xe rung lắc trên đường.
  • Lắp đặt: Cơ chế clip-on được thiết kế để khớp vào cấu trúc phuộc trước, hãy đảm bảo rằng bạn đã làm sạch bề mặt tiếp xúc trước khi gắn để tăng cường độ bám.
  • Lưu ý: Vì là sản phẩm nhựa, hãy kiểm tra định kỳ sau những chuyến đi dài qua các đoạn đường xấu để đảm bảo các khớp nối clip-on vẫn còn ôm chặt vào khung xe.

Hy vọng với phụ kiện tự in này, những chuyến đi cùng chiếc Kukirin G2 của bạn sẽ trở nên sạch sẽ và thú vị hơn bao giờ hết!

Giấy phép

Tác phẩm này được cấp phép theo

Creative Commons — Attribution

CC-BY

Yêu cầu ghi công
Remix & phái sinh Được phép
Sử dụng thương mại Được phép

File mô hình

TẤT CẢ FILE MÔ HÌNH (1 Tập tin)
Đang tải files, vui lòng chờ...
Vui lòng đăng nhập để bình luận.

Chưa có bình luận nào. Hãy là người đầu tiên!

Vui lòng đăng nhập để khoe bản in của bạn.

Chưa có bản in nào được khoe. Hãy là người đầu tiên!

Remix (0)