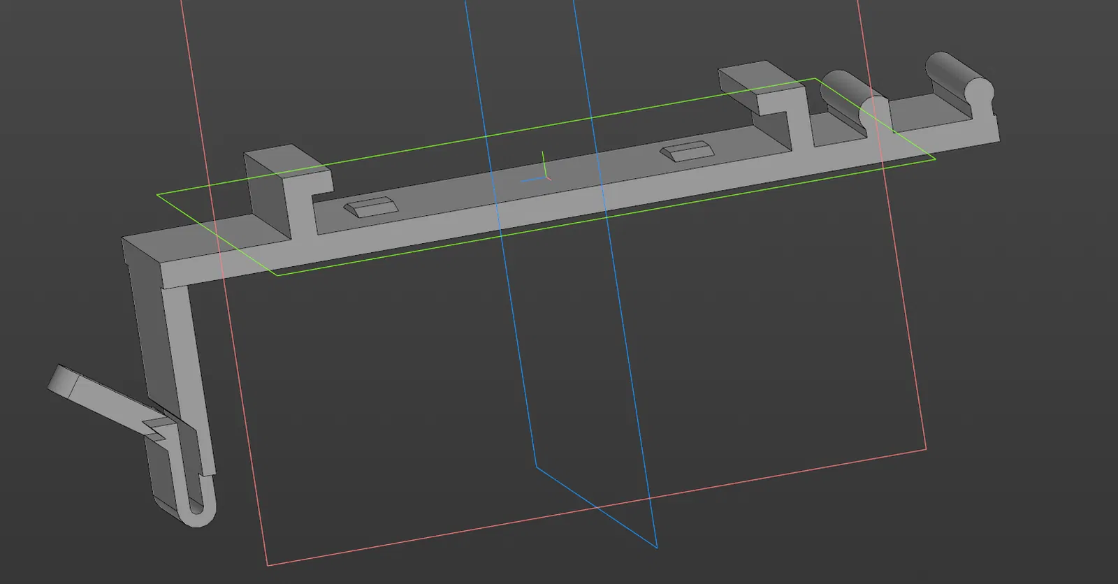
Ngàm cố định cho rèm cửa (Fixing for window blind)

Ngàm/đế cố định cho rèm cửa, lấy kích thước từ một cái mount cũ bị gãy. Có thể in bằng ABS với nozzle 0.25 và line size 0.12, nhưng nên ưu tiên PETG vì ABS dễ bị mềm/chảy ở vài vị trí.

👁️
21
Lượt Xem
❤️
0
Lượt Thích
📥
0
Lượt Tải
Cập Nhật Feb 27, 2026
Chi tiết
Tải xuống
Bình Luận
Khoe bản in
Remix

Mô tả

Mình in bằng nhựa ABS với nozzle 0.25 và line size 0.12. Tốt hơn nên dùng PETG vì ABS bị mềm/chảy ở một vài chỗ.

Giấy phép

Tác phẩm này được cấp phép theo

Standard Digital File License

Standard Digital File

Yêu cầu ghi công
Remix & phái sinh Không được phép
Sử dụng thương mại Không được phép

File mô hình

TẤT CẢ FILE MÔ HÌNH (1 Tập tin)
Đang tải files, vui lòng chờ...
Vui lòng đăng nhập để bình luận.

Chưa có bình luận nào. Hãy là người đầu tiên!

Vui lòng đăng nhập để khoe bản in của bạn.

Chưa có bản in nào được khoe. Hãy là người đầu tiên!

Remix (0)