Kompakter Schreibtisch Organizer – Khay sắp xếp bàn làm việc nhỏ gọn

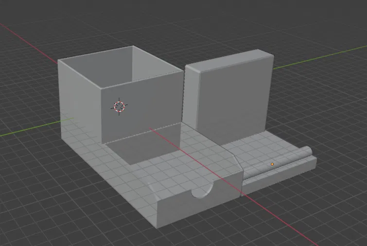
Kompakter Schreibtisch Organizer là desk organizer nhỏ gọn, có kệ đỡ smartphone, khay để notepad/giấy note, nhiều khe cắm bút và một ngăn nhỏ để kẹo hoặc đồ lặt vặt. Dễ in, thường không cần supports.

👁️
21
Lượt Xem
❤️
0
Lượt Thích
📥
1
Lượt Tải
Cập Nhật Feb 24, 2026
Chi tiết
Tải xuống
Bình Luận
Khoe bản in
Remix

Mô tả

Mẫu Kompakter Schreibtisch Organizer nhỏ gọn này gom nhiều tính năng tiện dụng trong một thiết kế sạch sẽ, hiện đại.

Rất hợp cho bàn làm việc ở văn phòng, làm việc tại nhà (Home-Office) hoặc góc gaming.

Bao gồm:

  • 📱 kệ đỡ điện thoại tích hợp với góc nhìn thoải mái

  • 📝 khay để sổ note hoặc giấy ghi chú rời

  • ✏ ống/khay cắm bút với nhiều khe

  • 🍬 ngăn nhỏ để kẹo hoặc đồ lặt vặt văn phòng

Nhờ thiết kế gọn, bàn làm việc nhìn ngăn nắp hơn mà không tốn nhiều diện tích.

Mẫu này dễ in và thường không cần supports (tùy theo cài đặt in của bạn).

Khi in xong file, mình sẽ bổ sung ảnh chụp thực tế (real life).

Giấy phép

Tác phẩm này được cấp phép theo

Standard Digital File License

Standard Digital File

Yêu cầu ghi công
Remix & phái sinh Không được phép
Sử dụng thương mại Không được phép

File mô hình

TẤT CẢ FILE MÔ HÌNH (1 Tập tin)
Đang tải files, vui lòng chờ...
Vui lòng đăng nhập để bình luận.

Chưa có bình luận nào. Hãy là người đầu tiên!

Vui lòng đăng nhập để khoe bản in của bạn.

Chưa có bản in nào được khoe. Hãy là người đầu tiên!

Remix (0)