VibraCore TL - Guitar in 3D có thể in (3D printable)
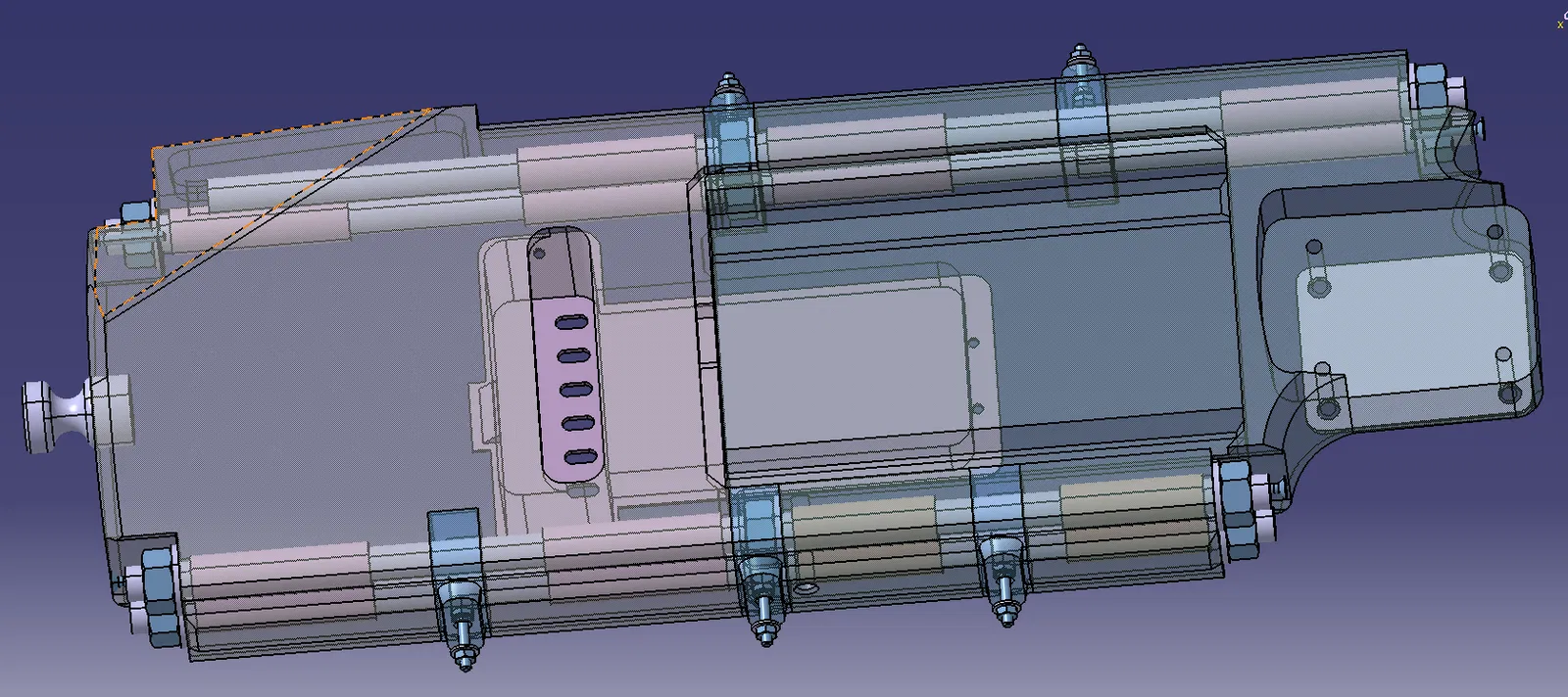
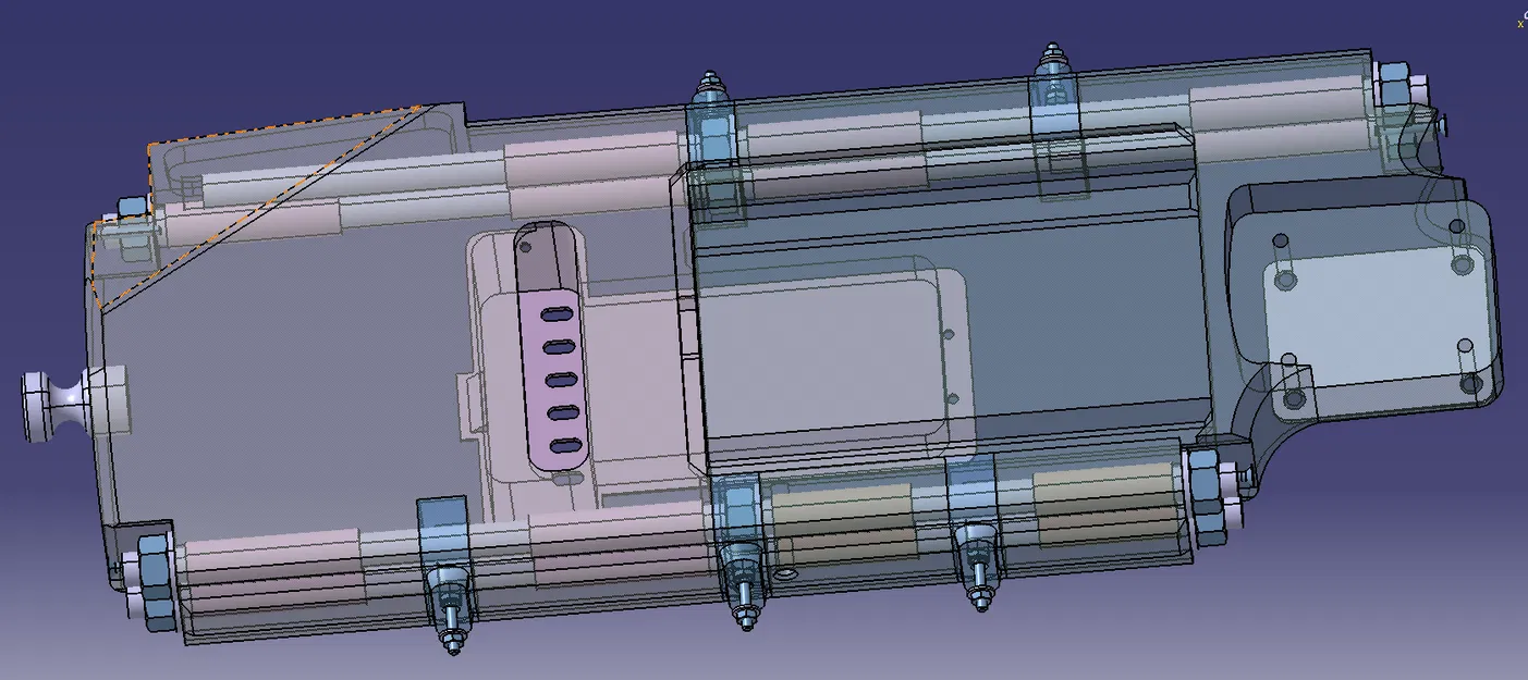
VibraCore TL là mẫu guitar 3D printable ưu tiên độ cứng là chính. Bài đăng kèm danh sách phần cứng (manchon, ê-cu NYLSTOP, rondelle, ty ren, vít) để lắp ráp; hướng dẫn lắp đặt sẽ cập nhật sau.
Mô tả
(Mẫu này chưa từng được in)
Đăng ngày 14/02/2026 (Nếu bạn thấy có vấn đề trong các file thì nhắn mình nhé)
Manchon M10-50mm (12 cái) : https://www.vis-express.fr/manchon-cylindrique-taraude-inox-a4/383195-manchon-cylindrique-taraude-m10x50-inox-a4.html
Manchon M10-40mm (4 cái) : https://www.vis-express.fr/manchon-cylindrique-3346/42521-manchon-cylindrique-m10x40-diametre-exterieur-13-acier-zingue.html
Ê-cu NYLSTOP M10 (12 cái) : https://www.bricovis.fr/produit-ecrou-nylstop-acier-zingue-6-din-985-ecrnylzn/
Rondelle M10-Z (12 cái) : https://www.bricovis.fr/produit-rondelle-z-acier-zingue-blanc-nfe-25513-ronzzn/
Ty ren M10
Vít M3X20 (9 cái) : https://www.bricovis.fr/produit-vis-a-tete-hexagonale-acier-classe-8-8-zingue-blanc-filetage-total-din-933-tha8znef/
Ê-cu NYLSTOP M3 (9 cái) : https://www.bricovis.fr/produit-ecrou-nylstop-acier-zingue-6-din-985-ecrnylzn/
Rondelle M3-M (5 cái) : https://www.bricovis.fr/produit-rondelle-m-acier-zingue-blanc-nfe-25513-ronmzn/
Hướng dẫn lắp đặt: SẮP CÓ
Module pickups:

Giấy phép
Tác phẩm này được cấp phép theo
Creative Commons — Attribution — Noncommercial — NoDerivativesCC-BY-NC-ND
Tìm hiểu thêm về giấy phép này tại http://creativecommons.org/licenses/by-nc-nd/4.0/
File mô hình
Corps TL entier - hardtail 16mm.stl
Corps TL entier - hardtail 16.5mm.stl
Corps TL entier - hardtail 17mm.stl
Corps TL entier - hardtail 17.5mm.stl
Corps TL entier - hardtail 18mm.stl
Corps TL entier - hardtail 18.5mm.stl
Corps TL entier - hardtail 19mm.stl
Corps TL entier - hardtail 16mm.stl
Corps TL entier - hardtail 16.5mm.stl
Corps TL entier - hardtail 17mm.stl
Corps TL entier - hardtail 17.5mm.stl
Corps TL entier - hardtail 18mm.stl
Corps TL entier - hardtail 18.5mm.stl
Corps TL entier - hardtail 19mm.stl
Corps TL entier - hardtail 16mm.stl
Corps TL entier - hardtail 16.5mm.stl
Corps TL entier - hardtail 17mm.stl
Corps TL entier - hardtail 17.5mm.stl
Corps TL entier - hardtail 18mm.stl
Corps TL entier - hardtail 18.5mm.stl
Corps TL entier - hardtail 19mm.stl
Corps TL tremolo 16mm.stl
Corps TL tremolo 16.5mm.stl
Corps TL tremolo 17mm.stl
Corps TL tremolo 17.5mm.stl
Corps TL tremolo 18mm.stl
Corps TL tremolo 18.5mm.stl
Corps TL tremolo 19mm.stl
Corps TL tremolo 16mm.stl
Corps TL tremolo 16.5mm.stl
Corps TL tremolo 17mm.stl
Corps TL tremolo 17.5mm.stl
Corps TL tremolo 18mm.stl
Corps TL tremolo 18.5mm.stl
Corps TL tremolo 19mm.stl
Corps TL tremolo 16mm.stl
Corps TL tremolo 16.5mm.stl
Corps TL tremolo 17mm.stl
Corps TL tremolo 17.5mm.stl
Corps TL tremolo 18mm.stl
Corps TL tremolo 18.5mm.stl
Corps TL tremolo 19mm.stl
Cache TL.stl
Cache TL-2.stl
Cache bas - sans chanfrein.stl
Cache bas-2.stl
Attache courroie bas.stl
Cache vibrato.stl
entretoise 2.stl
Entretoises.stl
Embase jack TL.stl
attache courroie.stl
Cache bas.stl
Aile TL 1-1.stl
Aile TL 2-2.stl
Aile TL 1-2.stl
Aile TL 2-1.stl
Aile TL 2-1 sans chanfrein.stl
Chevalet hardtail sans chanfrein.stl
Chevalet tremolo sans chanfrein.stl
Chevalet hardtail.stl
Chevalet tremolo.stl
Nylstop nut M3.stp
Nylstop nut M10.stp
M3x20 screw.stp
Manchon M10-40.stp
M3x16 screw.stp
Rondelle Z M10.stp
Tige TL10-1.stp
Tige TL10-3.stp
Tige TL10-2.stp
Tige TL10-4.stp
Manchon M10-50.stp
Tige TL10-4 - sans chanfrein.stp
Rondelle M-M3.stp
Chưa có bản in nào được khoe. Hãy là người đầu tiên!
Remix (0)
Có thể bạn quan tâm
Đang tìm các mô hình liên quan...
Chưa có bình luận nào. Hãy là người đầu tiên!