Birdie Pro insert

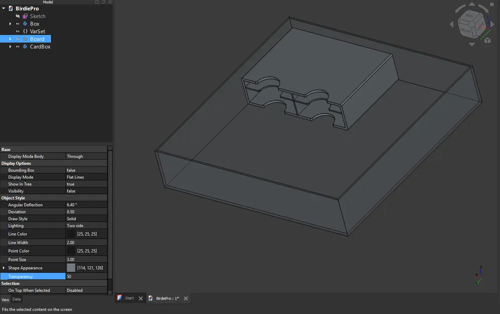
Insert cho board game Birdie Pro, thiết kế để in không cần support. Tác giả chưa thử với cards có bọc sleeve, nhưng dự kiến vẫn còn nhiều khoảng trống để chứa bài và phụ kiện.

👁️
12
Lượt Xem
❤️
0
Lượt Thích
📥
1
Lượt Tải
Cập Nhật Feb 09, 2026
Chi tiết
Tải xuống
Bình Luận
Khoe bản in
Remix

Mô tả

Đây là một insert cho board game Birdie Pro. Mẫu này sẽ không cần support. Mình chưa test với bài có bọc sleeve, nhưng nhìn chung vẫn dư khá nhiều chỗ.

Giấy phép

Tác phẩm này được cấp phép theo

Creative Commons — Public Domain

CC0

Không yêu cầu ghi công
Remix & phái sinh Được phép
Sử dụng thương mại Được phép

File mô hình

TẤT CẢ FILE MÔ HÌNH (10 Tập tin)
Đang tải files, vui lòng chờ...
Vui lòng đăng nhập để bình luận.

Chưa có bình luận nào. Hãy là người đầu tiên!

Vui lòng đăng nhập để khoe bản in của bạn.

Chưa có bản in nào được khoe. Hãy là người đầu tiên!

Remix (0)