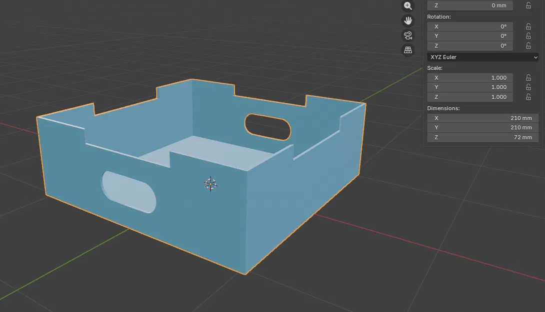
Hộp - 210x210x72 - Xếp chồng được

Mẫu hộp xếp chồng kích thước 210x210x72, phù hợp để lưu trữ và sắp xếp đồ đạc gọn gàng. Bạn có thể scale kích thước lên hoặc xuống tùy nhu cầu in 3D.

👁️
9
Lượt Xem
❤️
0
Lượt Thích
📥
2
Lượt Tải
Cập Nhật Feb 03, 2026
Chi tiết
Tải xuống
Bình Luận
Khoe bản in
Remix

Mô tả

Hộp xếp chồng 210x210x72

Có thể scale lớn lên hoặc nhỏ xuống.

Giấy phép

Tác phẩm này được cấp phép theo

Creative Commons — Attribution — Share Alike

CC-BY-SA

Yêu cầu ghi công
Remix & phái sinh Được phép
Sử dụng thương mại Được phép

File mô hình

TẤT CẢ FILE MÔ HÌNH (1 Tập tin)
Đang tải files, vui lòng chờ...
Vui lòng đăng nhập để bình luận.

Chưa có bình luận nào. Hãy là người đầu tiên!

Vui lòng đăng nhập để khoe bản in của bạn.

Chưa có bản in nào được khoe. Hãy là người đầu tiên!

Remix (0)