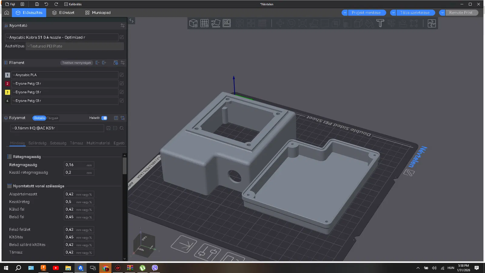
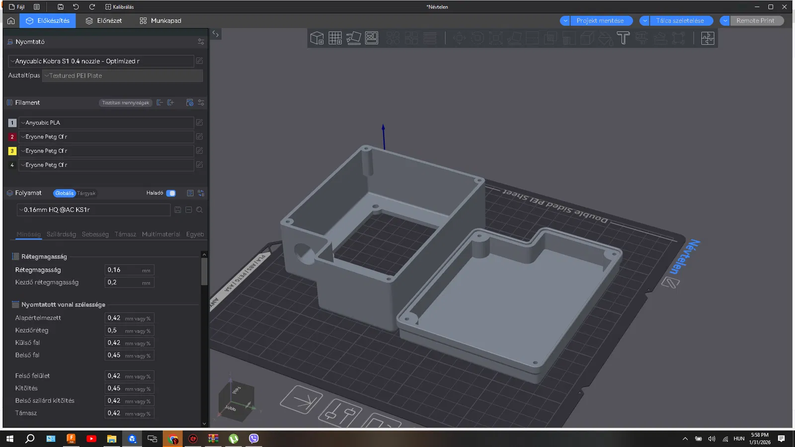
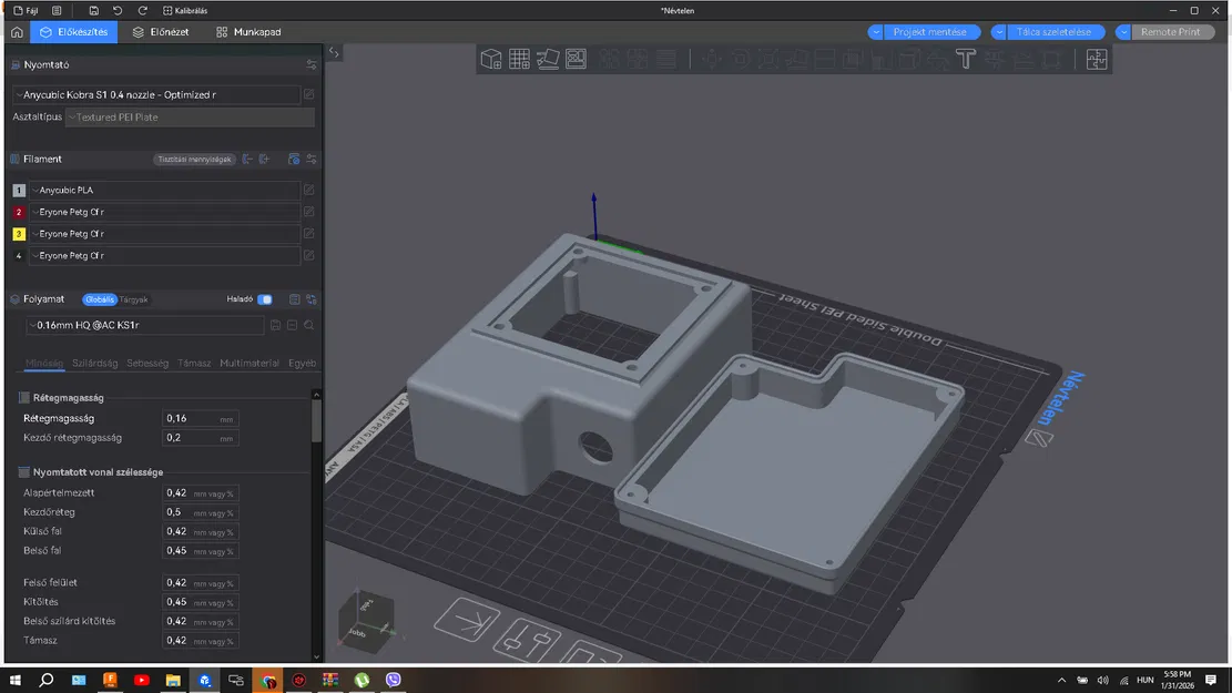
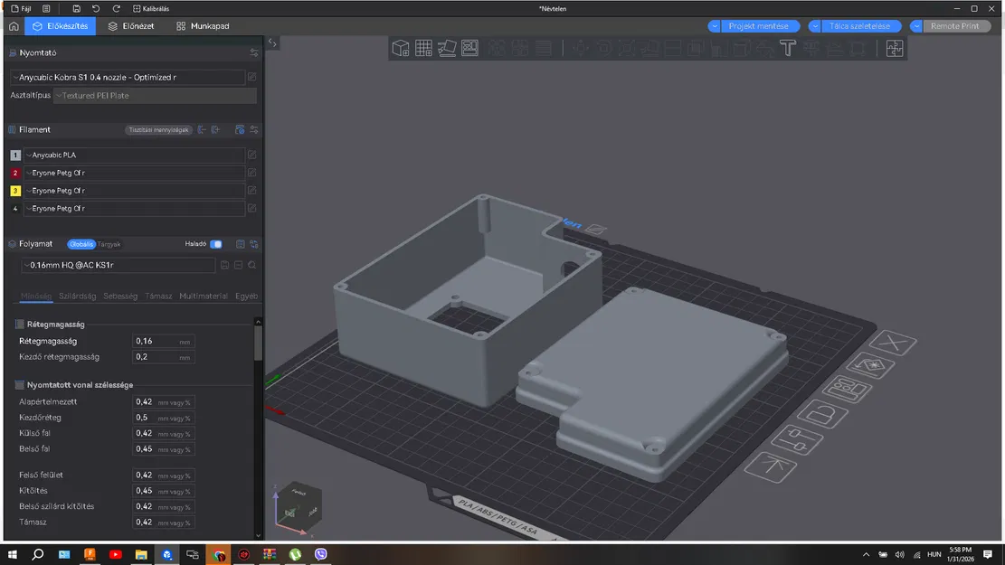
Nắp che terminal block cho motor

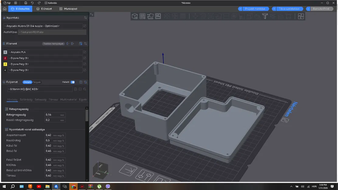
Mẫu nắp che terminal block cho motor kích thước 88x88, giúp che chắn khu vực đầu nối và gọn gàng hơn khi lắp đặt. Phù hợp in 3D để dùng trong các dự án cơ khí/điện.

👁️
28
Lượt Xem
❤️
1
Lượt Thích
📥
1
Lượt Tải
Cập Nhật Feb 03, 2026
Chi tiết
Tải xuống
Bình Luận
Khoe bản in
Remix

Mô tả

Nắp che terminal block cho motor kích thước 88x88.

Giấy phép

Tác phẩm này được cấp phép theo

Creative Commons — Attribution — Noncommercial

CC-BY-NC

Yêu cầu ghi công
Remix & phái sinh Được phép
Sử dụng thương mại Không được phép

File mô hình

TẤT CẢ FILE MÔ HÌNH (1 Tập tin)
Đang tải files, vui lòng chờ...
Vui lòng đăng nhập để bình luận.

Chưa có bình luận nào. Hãy là người đầu tiên!

Vui lòng đăng nhập để khoe bản in của bạn.

Chưa có bản in nào được khoe. Hãy là người đầu tiên!

Remix (0)