Hộp controller AV-lite (AV-lite controller box)

AV-lite controller box: hộp controller semi-printed cho VESC XR. Thân chính in 3D, đáy CNC; nắp và LED heatsink tuỳ chọn. Hỗ trợ nhiều VESC, có hướng dẫn dùng insert, gasket silicone, o-ring và template cắt cho bản 30mm.

👁️
50
Lượt Xem
❤️
0
Lượt Thích
📥
3
Lượt Tải
Cập Nhật Jan 22, 2026
Chi tiết
Tải xuống
Bình Luận
Khoe bản in
Remix

Mô tả

LƯU Ý: Tất cả file đi kèm đều là .step. Tải hết về rồi giải nén. Lấy đúng những file bạn cần, bỏ vào một thư mục riêng và làm việc từ đó để khỏi bị lộn xộn. Mình phải làm theo cách này để bộ file linh hoạt nhất có thể cho nhu cầu của từng bạn. File .stl đi kèm chỉ để hiển thị trên 3D viewer của trang này.

Cứ sửa hoặc mix tuỳ ý. Không dùng cho mục đích thương mại và nhớ ghi credit đúng nơi cần thuộc về. Có câu hỏi thì nhắn ở đây hoặc qua Discord: https://discord.gg/AgA8zb85Ja

Chúc vui!

Nó là gì?

Hộp controller dạng semi-printed cho nền tảng VESC XR của bạn, và nó NGON! Mình tự thiết kế cho nhu cầu cá nhân vì cần một enclosure thân thiện và “trâu” như hộp AV zin, nhưng làm CNC kiểu đó thì tốn bộn tiền, nên cái này là phương án thay thế.

Phần thân chính là để in, còn tấm đáy (bottom plate) thì phải CNC. Nắp (lid) và LED heatsink là tuỳ chọn: CNC, in, lasercut, laminate composite… đều được.

Model này dành cho anh em đã có chút kinh nghiệm vì có in chính xác, dùng nhiều insert, v.v.

Tính năng chính:

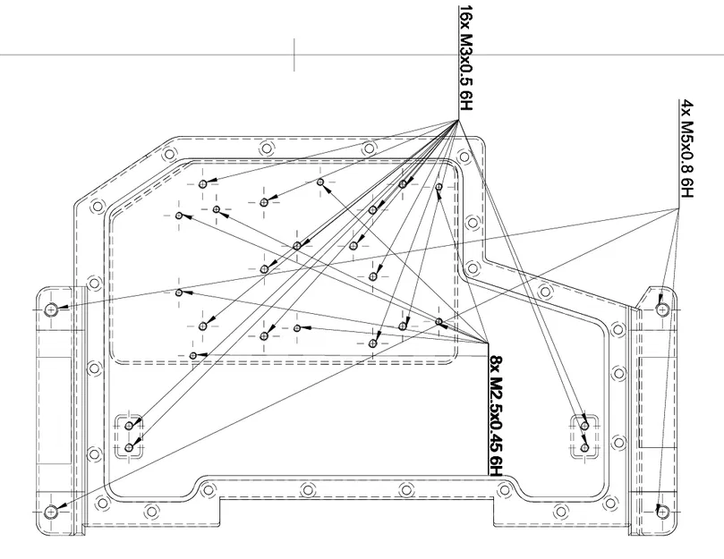
Như thường lệ, nắp hộp tháo ra được mà không cần tháo hộp khỏi rails. Hộp bắt vào rails bằng ren chuẩn. Tản nhiệt tốt và có mảng tiếp xúc lớn với rails. Dùng cableglands hoặc đầu HIGO (superflux), có sẵn counternuts tích hợp cho các món add-on, GX16 hoặc XLR, hỗ trợ nhiều loại VESC (Ennoid MK8/MK8pro, Spintend UBOX 150A/85v, JF6/thor, Lfoc3.1/4, có thể thiết kế lại lỗ theo nhu cầu…), chiều cao bên trong từ 28 đến 32 mm. Có chỗ cho add-on như pack 2s2p 21700 dạng split với enclosure riêng hoặc tự thiết kế.

Giá CNC tấm đáy tại JLC khoảng 55 EUR cho Alu6061, tolerance 0.1mm, beadblasted, anodized và có ta-rô (chưa tính ship/VAT), nắp khoảng 25 EUR, LED heatsink khoảng 35 EUR.

Giới hạn:

Chỉ dành cho XR frame. Không phải VESC nào cũng vừa. Mình không kiểm Tronic X12 (chắc là vừa) hoặc các mẫu Spintend to hơn vì mình sẽ không dùng.

QUAN TRỌNG!! Với phần bottom frame mình dùng cỡ ren tối thiểu 2.5mm. Mình không thích 2mm nên vậy. Điều này có nghĩa là nếu bạn gắn Ubox hoặc các bản Ennoid đời cũ thì bạn phải nới (increase) lỗ trên enclosure của chúng lên 2.5mm!!! Việc này làm không khó.

Badger bumper sẽ không vừa vì mình đã bỏ cái “gap” để các metal brackets cần. Stock XR bumpers sẽ vừa nếu bạn cắt/bỏ các tab (thường cũng hay gãy sẵn) đi. Nói chung cứ dùng BANG’S là ổn.

Khi dùng bản CNC bottom 30mm, bạn cần mài bớt 2mm chiều cao ở một vùng của (BANG) bumper. Có sẵn file làm jig đúng vị trí (30mm cut template).

Cách làm / hoạt động

1- Xác định rõ bạn cần những file nào! Đồng thời quyết định bạn muốn CNC hay DIY các phần khác như:

Box lid: Có 3 phiên bản tuỳ theo khoảng trống bên trong bạn cần. CNC HOẶC… in bằng vật liệu TOUGH (tự chịu rủi ro, giống như mọi thứ khác ở đây ;)) HOẶC… bạn có thể cắt/lasercut nắp (tối đa dày 4mm, có .dxf). Vì vậy mình thêm các phiên bản hộp "AVL main...Flatcut" do nắp tiêu chuẩn sẽ lọt vào phần thân in vì có các vòng counterbore.

LED heatsink: 2 phiên bản (standard hoặc ribbed) tuỳ nhu cầu tản nhiệt hoặc chỉ để đẹp. CNC hoặc… bạn có thể in bằng filament cứng/TOUGH nếu LED strip của bạn không cần tản nhiệt, HOẶC… dùng nhôm T-profile 25x25mm dày 1 hoặc 2mm bán ở tiệm đồ kim khí. Bạn cần Dremel + drill hoặc dụng cụ tương tự để chỉnh T-profile cho vừa. Rút ngắn cái “chân” dưới (phần chui vào enclosure) còn 15mm, làm hẹp phần đó xuống 134mm đối xứng. Gia công phần còn lại theo template đi kèm (AVL led heatsink neoprene gasket)

LED window: Không né được… bạn sẽ phải cắt/lasercut một tấm acrylic dày 1–1.5mm y hệt như mẫu này và dán bằng keo loại vĩnh viễn hoặc tháo được. Khuyên dùng 3M VHB dày 0.5mm.

2- In phiên bản thân chính bạn cần (XLR, GX16, NO RINGS hoặc bản nào không có housing LED nếu bạn không chơi LED). Bất kỳ phiên bản CNC bottom plate nào cũng khớp với bất kỳ main body in nào. Gắn heatset inserts. Gắn counternuts cho chargeport và nút, kiểm tra lại port và nút có lắp được/đã lắp ổn không.

3- Đặt làm hoặc tự CNC tấm đáy theo lựa chọn, dùng hình để biết vị trí ren. Có 4 phiên bản tuỳ chiều cao trong hộp bạn cần. Bản 30mm cho nhiều không gian nhất cho VESC nhưng cần mài bỏ 2mm vật liệu ở sàn bumper (file: AVL CNC bottom 30mm cut template).

4- Ghép 2 phần ở trên: bơm silicone vào rãnh gasket ở đáy của phần in. Ép phần CNC vào, đảm bảo mọi thứ phẳng và khít. Có tolerance sẵn nên hơn nửa lượng silicone sẽ nằm lại bên trong làm gasket. Phần còn lại sẽ bị ép tràn ra ngoài và cần vệ sinh chút. Bắt 2 phần lại bằng ốc M3 và để silicone cure.

5- Dùng o-ring 3mm làm gasket chính cho nắp hoặc in gasket (AVL Main lid gasket). Dùng neoprene 1mm để seal LED heatsink (dán phía heatsink). File: AVL led heatsink neoprene gasket.

6- Dùng splashcap nếu bạn thích… cơ bản vậy thôi, phần còn lại như bình thường.

Có gì cần chỉnh thì báo mình nhé.

Giấy phép

Tác phẩm này được cấp phép theo

Creative Commons — Attribution — Noncommercial

CC-BY-NC

Yêu cầu ghi công
Remix & phái sinh Được phép
Sử dụng thương mại Không được phép

File mô hình

TẤT CẢ FILE MÔ HÌNH (7 Tập tin)
Đang tải files, vui lòng chờ...
Vui lòng đăng nhập để bình luận.

Chưa có bình luận nào. Hãy là người đầu tiên!

Vui lòng đăng nhập để khoe bản in của bạn.

Chưa có bản in nào được khoe. Hãy là người đầu tiên!

Remix (0)