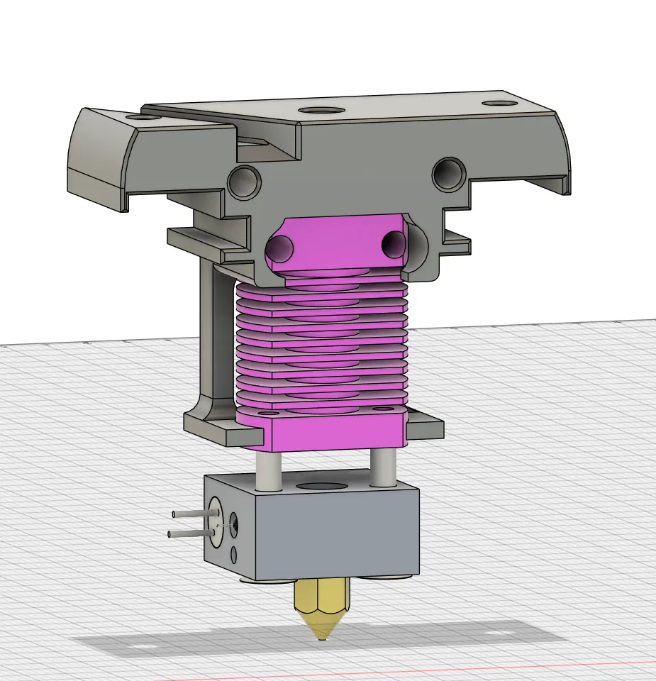
Ngàm gắn hotend MK8 cho Dragonburner (Dragonburner MK8 hotend mount)
Chi tiết ngàm gắn MK8 Hotend cho Dragonburner v8 mới nhất, theo chuẩn lỗ sherpa mini extruder. Hướng dẫn lắp: thêm 2 heat-insert 3ID*5OD*4H, trượt hotend từ dưới lên và siết vít M3*16mm.
Mô tả
Ngàm gắn (mount) MK8 Hotend cho Dragonburner v8 bản mới nhất, dùng chuẩn lỗ lắp của sherpa mini extruder.
Lắp ráp:
- thêm 2 heat-insert “voron” chuẩn 3ID*5OD*4H
- trượt hotend vào từ phía dưới
- bắt cố định bằng vít m3*16mm siết vào mount

Lưu ý: file này chỉ là phần mount, bạn vẫn cần các phần khác như cowl, extruder mount và những chi tiết khác từ repository gốc để ráp đầy đủ toolhead Dragonburner.
Các phần còn lại trong repository toolhead Dragonburner:
https://github.com/chirpy2605/voron/tree/main/V0/Dragon_Burner
Changelog:
- 12.07.2024 - thêm file .step và gif lắp ráp
- 26.10.2024 - sửa lỗ khoan chưa hoàn chỉnh ở vít bên trái, làm lỗ heat-insert dạng côn, gia cường phần đáy
Giấy phép
File mô hình
Chưa có bản in nào được khoe. Hãy là người đầu tiên!
Chưa có bình luận nào. Hãy là người đầu tiên!