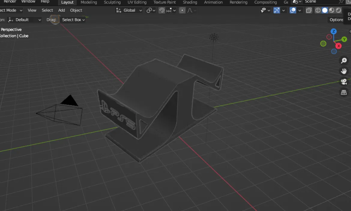
Kệ giữ tay cầm PS5 đôi

Cặp tay cầm hoàn hảo để đặt ngay trên kệ này, một hoặc hai cái đều cân bằng tuyệt vời. In theo chiều ngang để có độ phân giải và thẩm mỹ tốt nhất.

👁️
431
Lượt Xem
❤️
15
Lượt Thích
📥
154
Lượt Tải
Cập Nhật Dec 30, 2025
Chi tiết
Tải xuống
Bình Luận
Khoe bản in
Remix

Mô tả

In ra theo chiều ngang để có độ phân giải và thẩm mỹ tốt nhất (thời gian in tối thiểu 2:10)

Giấy phép

Tác phẩm này được cấp phép theo

Creative Commons — Attribution — Share Alike

CC-BY-SA

Yêu cầu ghi công
Remix & phái sinh Được phép
Sử dụng thương mại Được phép

File mô hình

TẤT CẢ FILE MÔ HÌNH (1 Tập tin)
Đang tải files, vui lòng chờ...
Vui lòng đăng nhập để bình luận.

Chưa có bình luận nào. Hãy là người đầu tiên!

Vui lòng đăng nhập để khoe bản in của bạn.

Chưa có bản in nào được khoe. Hãy là người đầu tiên!

Remix (0)