Chậu Cây Thông Minh

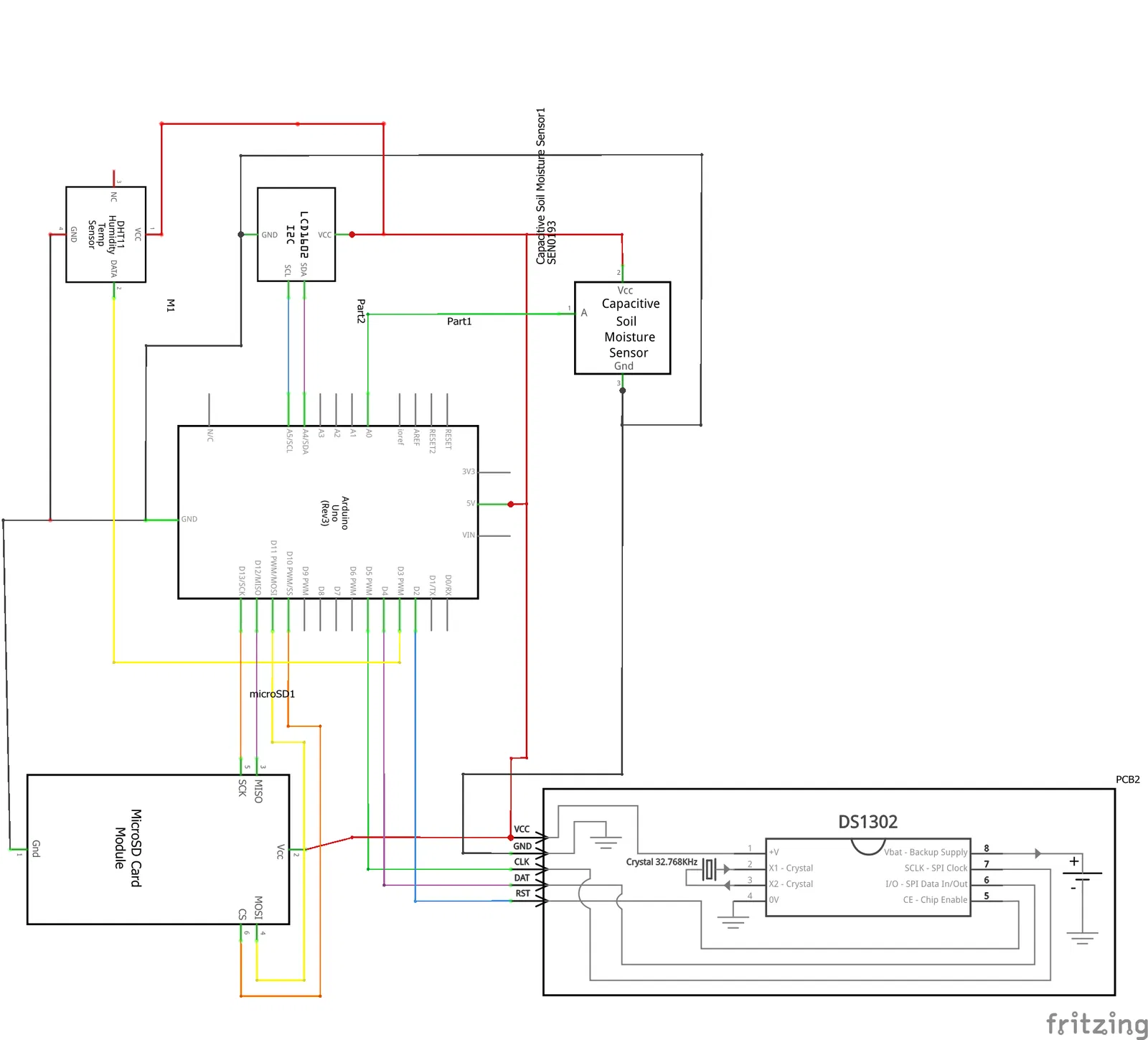
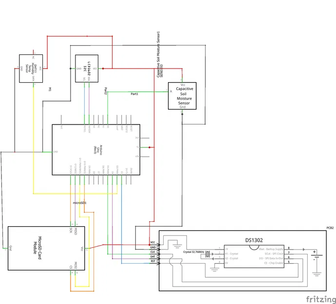
Chậu cây tự tưới này, được tạo ra với Arduino Uno, giúp bạn theo dõi độ ẩm, nhiệt độ đất và không khí. Dữ liệu được hiển thị trên LCD và ghi lại vào thẻ SD, giúp bạn phân tích tình trạng cây trồng.

👁️
2.5K
Lượt Xem
❤️
47
Lượt Thích
📥
135
Lượt Tải
Cập Nhật Dec 26, 2025
Chi tiết
Tải xuống
Bình Luận
Khoe bản in
Remix

Mô tả

Chậu cây tự tưới này được tạo ra với mục đích tích hợp các thiết bị giám sát để kiểm tra các điều kiện lý tưởng cho cây trồng. Arduino Uno và các cảm biến kết nối sẽ cung cấp số liệu về độ ẩm, nhiệt độ và độ ẩm của đất để theo dõi sự phát triển của cây. Cụ thể, độ ẩm không khí và nhiệt độ sẽ được đọc bởi cảm biến DHT11, trong khi độ ẩm đất sẽ được đọc bởi cảm biến độ ẩm đất điện dung. Tất cả dữ liệu này được hiển thị trên màn hình LCD kết nối. Ngoài ra, thiết bị có khả năng ghi lại dữ liệu các điều kiện trên vào thẻ SD sau mỗi 30 phút với sự trợ giúp của đồng hồ thời gian thực (RTC). Dữ liệu đã ghi lại sau đó có thể được sử dụng để phân tích thêm.

Tính năng:

  • Chương trình hiệu chuẩn cảm biến độ ẩm đất điện dung
    • Nó sẽ kiểm tra các giá trị analog tối đa và tối thiểu của cảm biến độ ẩm đất điện dung và lưu trữ chúng vào EEPROM
  • Chậu tự tưới
  • Chương trình chậu thông minh
    • Sử dụng các giá trị hiệu chuẩn được lưu trữ trong EEPROM làm cơ sở cho độ ẩm đất %
    • Lấy các giá trị về độ ẩm, nhiệt độ và độ ẩm đất từ cảm biến DHT11 và cảm biến độ ẩm đất điện dung mỗi giây
    • Hiển thị các giá trị trên LCD mỗi giây
    • Ghi nhật ký dữ liệu sau mỗi 30 phút
    • Bật đèn nền LCD khi nhấn nút
    • Ngừng giám sát khi có lỗi trong một số mô-đun nhất định
      • Hiển thị thông báo lỗi khi RTC và DHT11 bị ngắt kết nối khỏi Arduino Uno
    • Thông báo cho người dùng biết thẻ SD đã được lắp hay chưa
    • Nếu không có thẻ SD được lắp, chương trình sẽ bỏ qua các lệnh ghi nhật ký dữ liệu.

Được thực hiện bởi sFerAferiaz

Giấy phép

Tác phẩm này được cấp phép theo

Creative Commons — Attribution — Noncommercial

CC-BY-NC

Yêu cầu ghi công
Remix & phái sinh Được phép
Sử dụng thương mại Không được phép

File mô hình

TẤT CẢ FILE MÔ HÌNH (9 Tập tin)
Đang tải files, vui lòng chờ...
Vui lòng đăng nhập để bình luận.

Chưa có bình luận nào. Hãy là người đầu tiên!

Vui lòng đăng nhập để khoe bản in của bạn.

Chưa có bản in nào được khoe. Hãy là người đầu tiên!

Remix (0)