Cảm biến nước Gypson

Khi đo độ ẩm đất sâu vài mét, bạn cần một cảm biến tốt. Cảm biến Gypson tự chế rất dễ dàng và rẻ tiền để làm, cho kết quả đọc tương đương cảm biến chuyên nghiệp. Bạn có thể chế tạo nó dễ dàng chỉ với một tụ phim 0.1 uf.

👁️
284
Lượt Xem
❤️
2
Lượt Thích
📥
19
Lượt Tải
Cập Nhật Dec 10, 2025
Chi tiết
Tải xuống
Bình Luận
Khoe bản in
Remix

Mô tả

Nội dung được dịch bằng AI

Khi đo độ ẩm đất sâu vài mét, bạn cần một cảm biến tốt. Watermark sản xuất một cảm biến tuyệt vời nhưng nó khá đắt và cần một mạch đặc biệt để đọc nó một cách chính xác.

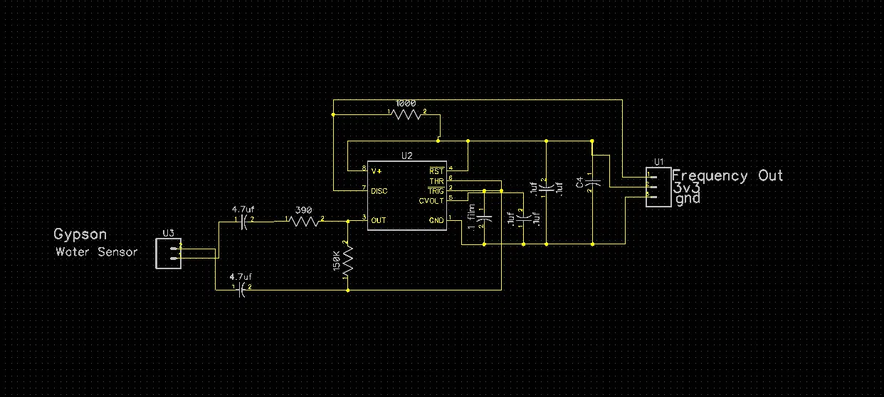
Một cảm biến Gypson tự chế rất dễ dàng và rẻ tiền để làm. Nó không bền bằng nhưng cho kết quả đọc tương đương với cảm biến chuyên nghiệp. Thật không may, nó cần cùng một mạch để đọc nó một cách chính xác nhưng mạch đó đã được bao gồm. Dễ làm và chỉ có một thành phần quan trọng là tụ phim 0.1 uf.

Tôi đã làm nhiều cái trong những năm qua để theo dõi một vài vị trí xung quanh móng nhà tôi, khi chúng quá khô thì tòa nhà bắt đầu dịch chuyển.

Để chế tạo cảm biến, bạn gắn dây đèn ngoài trời điện áp thấp vào 2 thanh thép không gỉ hình chữ U. Bạn cần hàn bạc hoặc dùng máy hàn điểm để gắn một tab niken có thể hàn được.

Đặt dây điện vào khuôn in và đổ Gypson vào. Tôi đã cung cấp một biểu đồ để xem mất bao lâu để cảm biến khô hoàn toàn. Tôi cũng đã bao gồm một sơ đồ mạch cho ra tần số tương đối với độ ẩm của cảm biến. Đọc dữ liệu này bằng máy tính vi mô và gửi đi. Những cảm biến này phản hồi chậm nên mỗi ngày một lần là đủ.

Thiết bị được thiết kế để lắp vừa vào đầu ống nhựa PVC 1 inch loại schedule 40 để đẩy nó vào lỗ đã khoan trước. Những cảm biến này KHÔNG được thiết kế để đóng xuống đất. Tôi đầu tiên khoan một lỗ sâu khoảng 3 feet. Lấy một ít đất làm thành bùn nhão và đổ xuống lỗ rồi cắm cảm biến vào bùn. Điều này đảm bảo tiếp xúc tốt với đất xung quanh.

Tôi hy vọng điều này hữu ích theo cách nào đó hoặc chỉ đơn giản là giúp bạn suy nghĩ.

Thân,

Kisssys

Danh mục: Ngoài trời & Vườn

Giấy phép

Tác phẩm này được cấp phép theo

Creative Commons — Attribution

CC-BY

Yêu cầu ghi công
Remix & phái sinh Được phép
Sử dụng thương mại Được phép

File mô hình

TẤT CẢ FILE MÔ HÌNH (3 Tập tin)
Đang tải files, vui lòng chờ...
Vui lòng đăng nhập để bình luận.

Chưa có bình luận nào. Hãy là người đầu tiên!

Vui lòng đăng nhập để khoe bản in của bạn.

Chưa có bản in nào được khoe. Hãy là người đầu tiên!

Remix (0)