Bộ chuyển đổi quạt trước Jonsbo N5 - Chia đôi

Đây là bản chỉnh sửa bộ chuyển đổi quạt cho Jonsbo N5 ATX NAS, chia đôi với một vài cải tiến nhỏ. Hướng dẫn chi tiết cách in và lắp ráp, bao gồm cả cài đặt slicer và vật liệu in. Thông số kỹ thuật NAS chi tiết cũng được cung cấp.

👁️
505
Lượt Xem
❤️
6
Lượt Thích
📥
114
Lượt Tải
Cập Nhật Dec 25, 2025
Chi tiết
Tải xuống
Bình Luận
Khoe bản in
Remix

Mô tả

Giới thiệu

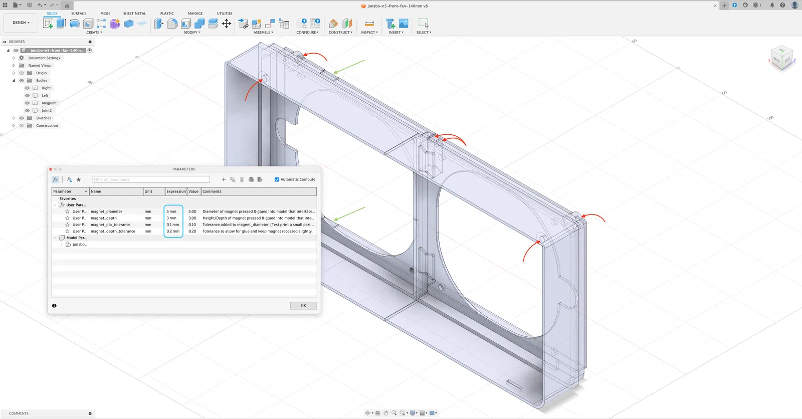
Các file 3MF/STL đi kèm được dựa trên nam châm neodymium đường kính 5mm x cao 3mm. File Fusion cũng được cung cấp nếu bạn có nam châm với kích thước khác, việc thay đổi các tham số sẽ điều chỉnh mô hình. Không cần sửa đổi gì trên khung máy N5.

Cài đặt Slicer

  • Slicer: Bambu
  • Máy in: Bambu P1P
  • Nozzle: 0.4mm
  • Chiều cao lớp: 0.2mm
  • Chiều rộng đường kẻ: 0.42mm
  • Tường: 2
  • Infill: Adaptive Cubic @ 35%
    • Thêm bộ điều chỉnh 100% infill vào các tab nhô ra và các núm gắn nam châm
  • Hỗ trợ: Normal
    • Loại bỏ hỗ trợ khỏi khe hình chữ nhật trên mỗi nửa
  • Chất liệu: PolyTerra PLA Charcoal
  • Profile: Profile mặc định của Bambu cho PolyTerra PLA
  • Tổng thời gian in: 7 giờ 11 phút
  • Ước tính Filament: 328g

Lắp ráp

  1. Trải một tờ giấy sáp hoặc làm việc trên bề mặt chống dính.
  2. Dùng kìm cắt phẳng để bẻ các tab lõm nhỏ.
    1. Các mũi tên màu xanh lá cây chỉ vào các chi tiết trên ảnh chụp màn hình Fusion.
    2. Khi các tab được loại bỏ, bộ phận lắp ráp sẽ không tiếp xúc với các đầu vít giữ lồng ổ đĩa 4 khay vào khung máy N5.
  3. Ghép hai bộ phận TRÁI & PHẢI lại với nhau, căn chỉnh các cạnh bên ngoài càng chính xác càng tốt.
  4. Thoa keo dán tức thời/siêu dính/CA (hoặc chất kết dính cụ thể cho vật liệu in của bạn) lên mặt vát của bộ phận JOINT2
  5. Thoa chất kết dính lên các phần cắt ghép ở dưới của bộ phận TRÁI & PHẢI.
    1. Các phần cắt ghép ở dưới gần với các tab nhô ra nhất và xa các núm gắn nam châm nhất.
  6. Nhấn bộ phận JOINT2 vào phần cắt ghép của bộ phận TRÁI & PHẢI, tạo áp lực đều lên bộ phận JOINT2 trong khi đảm bảo các cạnh bên ngoài của bộ phận TRÁI & PHẢI vẫn thẳng hàng.
  7. Nhỏ một giọt chất kết dính vào cả hai lỗ nam châm của bộ phận MAGJOINT và ấn nam châm vào cho đến khi chúng chạm đáy.
  8. Thoa chất kết dính lên các phần cắt ghép còn lại ở trên trên bộ phận TRÁI & PHẢI đã được ghép một nửa.
  9. Thoa chất kết dính lên bộ phận MAGJOINT ở mặt dưới và mặt trên sẽ tiếp xúc với bộ phận lắp ráp.
  10. Căn chỉnh bộ phận MAGJOINT sao cho nam châm hướng về phía bạn và ấn đều bộ phận vào bộ phận lắp ráp, đồng thời ép để tất cả các bộ phận dính vào nhau.
  11. Chạy một ít chất kết dính dọc theo đường giữa của bộ phận lắp ráp.
  12. Nhỏ một giọt chất kết dính vào cả hai lỗ gắn nam châm hướng về phía bạn và ấn nam châm vào.
  13. Để khô qua đêm.
  14. Lật bộ phận lắp ráp lại và đảm bảo các khe cắm của nắp nguyên bản Jonsbo N5 khớp vào đúng vị trí. Vành đen nên ngang bằng với bộ phận in.
  15. Kiểm tra cực tính của nam châm trên nắp N5 bằng cách đặt nam châm sắp được dán vào lên nắp N5.
  16. Thoa một giọt chất kết dính lên các lỗ gắn nam châm và ấn nam châm vào sao cho cực tính hút nắp N5.
  17. Để chất kết dính khô.
  18. Lắp quạt.
    1. Hình ảnh cho thấy quạt Thermalright TL-C14 140mm được lắp bằng các núm gắn silicon đi kèm.
    2. Tôi đã luồn dây quạt của mình qua bên hông 4 khay, phía trên ổ cứng trên cùng, và qua lỗ mở ở phía trên của N5 đến một đầu nối quạt có sẵn.
  19. Lắp nắp trước, lắp bộ phận vào N5 và tận hưởng nhiệt độ HDD giảm :)

Khác

Thông số kỹ thuật NAS: Intel i5 12600K, bo mạch chủ Asus W680-ACE, Corsair RM750x, LSI 9300-16i HBA, 10 x 10TB HGST SAS HDD, 4 x 4TB HGST SAS drive, 3 x 1TB SKHynix P41 NVMe SSD, 2 x 1TB SATA SSD, RAM DDR5 4800 ECC 64GB

Giấy phép

Tác phẩm này được cấp phép theo

BSD License

BSD

Yêu cầu ghi công
Remix & phái sinh Được phép
Sử dụng thương mại Được phép

File mô hình

TẤT CẢ FILE MÔ HÌNH (11 Tập tin)
Đang tải files, vui lòng chờ...
Vui lòng đăng nhập để bình luận.

Chưa có bình luận nào. Hãy là người đầu tiên!

Vui lòng đăng nhập để khoe bản in của bạn.

Chưa có bản in nào được khoe. Hãy là người đầu tiên!

Remix (0)