Kính Lẩy Kiểu Thug Life Gấp Gọn In Không Cần Lắp Ráp - FreeCAD
Mẫu kính Thug Life gấp gọn in không cần lắp ráp, dễ in, không cần làm gì cả. Kích thước tùy chỉnh được bằng cách scale hoặc dùng FreeCAD. Phiên bản V2 đã cải tiến gọng kính và bổ sung support tích hợp.
Mô tả
Nếu thấy thích mẫu này thì cho mình xin 1 like và 1 lượt tải nha, cái này giúp mình có thêm động lực để làm tiếp đó.
Cách in:
- Chiều cao lớp in tối đa là 0.16". Mấy cái này được thiết kế để in với chiều cao lớp này đó. (Có người báo là in 0.2 cũng ok)
- TẮT chế độ supports. Mẫu này đã có sẵn support tích hợp sẵn ở những chỗ cần thiết rồi.
- TẮT chế độ brim.
V2 của kính đã khắc phục tình trạng mở quá giới hạn của gọng. Giờ đây chúng có điểm dừng cố định ở góc 90 độ so với khung. V2 cũng bổ sung thêm object support tích hợp sẵn cho gọng offset. Khi bạn slicer thì hãy TẮT supports và brims.
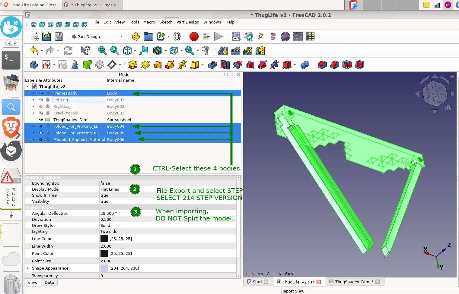
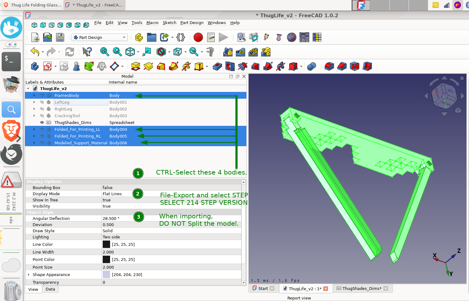
Trước khi in, hãy so sánh chiều rộng X của mẫu với kích thước đầu của bạn và scale cho phù hợp nhé. Gọng kính có độ dày 5mm, nên bạn trừ đi 10mm so với số đo từ thái dương đến thái dương của mình. Cách dễ nhất là scale file 3MF.
Bạn cũng có thể tùy chỉnh trong file FreeCAD. Chiều rộng pixel bên trong bảng tính sẽ quyết định độ rộng tổng thể của kính. File này rất linh hoạt, có các liên kết đến biến số ở khắp nơi. Nó hơi lộn xộn một chút nhưng không đến nỗi tệ lắm đâu. Đây không phải là bản chỉnh sửa, nó được vẽ lại từ đầu đó. Nếu bạn thấy có vấn đề gì hoặc có thắc mắc gì thì cứ cho mình biết nha.
Dụng cụ tách kính tùy chọn:
Dụng cụ tách kính là chìa khóa để không làm vỡ kính nếu bạn đang dùng nozzle lớn. Điều này đặc biệt đúng khi in bằng ABS hoặc ASA với nozzle 0.6mm trở lên. Luồn vào mỗi bên để giúp bạn xoay nhẹ nhàng để tách kính ra.
Giấy phép
Tác phẩm này được cấp phép theo
Creative Commons — Attribution — Noncommercial — Share AlikeCC-BY-NC-SA
File mô hình
Chưa có bản in nào được khoe. Hãy là người đầu tiên!
Chưa có bình luận nào. Hãy là người đầu tiên!