Star Trek Next Generation Type 1 Phaser cho đồ điện tử

Mô hình Star Trek Next Generation Type 1 Phaser phiên bản có khoang rỗng để chứa linh kiện điện tử, lớn hơn 7%. Yêu cầu kinh nghiệm lắp ráp mô hình và điện tử, cần mạch adafruit rp2040 propmaker tùy chỉnh, loa, và có thể thêm con trỏ laser.

👁️
755
Lượt Xem
❤️
27
Lượt Thích
📥
111
Lượt Tải
Cập Nhật Dec 19, 2025
Chi tiết
Tải xuống
Bình luận
Showcase
Remixes

Mô tả

Nội dung được dịch bằng AI

Video demo:

https://peertube.art3mis.de/w/xk4FYHjtFn7LpKPURgXS5J

Cái này làm ra cũng hơi bị phê à nha. Để làm thành công nhất thì bạn cần có chút kinh nghiệm làm mô hình với lắp ráp linh kiện điện tử hobby, có kỹ năng hàn nữa.

Sau khi in xong mấy cái vỏ, bạn sẽ cần:

  • Mạch adafruit rp2040 propmaker, có chỉnh sửa kha khá đó nha

    • hút chì / gỡ mấy cái chân servo ra

    • gỡ cái cổng stemma trên mạch

    • gỡ / hút chì cái phần ốc gắn led neopixel ngoài

  • Mạch PCB tùy chỉnh do jlcpcb.com hoặc pcbway.com ráp cho bạn nha

  • Dây 28 awg để nối nguồn giữa mạch PCB tùy chỉnh và mạch adafruit

  • Một cây con trỏ laser (tùy chọn)

  • Loa cho hiệu ứng âm thanh

BẠN SẼ CẦN cái adapter USB-C loại mỏng nhất có thể hoặc cáp tự làm để có thể sạc khi đã lắp ráp xong. Nếu không thì bạn phải gỡ mạch ra khỏi vỏ mỗi lần muốn sạc á. Phần nút bấm thì nên ép vào thân, vậy là bạn có thể gạt công tắc trên mạch để tắt nếu không xài nữa.

Ghi chú lắp ráp:

  • Phần đầu nòng loa ngoài dán với nòng loa trong, rồi ép vào đỉnh của thân chính nha

  • Nút cò súng thì dán băng keo ở mặt dưới của phần nút bấm, rồi trượt và ép vào thân chính nha

  • Đầu nòng loa có thể ép vào nòng loa ngoài - không cần keo đâu, nhưng nếu thích thì cứ dán vô nha

  • Phần nòng loa đã ráp xong thì ép vào thân mà không cần keo nha.

  • Mình rất khuyến khích anh em gỡ luôn cái jack cắm pin trên mạch adafruit ra, thay bằng cặp dây nối vào cùng một jack jst. Cái này sẽ giúp cả bộ mạch nhét vô vỏ gọn hơn, với nút chỉnh cũng dễ di chuyển hơn.

Cái phaser này khi hoàn thành sẽ có:

  • Con trỏ laser kèm tia led hỗ trợ

  • Âm thanh chuẩn phim nhất có thể cho lúc bắn, quá tải

  • Âm thanh kéo dài tùy thích khi giữ cò súng

  • Chế độ tự động ngủ để tiết kiệm pin. Nhấn nút bất kỳ để đánh thức phaser về chế độ mặc định.

  • 8 bóng led RGB cho phần "cài đặt"

    • Chế độ thấp nhất là "chế độ vệ sinh / bắn cảnh cáo" (1 bóng led hồng)

    • Các chế độ cường độ 1-8 chuyển từ xanh lá > vàng > cam > đỏ khi cường độ tăng lên

  • Chế độ quá tải với màn hình nhấp nháy và tiếng bíp tăng dần trước âm thanh nổ. Sau tiếng nổ, phaser sẽ chuyển sang chế độ ngủ.

  • Menu cài đặt, truy cập bằng cách giữ cả hai nút cài đặt trong 2 giây. Trong menu này, bạn có thể chỉnh nhiều cài đặt, nhưng chúng sẽ trở về mặc định khi phaser ngủ. Việc giữ các cài đặt này giữa các lần ngủ thì mình đang để trong danh sách việc cần làm. Cài đặt cho phép:

    • Điều chỉnh tần số sóng - tạo một chút màu cho tia sáng

    • Chế độ tự động bắn của Wesley - giữ nguyên cho đến khi nhấn bất kỳ nút nào

    • Tăng / giảm âm lượng

    • Tắt / bật hẹn giờ ngủ

    • Độ sáng led tia sáng

    • Độ sáng led cài đặt

    • Bắt đầu quá tải phaser

  • Chỉ báo mức pin - hiển thị khi phaser thức dậy từ chế độ ngủ, và khi nhấn nút cài đặt bên trái khi đang ở cường độ thấp nhất (0 / hồng / chế độ Mariner).

  • Cài đặt cường độ từ 0-8. Cấp 1 là 1 bóng đèn xanh lá, còn 0 là 1 bóng đèn hồng. Đèn hồng này dành cho chế độ cảnh cáo / vệ sinh (lau dọn?). Mình gọi chế độ này là Mariner mode.

  • Ở cường độ tối đa, nếu giữ nút cài đặt bên phải hơn 2 giây rồi thả ra, phaser sẽ vào chế độ quá tải. Nó sẽ nhấp nháy đỏ các cài đặt, càng lúc càng nhanh như đếm ngược cảnh báo trước khi phát ra âm thanh nổ. Sau âm thanh nổ, nó sẽ vào chế độ ngủ.

Không gian nhỏ hẹp đòi hỏi bạn phải rất quen tay với việc hàn linh kiện theo thứ tự nhất định. Mình đã hàn các header để mạch tùy chỉnh và mạch adafruit propmaker càng phẳng càng tốt khi đặt lưng vào nhau.

Bản dựng hoàn chỉnh có hầu hết các bộ phận in bằng PLA với lớp sơn xịt acrylic trong suốt. Phần "kính" cửa sổ cài đặt và nòng loa trong dùng TPU sainsmart trong suốt. Các bộ phận trong suốt sau đó được phủ lớp sơn bóng gel trước khi lắp ráp.

Ngoài mạch điện tử tùy chỉnh và adafruit rp2040 propmaker, bạn cũng có thể gắn thêm con trỏ laser, nhưng không bắt buộc. Mình dùng pin 3.7v 250mah - bạn nên tìm loại nào càng mỏng (dưới 5mm?) và càng nhỏ càng tốt. Mình dùng loại 402035, nhưng bạn cần đảm bảo loại nào mua cũng có cùng chiều cắm pin như mạch adafruit yêu cầu. Mình phải gỡ dây ra khỏi jack cắm của pin này và đổi lại. Pin 250mah dùng được khoảng một ngày rưỡi nếu công tắc mạch để ở vị trí "bật".

Mình cũng bỏ thêm vài cục tạ golf vô bên trong vỏ để tăng trọng lượng. Mình khuyên bạn nên đổ đầy một ít bên trong vỏ bằng sugru hoặc vật liệu tương tự để đảm bảo mấy nút cài đặt không làm lệch mạch khi nhấn.

Ảnh bản in mẫu dùng

Fillamentum Rapunzel Silver

Fillamentum Gold Happens

3dk Berlin Apricot Gold

Sainsmart Transparent Red TPU

Sainsmart Clear TPU (cửa sổ led cài đặt và "thủy tinh" đầu nòng loa) - bạn có thể sẽ có kết quả tốt nhất nếu in mấy cái này bằng nhựa resin trong suốt, với nhiều công đoạn xử lý hậu kỳ

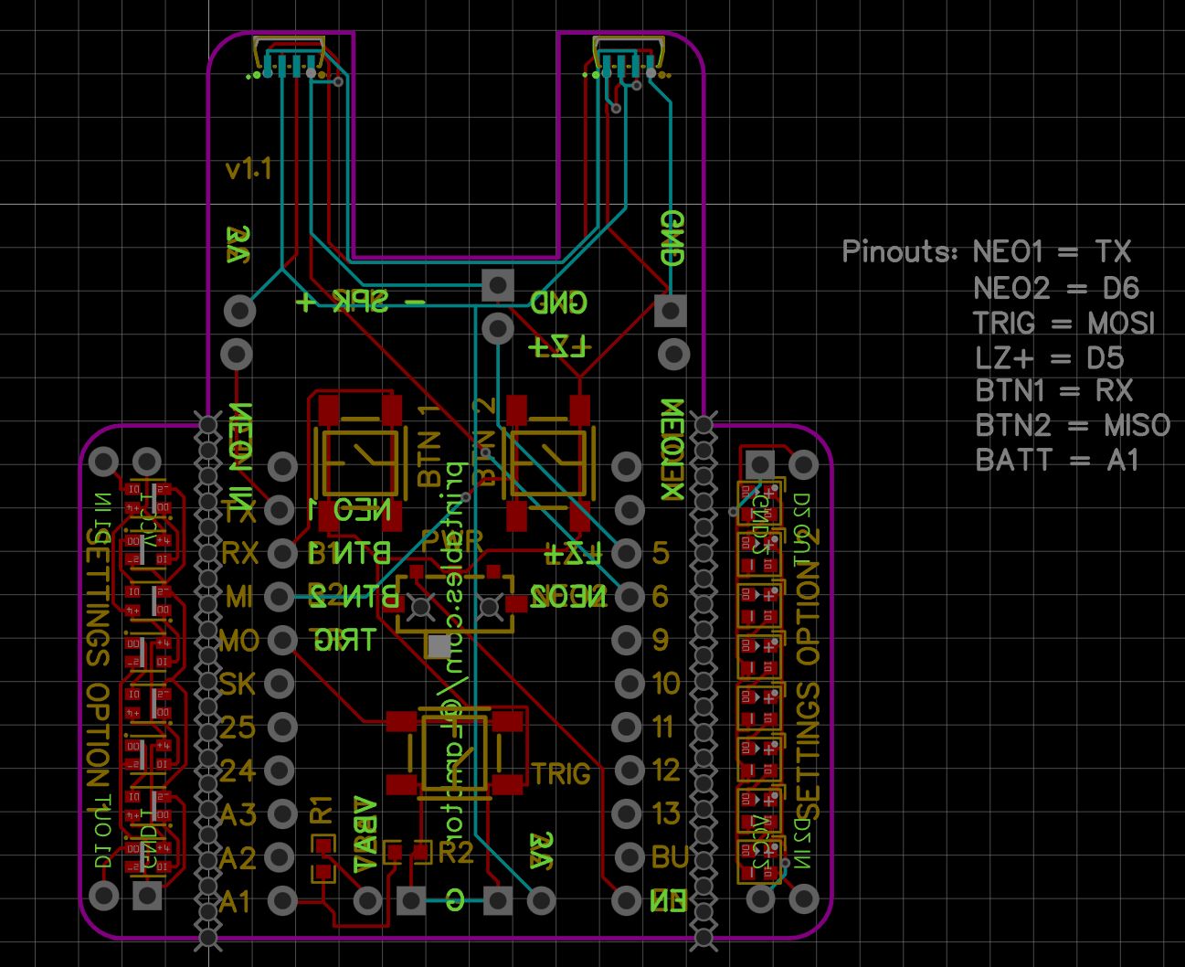
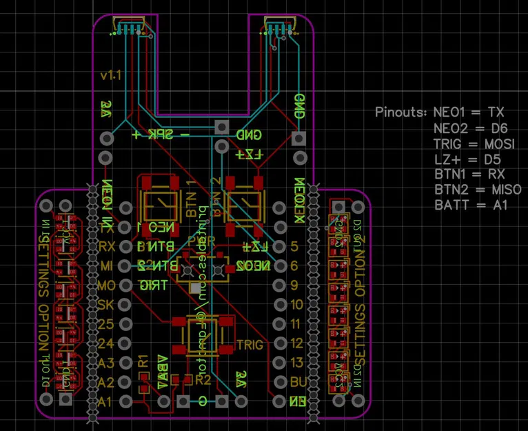
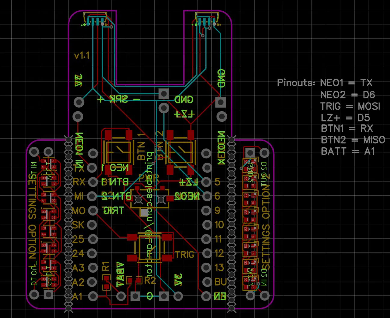
Mã nguồn cho mạch và các file thiết kế mạch điện tử tùy chỉnh có trên github, nhưng cũng ở cuối danh sách file này:

https://github.com/lambtor/Phaser

Thiết kế mạch được tạo ra để đặt trên adafruit rp2040 propmaker. Tách các phần dãy led ở hai bên, sau đó hàn phần chunk bên hông mà bạn thích hơn lên trên, dùng header cơ bản để nâng lên. Ảnh không nhất thiết cho thấy mạch "v5" đã sửa đổi trong quá trình lắp ráp.

Giấy phép

Tác phẩm này được cấp phép theo

Creative Commons — Attribution

CC-BY

Yêu cầu ghi công
Remix & Derivatives Được phép
Sử dụng thương mại Được phép

Model files

ALL MODEL FILES (16 files)
Loading files, please wait...
Vui lòng đăng nhập để bình luận.

Chưa có bình luận nào. Hãy là người đầu tiên!

Vui lòng đăng nhập để khoe bản in của bạn.

Chưa có bản in nào được khoe. Hãy là người đầu tiên!

Remixes (0)