Xe đẩy Makita MakPac (tương thích với Festool Systainer)

Mệt mỏi vì phải kéo những hộp Makita MakPac của bạn xung quanh? Hãy gắn cho chúng một ít bánh xe!

👁️
6.2K
Lượt Xem
❤️
199
Lượt Thích
📥
655
Lượt Tải
Cập Nhật Dec 18, 2025
Chi tiết
Tải xuống
Bình Luận
Khoe bản in
Remix

Mô tả

Nội dung được dịch bằng AI

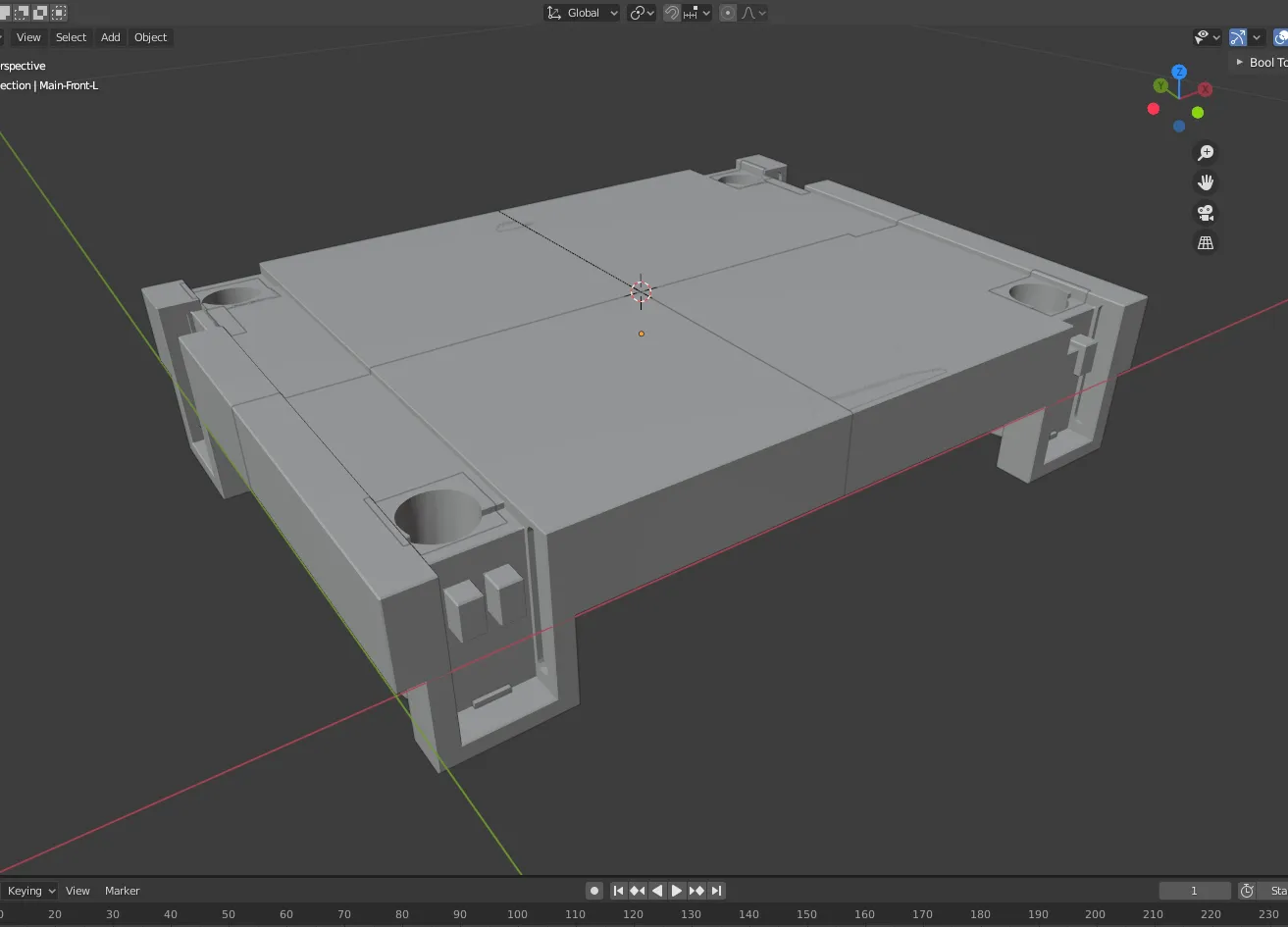
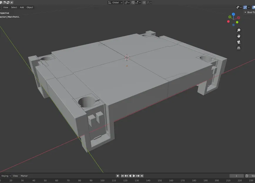
Xếp chồng và kẹp các hộp Makita MakPac hoặc Festool Systainer của bạn trên chiếc xe đẩy tiện lợi này để dễ dàng vận chuyển và sắp xếp nhanh chóng trong các cửa hàng hẹp và công trường xây dựng bất cứ lúc nào chỉ bằng cách lăn chúng trên bánh xe. Mô hình này được chia thành 4 phần. Ý tưởng của thiết kế này là để chiếc xe đẩy chiếm càng ít không gian càng tốt, để bạn có thể căn chỉnh nhiều chồng MakPac (mỗi chồng trên một chiếc xe đẩy riêng) đối diện nhau ở mỗi bên mà không có khoảng trống lãng phí ở giữa, điều này khác với xe đẩy của Makita, cái mà chiếm khá nhiều không gian xung quanh và do đó tạo ra những khoảng trống lớn không cần thiết, điều này cũng làm cho việc vận chuyển bằng ô tô và xe tải trở nên khó khăn hơn. Như tất cả các hộp MakPac tiêu chuẩn, chiếc xe đẩy này cũng cung cấp 4 kẹp để kết nối chắc chắn một hộp trên xe đẩy như thường lệ, và hai ray để nhanh chóng căn chỉnh hộp. Chiếc xe đẩy được thiết kế để bền bỉ, vì vậy bạn có thể dễ dàng tạo ra các chồng cao khoảng 1.40m chứa đầy công cụ nặng, chiếc xe đẩy sẽ đứng vững mà không bị nứt hoặc cong. Cài đặt in: in ngược, vật liệu PETG, không có viền, hỗ trợ được bật, chỉ sử dụng sơn hỗ trợ thủ công ở những vị trí cần thiết, độ lấp đầy tiêu chuẩn (15%). Nếu bạn không dự định sử dụng nó ngoài trời nhiều, hãy xem xét in mô hình này bằng PLA thay vì PETG, vì việc in và gỡ bỏ hỗ trợ PETG có thể khó khăn. Chi phí in: tất cả 4 phần cùng nhau mất 31 giờ để in và 940g vật liệu PETG. Kích thước của các phần: - makita_trolley_v1.5b-Main-Front-L : 197.5 x 147.5 x 82.99 mm

  • makita_trolley_v1.5b-Main-Front-R : 204.64 x 147.5 x 82.99 mm
  • makita_trolley_v1.5b-Main-Back-L : 204.64 x 154.64 x 82.99 mm
  • makita_trolley_v1.5b-Main-Back-R : 197.5 x 154.64 x 82.99 mm Phần kẹp: Tôi đã tải lên phần kẹp (4 cái màu đen trong ảnh) như một mô hình riêng biệt, vì phần kẹp chỉ là một sửa đổi nhỏ của công việc của người khác: <> Các thành phần bổ sung: - (tối đa) mười hai M5x50mm ốc vít và đai ốc (để cố định 4 bộ phận in)
  • bốn bánh xe 75mm (các kích thước khác cũng có thể sử dụng được)
  • bốn M10x40mm ốc vít và đai ốc (để gắn bánh xe)
  • (tùy chọn) bốn tấm đệm (để gắn bánh xe) Lắp ráp: không cần keo. Tất cả 4 mảnh chỉ cần được cắm lại với nhau (bằng mũi của mô hình) và sau đó (tối đa) mười hai M5x50mm ốc vít và đai ốc nên được chèn vào để đạt được độ ổn định cao và ngoài ra các ốc vít sẽ tự động căn chỉnh 4 mảnh để tạo ra một bề mặt phẳng hoàn hảo mà không cần điều chỉnh thủ công các mảnh in. Cuối cùng, bốn bánh xe 75mm được gắn vào mô hình bằng cách sử dụng bốn M10x40mm ốc vít và đai ốc (với một tấm đệm ở giữa được khuyến nghị nhưng không bắt buộc). Bạn có thể mua bánh xe tại các cửa hàng phần cứng với giá 5 đô la mỗi cái. Trong bức ảnh đầu tiên, toa xe có bánh xe đơn giản mà không có cơ chế dừng. Tôi khuyên bạn nên mua bánh xe có dừng thay vào đó (thêm 2 đô la mỗi bánh), như được hiển thị trong các bức ảnh khác, để bạn có thể an toàn đậu toa xe ở những vị trí không bằng phẳng. Điều đó thật đáng giá! Ghi chú: hai bộ phận phía sau sẽ hiện cảnh báo “không đa diện” khi nhập chúng vào máy cắt. Tôi không bận tâm sửa chữa vấn đề này trong mô hình vì đối với máy cắt của tôi, nó không tạo ra vấn đề gì cả.

Giấy phép

Tác phẩm này được cấp phép theo

Creative Commons — Attribution — Share Alike

CC-BY-SA

Yêu cầu ghi công
Remix & phái sinh Được phép
Sử dụng thương mại Được phép

File mô hình

TẤT CẢ FILE MÔ HÌNH (4 Tập tin)
Đang tải files, vui lòng chờ...
Vui lòng đăng nhập để bình luận.

Chưa có bình luận nào. Hãy là người đầu tiên!

Vui lòng đăng nhập để khoe bản in của bạn.

Chưa có bản in nào được khoe. Hãy là người đầu tiên!

Remix (0)