*Bộ kèn hơi tàu lửa tương thích với khối xây dựng*

Bộ còi tàu hỏa với âm thanh thực tế phù hợp với các viên gạch xây dựng thông dụng.

👁️
3.3K
Lượt Xem
❤️
135
Lượt Thích
📥
968
Lượt Tải
Cập Nhật Dec 18, 2025
Chi tiết
Tải xuống
Bình Luận
Khoe bản in
Remix

Mô tả

Tôi cũng đã thiết kế các thành viên khác của gia đình còi này: - còi có âm cao rất cao,

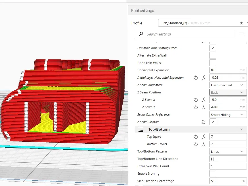
  • còi có âm sâu rất sâu. ##### Mô tả: Còi cho tàu hơi nước tương thích với các viên gạch xây dựng này chỉ có 2 ống. Tuy nhiên, hình học được chọn tạo ra các âm bổng phù hợp đảm bảo âm thanh thực tế. Còi có thể được thổi nhẹ nhàng hoặc to. ##### Cách in: In với độ rộng dòng 0.4 mm và chiều cao lớp 0.2 mm, 7 lớp trên và 7 lớp dưới. Và đừng in quá nhanh, một cái còi cần các cạnh sắc nét! Các còi yêu cầu định vị đúng vị trí của đường nối Z - nó không nên được đặt trong các khe hẹp bên trong còi. Đường nối Z nên được định vị như hình ảnh trên (các chấm trắng đại diện cho đường nối Z). Sử dụng tùy chọn “Căn chỉnh đường nối Z: Người dùng chỉ định” trong eSlicer hoặc tùy chọn "Vẽ đường nối" trong eSlicer để đạt được điều này. Xin vui lòng kiểm tra bộ sưu tập Còi của tôi.

Giấy phép

Tác phẩm này được cấp phép theo

Standard Digital File License

Standard Digital File

Yêu cầu ghi công
Remix & phái sinh Không được phép
Sử dụng thương mại Không được phép

File mô hình

TẤT CẢ FILE MÔ HÌNH (3 Tập tin)
Đang tải files, vui lòng chờ...
Vui lòng đăng nhập để bình luận.

Chưa có bình luận nào. Hãy là người đầu tiên!

Vui lòng đăng nhập để khoe bản in của bạn.

Chưa có bản in nào được khoe. Hãy là người đầu tiên!

Remix (0)