Giá Treo Tai Nghe Góc Bàn IKEA MALM

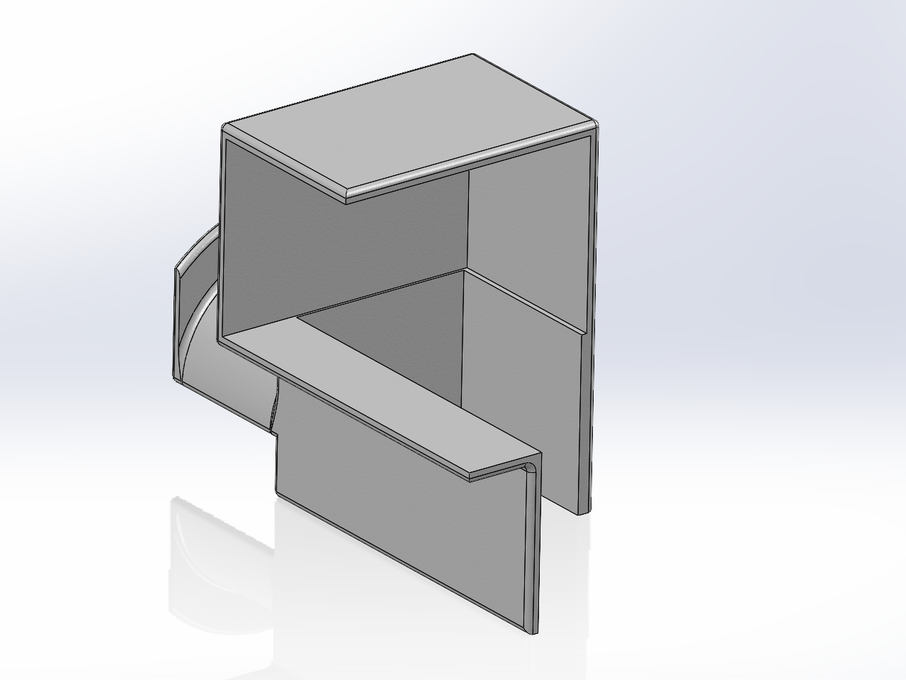
Giải pháp treo tai nghe lên cạnh bàn IKEA MALM mà không cần khoan hay dán. Đế giữ tai nghe được tùy chỉnh để vừa khít với góc bàn MALM, giúp bạn treo tai nghe dễ dàng và gọn gàng. Phiên bản tùy chỉnh cho các loại bàn khác nhau.

👁️
239
Lượt Xem
❤️
5
Lượt Thích
📥
35
Lượt Tải
Cập Nhật Dec 10, 2025
Chi tiết
Tải xuống
Bình Luận
Khoe bản in
Remix

Mô tả

Nội dung được dịch bằng AI

Bạn muốn treo tai nghe lên cạnh bàn IKEA MALM mà không muốn khoan/dán/băng dính gì hết? Đây là cái đế dành cho bạn. Cái đế giữ tai nghe này vừa khít với góc bàn MALM, cho phép bạn treo tai nghe lên góc bàn một cách dễ dàng.

Bàn IKEA MALM có cạnh quá dày để gắn các loại đế giữ tai nghe thông thường. Thêm vào đó, vì các cạnh bàn phẳng với mép bàn, nên việc gắn đế giữ tai nghe vào các cạnh này rất khó.

Mô hình này được tùy chỉnh cho vừa với góc bàn IKEA MALM, cho phép bạn gắn tai nghe vào cạnh bàn mà không chiếm nhiều không gian. Vì không phải bàn nào cũng giống nhau và luôn phẳng phiu, tôi đã thêm các rãnh để che các khoảng trống, giúp đế gắn vừa khít. Bàn của tôi có các rãnh ở các mối nối là 0.06in ở cạnh ngắn và 0.03in ở cạnh dài. Bàn của bạn có thể khác, và vì thế, tôi đã cung cấp mô hình SolidWorks với các biến toàn cục cho phép bạn dễ dàng thay đổi các rãnh cho phù hợp với bàn của mình. Tham khảo tài liệu để biết cách thay đổi các biến đó.

Một số tai nghe có phần dây đeo dày hơn, nên tôi đã bao gồm một phiên bản có phần vòm dài hơn.

Để gắn vào bên phải của bàn, chỉ cần lật ngược mô hình trong phần mềm cắt lớp (slicer) hoặc trong các phần mềm như 3D Builder.

Giấy phép

Tác phẩm này được cấp phép theo

Creative Commons — Attribution

CC-BY

Yêu cầu ghi công
Remix & phái sinh Được phép
Sử dụng thương mại Được phép

File mô hình

TẤT CẢ FILE MÔ HÌNH (11 Tập tin)
Đang tải files, vui lòng chờ...
Vui lòng đăng nhập để bình luận.

Chưa có bình luận nào. Hãy là người đầu tiên!

Vui lòng đăng nhập để khoe bản in của bạn.

Chưa có bản in nào được khoe. Hãy là người đầu tiên!

Remix (0)