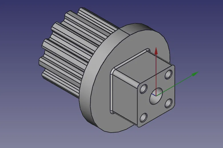
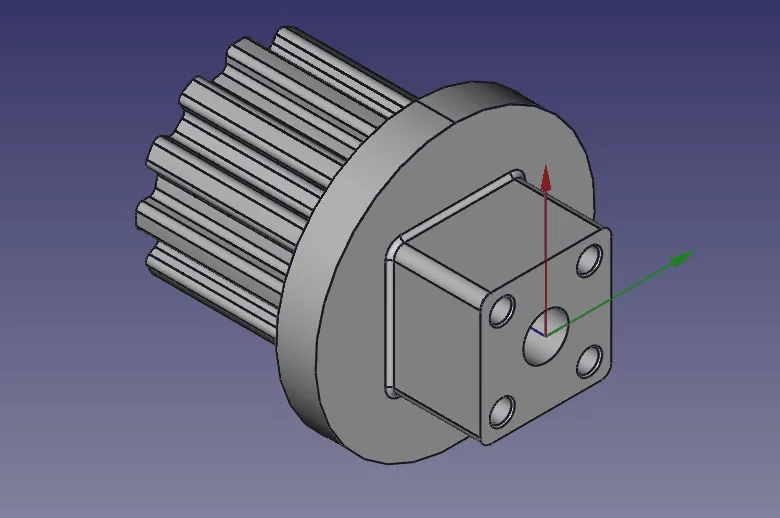
Khớp nối con lăn với máy xay Zelmer

Khớp nối con lăn với máy xay Zelmer. Bộ phận được gia cố bằng 4 lỗ luồn dây thép giúp cứng cáp và chống cắt, đảm bảo độ bền cho máy xay Zelmer của bạn.

👁️
136
Lượt Xem
❤️
3
Lượt Thích
📥
32
Lượt Tải
Cập Nhật Dec 09, 2025
Chi tiết
Tải xuống
Bình Luận
Khoe bản in
Remix

Mô tả

Nội dung được dịch bằng AI

Tôi đã thêm 4 lỗ với đường kính 2,5 mm để luồn dây thép giúp cứng cáp bộ phận, gia cố và chống bị cắt.

Giấy phép

Tác phẩm này được cấp phép theo

Creative Commons — Attribution

CC-BY

Yêu cầu ghi công
Remix & phái sinh Được phép
Sử dụng thương mại Được phép

File mô hình

TẤT CẢ FILE MÔ HÌNH (1 Tập tin)
Đang tải files, vui lòng chờ...
Vui lòng đăng nhập để bình luận.

Chưa có bình luận nào. Hãy là người đầu tiên!

Vui lòng đăng nhập để khoe bản in của bạn.

Chưa có bản in nào được khoe. Hãy là người đầu tiên!

Remix (0)