Răng Cưa Thay Thế Cho Dao Đa Năng Thụy Sĩ Cỡ Nhỏ

Mô hình răng cưa thay thế cho Dao đa năng Thụy Sĩ cỡ nhỏ, in bằng PLA với Prusa Mini+ chỉ trong 7 phút. Bản in màu xanh lá cây ở ảnh bìa là của tôi, còn cái màu trắng là hàng gốc. Rất tiện lợi để mang theo và sử dụng hàng ngày.

👁️
2.3K
Lượt Xem
❤️
251
Lượt Thích
📥
788
Lượt Tải
Cập Nhật Dec 18, 2025
Chi tiết
Tải xuống
Bình luận
Showcase
Remixes

Mô tả

Nội dung được dịch bằng AI

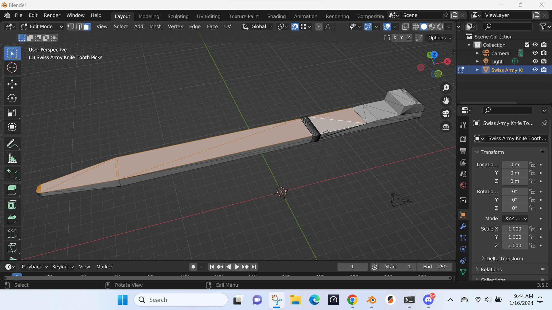
Răng cưa thay thế cho Dao đa năng Thụy Sĩ cỡ nhỏ. Tệp g-code là .05mm Siêu chi tiết cho Prusa Mini + với chất liệu PLA và mất khoảng 7 phút để in. Trong Ảnh bìa, cái màu xanh lá cây ở xa nhất là bản in. Cái màu trắng/vàng ở phía trước là cái gốc. Tôi mang nó theo gần như mọi lúc và sử dụng nó rất nhiều. Tôi có một vài cái phòng khi làm mất. Một tiện ích nhỏ rất hữu ích. Răng cưa thay thế cho Dao đa năng Thụy Sĩ cỡ Lớn có thể tìm thấy tại: ~~~~~~~~~~~~~~~~~ Tôi đã thêm một mô hình và tệp đã cắt lát dày hơn 0,7 mm trên thân răng cưa theo yêu cầu - các bề mặt ma sát vẫn giữ nguyên. Xem trong ảnh chụp màn hình từ blender - các bề mặt được tô sáng màu cam đã được di chuyển 0,7mm theo hướng Z để làm cho nó dày hơn.

Giấy phép

Tác phẩm này được cấp phép theo

Creative Commons — Attribution — Noncommercial — Share Alike

CC-BY-NC-SA

Yêu cầu ghi công
Remix & Derivatives Được phép
Sử dụng thương mại Không được phép

Model files

ALL MODEL FILES (5 files)
Loading files, please wait...
Vui lòng đăng nhập để bình luận.

Chưa có bình luận nào. Hãy là người đầu tiên!

Vui lòng đăng nhập để khoe bản in của bạn.

Chưa có bản in nào được khoe. Hãy là người đầu tiên!

Remixes (0)