In 3D Vỏ Máy Arduboy Theo Phong Cách Riêng

Hướng dẫn tự làm máy chơi game Arduboy nhỏ gọn bằng công nghệ in 3D. Bạn có thể chọn in truyền thống hoặc dùng MMU cho đẹp hơn. Chỉ cần vài linh kiện đơn giản như ốc, dây và pin điện thoại cũ là có thể tự tay lắp ráp.

👁️
1.0K
Lượt Xem
❤️
34
Lượt Thích
📥
76
Lượt Tải
Cập Nhật Dec 09, 2025
Chi tiết
Tải xuống
Bình Luận
Khoe bản in
Remix

Mô tả

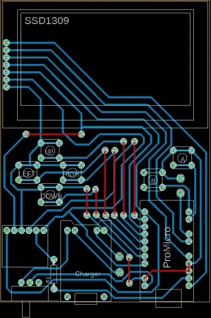
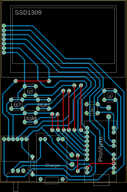
Chào mọi người, cái vỏ cho Arduboy này có thể in 3D theo kiểu truyền thống hoặc nếu thích đẹp hơn thì dùng công nghệ MMU. Thiết kế mạch in (PCB) thì có file PDF sẵn. Nói chung mình làm theo cái hướng dẫn ở đây nè: https://www.hackster.io/nod3011/arduboy-diy-with-fx-cca276. Để hoàn thành dự án, bạn chỉ cần 2 con ốc nhỏ M2.5x8, vài cộng dây và cục pin từ điện thoại cũ là được. Chúc mọi người chơi game vui vẻ với cái Arduboy của riêng mình nha!

Giấy phép

Tác phẩm này được cấp phép theo

Creative Commons — Attribution — Noncommercial

CC-BY-NC

Yêu cầu ghi công
Remix & phái sinh Được phép
Sử dụng thương mại Không được phép

File mô hình

TẤT CẢ FILE MÔ HÌNH (9 Tập tin)
Đang tải files, vui lòng chờ...
Vui lòng đăng nhập để bình luận.

Chưa có bình luận nào. Hãy là người đầu tiên!

Vui lòng đăng nhập để khoe bản in của bạn.

Chưa có bản in nào được khoe. Hãy là người đầu tiên!

Remix (0)