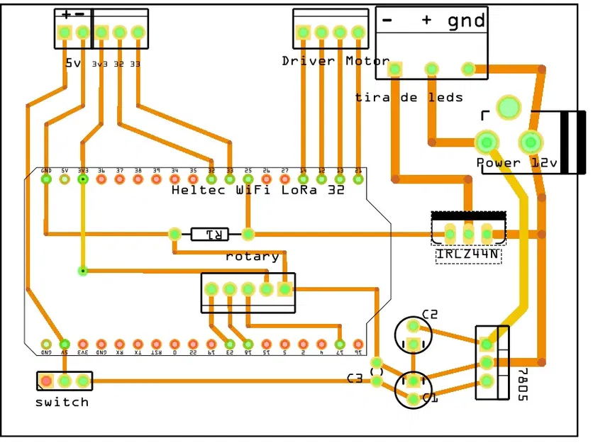
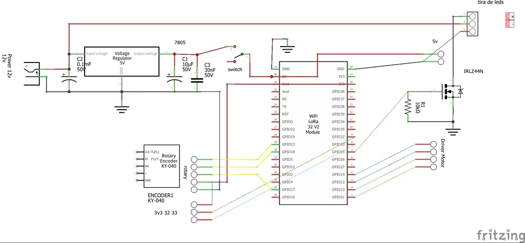
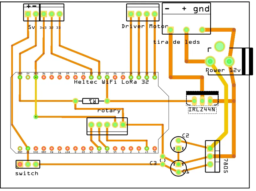
Bộ dụng cụ chữa UV cho máy in 3D
https://github.com/buho29/cure-uv https://www.youtube.com/watch?v=orlp6Moraws
0
Lượt Xem
0
Lượt Thích
0
Lượt Tải
Cập Nhật Nov 18, 2025
File mô hình
Đang tải files, vui lòng chờ...
Vui lòng đăng nhập để bình luận.
Vui lòng đăng nhập để khoe bản in của bạn.
Chưa có bản in nào được khoe. Hãy là người đầu tiên!
Chưa có bình luận nào. Hãy là người đầu tiên!