Tay Cầm Lưỡi Cưa Sắt 300mm

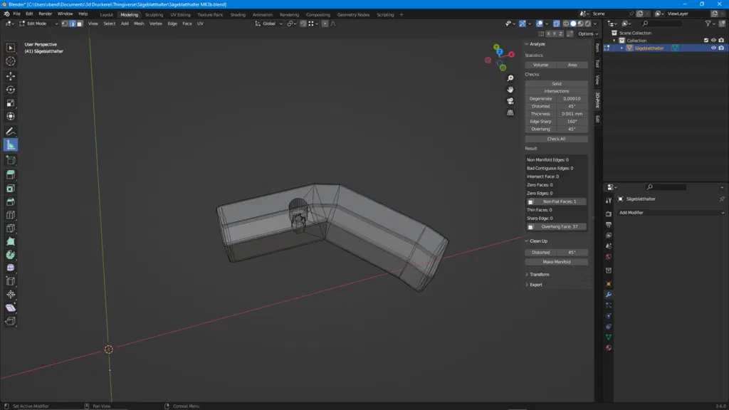
Cái tay cầm một tay này cho lưỡi cưa sắt 300mm cắt nhựa cũng khá ổn. Nhưng mà để cắt kim loại thì kẹp vô cưa lọng sẽ ngon hơn. Bạn cần thêm ốc, tán, long đền và lưỡi cưa. In hơi đứng để đẹp hơn, có tốn support nhưng ít phải làm nguội.

👁️
92
Lượt Xem
❤️
0
Lượt Thích
📥
17
Lượt Tải
Cập Nhật Dec 15, 2025
Chi tiết
Tải xuống
Bình Luận
Khoe bản in
Remix

Mô tả

Nội dung được dịch bằng AI

Đây là cái tay cầm một tay cho lưỡi cưa sắt 300mm (cưa lọng).

Cái này cắt nhựa cũng khá ổn.

Còn nếu muốn xài cho việc cắt kim loại chuyên nghiệp hơn thì đương nhiên là kẹp nó vô cái cưa lọng thì "hấp dẫn" hơn rồi ;)

Bạn cần thêm:

1 con ốc M4x10 1 long đền M4 1 con tán M4 1 cái lưỡi cưa sắt ;) Tui thì để cái tay cầm hơi đứng trong slicer để in cái lỗ cho lưỡi cưa đẹp hơn. Dù có tốn thêm 2 mét dây nhựa để in support, nhưng mà hầu như không cần làm nguội gì hết.


Google dịch:

Here is a one-handed handle for hand saw blades 300 mm metal (hacksaw)

Works quite well for a little plastic cutting.

For more serious metal work, clamping it into the hacksaw would of course be more “interesting” ;)

You still need:

1 screw M4x10 1 washer M4 1 M4 nut 1 metal saw blade ;) I kept the handle relatively upright in the slicer so that I could print the opening for the saw blade more cleanly. Although 2 meters of filament are still needed for support, there is almost no rework required.

Category: Tools

Giấy phép

Tác phẩm này được cấp phép theo

Creative Commons — Attribution

CC-BY

Yêu cầu ghi công
Remix & phái sinh Được phép
Sử dụng thương mại Được phép

File mô hình

TẤT CẢ FILE MÔ HÌNH (2 Tập tin)
Đang tải files, vui lòng chờ...
Vui lòng đăng nhập để bình luận.

Chưa có bình luận nào. Hãy là người đầu tiên!

Vui lòng đăng nhập để khoe bản in của bạn.

Chưa có bản in nào được khoe. Hãy là người đầu tiên!

Remix (0)