Trạm Thời Tiết (Gắn Bàn) - DIY với Raspberry Pi

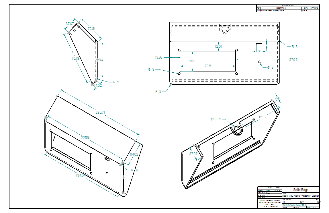
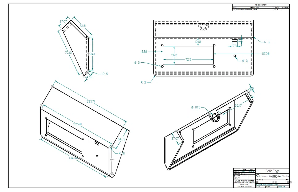
Mô hình Trạm Thời Tiết tự làm với Raspberry Pi 4 Model B, lý tưởng cho người mới bắt đầu in 3D. Theo dõi nhiệt độ và độ ẩm trong phòng dễ dàng với màn hình LCD 1602 và cảm biến DHT 11.

👁️
277
Lượt Xem
❤️
2
Lượt Thích
📥
33
Lượt Tải
Cập Nhật Dec 15, 2025
Chi tiết
Tải xuống
Bình Luận
Khoe bản in
Remix

Mô tả

Tui làm cái mô hình này là do tui mới tập in 3D và muốn có một cách đơn giản để theo dõi nhiệt độ và độ ẩm trong phòng.

Bạn cần chuẩn bị:

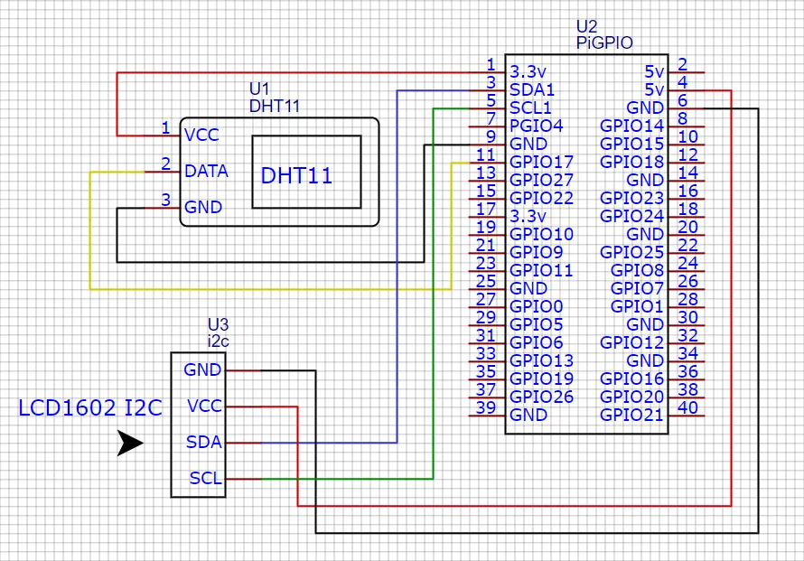
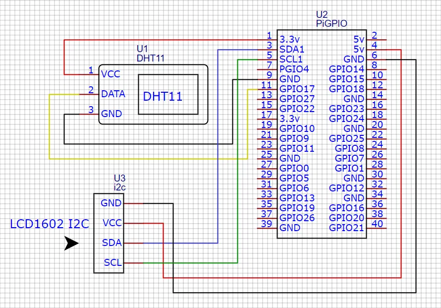
  • Raspberry Pi. (Tui dùng Raspberry Pi 4 Model B, nhưng mà bất kỳ máy tính bảng nào tương tự có chức năng GPIO đều được.)
  • Màn hình LCD I2C 1602. (Đây là màn hình LCD ký tự 16x2 dùng để hiển thị các giá trị đo được từ cảm biến.)
  • Cảm biến Nhiệt độ/Độ ẩm DHT 11. (Đây là cảm biến dùng để thu thập dữ liệu nhiệt độ và độ ẩm.)
  • Dây điện Wire-Wrapping 30AWG và Dụng cụ Wire-Wrapping. (Nên dùng loại này, nhưng bạn cũng có thể dùng dây jumper đực/cái.)
  • Vít và Đai ốc M2.5 x 10. (Tui dùng vít nylon, nó nằm gọn trong PLA rất đẹp.)
  • Băng keo hai mặt. (Dán lên bề mặt trên cùng để gắn dưới một bề mặt nào đó)
  • Máy in 3D để in Mô hình Trạm Thời tiết.

Giấy phép

Tác phẩm này được cấp phép theo

Creative Commons — Attribution — Noncommercial — Share Alike

CC-BY-NC-SA

Yêu cầu ghi công
Remix & phái sinh Được phép
Sử dụng thương mại Không được phép

File mô hình

TẤT CẢ FILE MÔ HÌNH (2 Tập tin)
Đang tải files, vui lòng chờ...
Vui lòng đăng nhập để bình luận.

Chưa có bình luận nào. Hãy là người đầu tiên!

Vui lòng đăng nhập để khoe bản in của bạn.

Chưa có bản in nào được khoe. Hãy là người đầu tiên!

Remix (0)