Bảng điều khiển MIDI Mixer

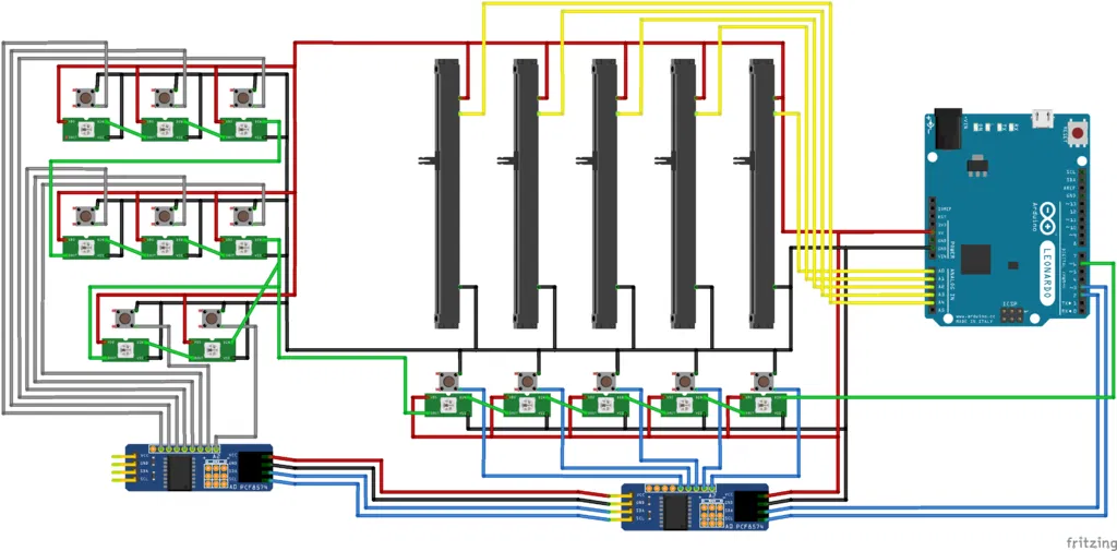
Bảng điều khiển MIDI này được thiết kế để hoạt động với phần mềm MIDI-Mixer, giúp điều chỉnh âm lượng ứng dụng, livestream hoặc trợ lý nhà. Toàn bộ thiết kế được cung cấp dưới dạng tệp Fusion 360 để bạn tùy chỉnh. Danh sách linh kiện chi tiết bao gồm công tắc phím, chiết áp, đèn LED WS2812B, bộ mở rộng IO, Arduino Leonardo và nhiều hơn nữa. Mã nguồn và hướng dẫn lắp ráp có sẵn trên GitHub.

👁️
1.5K
Lượt Xem
❤️
102
Lượt Thích
📥
86
Lượt Tải
Cập Nhật Dec 18, 2025
Chi tiết
Tải xuống
Bình Luận
Khoe bản in
Remix

Mô tả

Đây là bảng điều khiển MIDI được thiết kế để hoạt động với MIDI-Mixer một phần mềm dùng để điều chỉnh âm lượng ứng dụng trong Windows. Sử dụng các plugin, nó cũng có thể được dùng để điều khiển livestream hoặc trợ lý nhà (home assistant).

Mọi thứ đều được thiết kế trong Fusion 360 và tôi đã cung cấp các tệp cho bất kỳ ai muốn thực hiện thay đổi.

Danh sách linh kiện

Lập trình

Mã cho bảng điều khiển và hướng dẫn lắp ráp có thể tìm thấy tại https://github.com/Theo428/Arduino-Midi-Control-Panel/tree/dev

Cài đặt in

Thương hiệu máy in:

Prusa

Máy in:

I3 MK3S

Rafts:

Không quan trọng

Nhựa in:

PLA không rõ

Ghi chú:

Mọi thứ được thiết kế để vừa với bàn in của máy Prusa i3 MK3s. Tất cả các bộ phận đều có thể in mà không cần hỗ trợ nhưng tôi đã in phần thân úp xuống để bề mặt trên được phẳng và do đó cần sử dụng hỗ trợ.

Mọi thứ đều được in bằng PLA. Màu sắc không thực sự quan trọng ngoại trừ các key caps cần được in màu trắng hoặc màu sáng khác để đèn LED có thể chiếu xuyên qua.

Danh mục: Máy tính

Giấy phép

Tác phẩm này được cấp phép theo

Creative Commons — Attribution

CC-BY

Yêu cầu ghi công
Remix & phái sinh Được phép
Sử dụng thương mại Được phép

File mô hình

TẤT CẢ FILE MÔ HÌNH (9 Tập tin)
Đang tải files, vui lòng chờ...
Vui lòng đăng nhập để bình luận.

Chưa có bình luận nào. Hãy là người đầu tiên!

Vui lòng đăng nhập để khoe bản in của bạn.

Chưa có bản in nào được khoe. Hãy là người đầu tiên!

Remix (0)