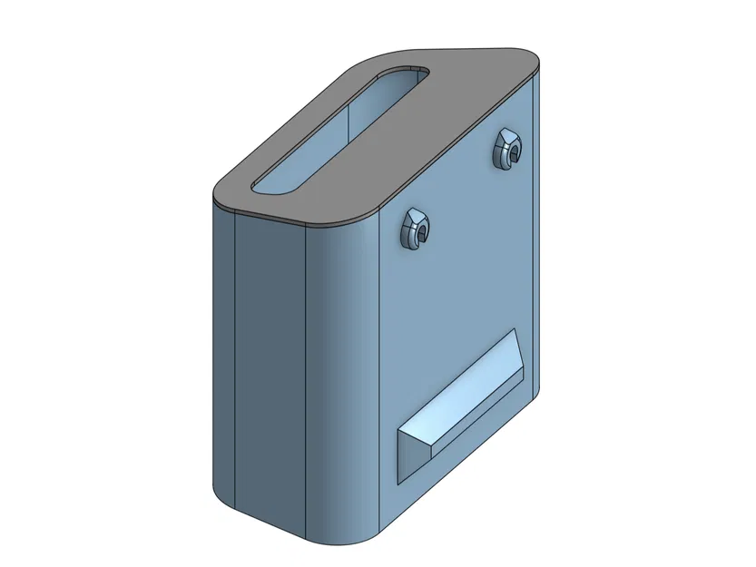
Thùng Rác Nhà Tắm (Có Giác Hút)

Thùng rác tiện lợi có thể gắn bằng giác hút, giúp tiết kiệm không gian và giữ cho nhà tắm luôn sạch sẽ. Giải pháp lưu trữ thông minh cho mọi gia đình.

👁️
309
Lượt Xem
❤️
3
Lượt Thích
📥
36
Lượt Tải
Cập Nhật Dec 15, 2025
Chi tiết
Tải xuống
Bình Luận
Khoe bản in
Remix

Mô tả

Chân đế giữ cốc, bạn có thể tìm thấy tại đây: https://a.aliexpress.com/_EGslHpL

Thùng rác này được thiết kế để gắn vào tường bằng giác hút, giúp tiết kiệm không gian và giữ cho phòng tắm luôn gọn gàng. Nó hoàn hảo cho những ai muốn một giải pháp lưu trữ tiện lợi và thẩm mỹ.

Giấy phép

Tác phẩm này được cấp phép theo

Creative Commons — Attribution — Noncommercial — Share Alike

CC-BY-NC-SA

Yêu cầu ghi công
Remix & phái sinh Được phép
Sử dụng thương mại Không được phép

File mô hình

TẤT CẢ FILE MÔ HÌNH (1 Tập tin)
Đang tải files, vui lòng chờ...
Vui lòng đăng nhập để bình luận.

Chưa có bình luận nào. Hãy là người đầu tiên!

Vui lòng đăng nhập để khoe bản in của bạn.

Chưa có bản in nào được khoe. Hãy là người đầu tiên!

Remix (0)