Chân Đế Sạc Cảm Ứng ACTION

Tìm kiếm một chiếc đế sạc cảm ứng chất lượng? Chiếc đế này được thiết kế cho củ sạc Action (4.99€), phù hợp với nhiều loại sạc cảm ứng khác có cùng kích thước. Có hai phiên bản 105mm và 115mm để bạn lựa chọn, đảm bảo điện thoại của bạn luôn gọn gàng và sẵn sàng sử dụng.

👁️
446
Lượt Xem
❤️
12
Lượt Thích
📥
72
Lượt Tải
Cập Nhật Dec 15, 2025
Chi tiết
Tải xuống
Bình Luận
Khoe bản in
Remix

Mô tả

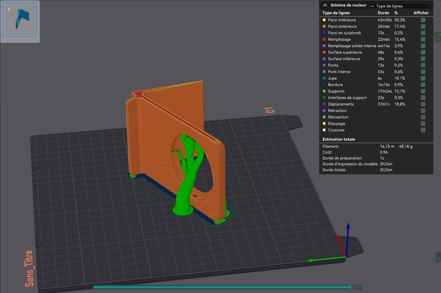
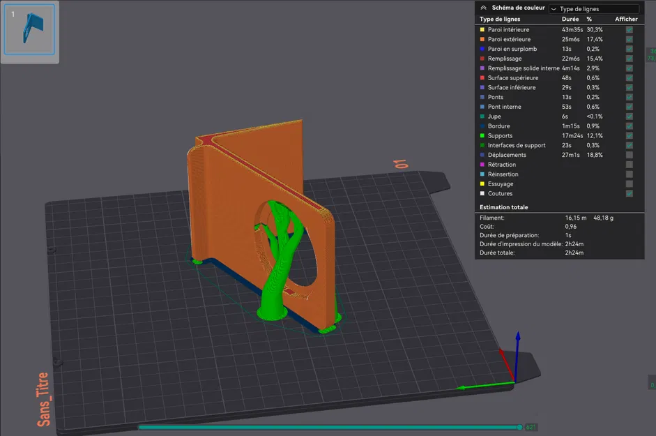
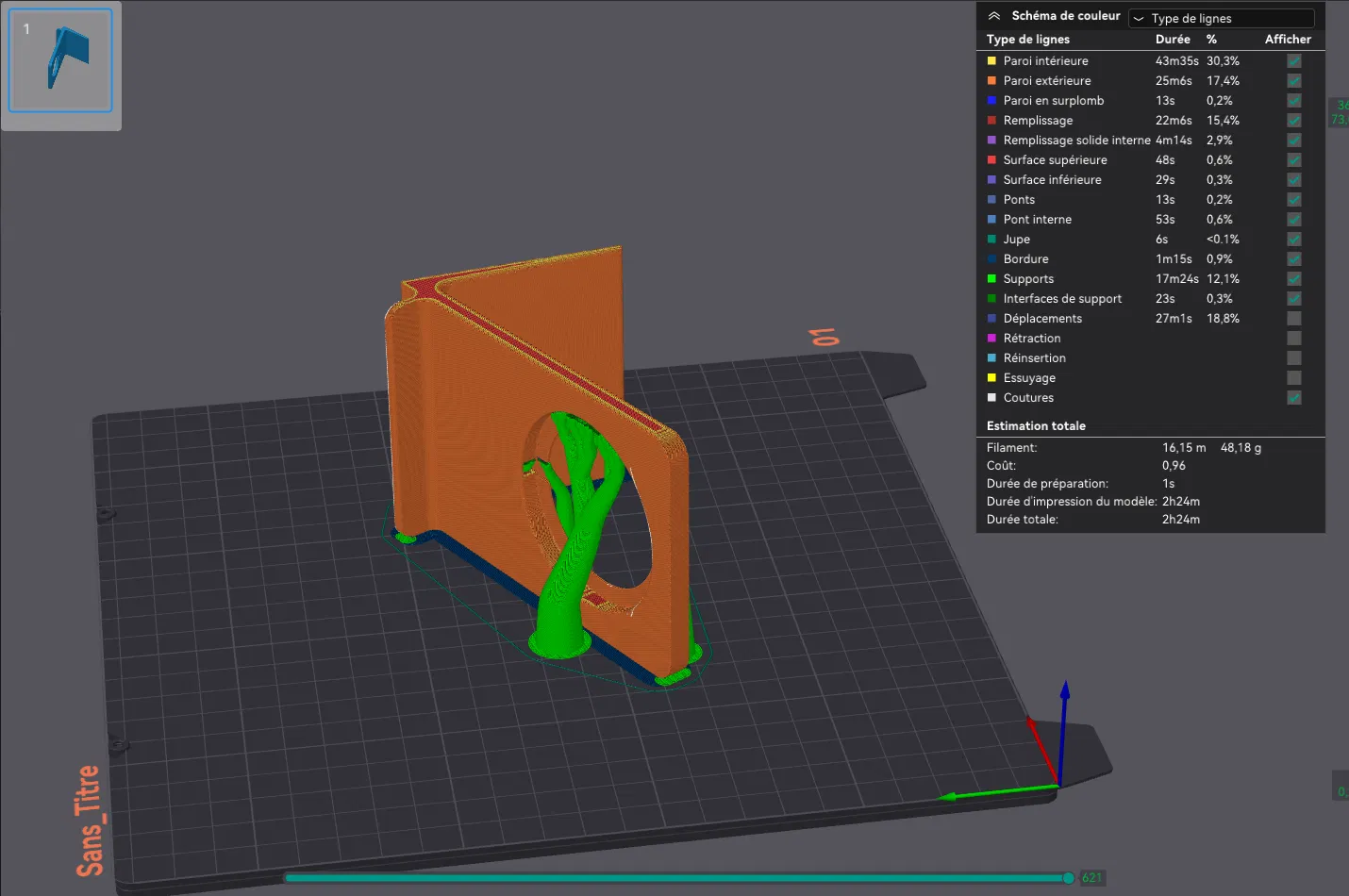
Cái đế này được thiết kế riêng cho củ sạc cảm ứng bán ở cửa hàng ACTION (giá 4.99€), ngoài ra nó còn phù hợp với các loại sạc khác có cùng đường kính (56mm) và độ dày (5.4mm).

Có 2 mẫu cho bạn lựa chọn: loại cao 105mm và 115mm, xem chi tiết trên hình.

stand #support #smartphone #usb #smartphonestand #action #induction #chargeur

Giấy phép

Tác phẩm này được cấp phép theo

Creative Commons — Attribution — Noncommercial — Share Alike

CC-BY-NC-SA

Yêu cầu ghi công
Remix & phái sinh Được phép
Sử dụng thương mại Không được phép

File mô hình

TẤT CẢ FILE MÔ HÌNH (2 Tập tin)
Đang tải files, vui lòng chờ...
Vui lòng đăng nhập để bình luận.

Chưa có bình luận nào. Hãy là người đầu tiên!

Vui lòng đăng nhập để khoe bản in của bạn.

Chưa có bản in nào được khoe. Hãy là người đầu tiên!

Remix (0)